教育研究论文的核心构成要素
一篇完整的教育研究论文通常包括以下几个主要部分:

-
前置部分
- 作者信息
- 摘要
- 目录 (对于较长的论文,如硕博论文或专著)
-
正文部分
- 引言 / 绪论
- 文献综述
- 研究设计与方法
- 研究结果
- 讨论
-
结尾部分
- 参考文献
- 附录
- 致谢
各部分详细写作指南
前置部分
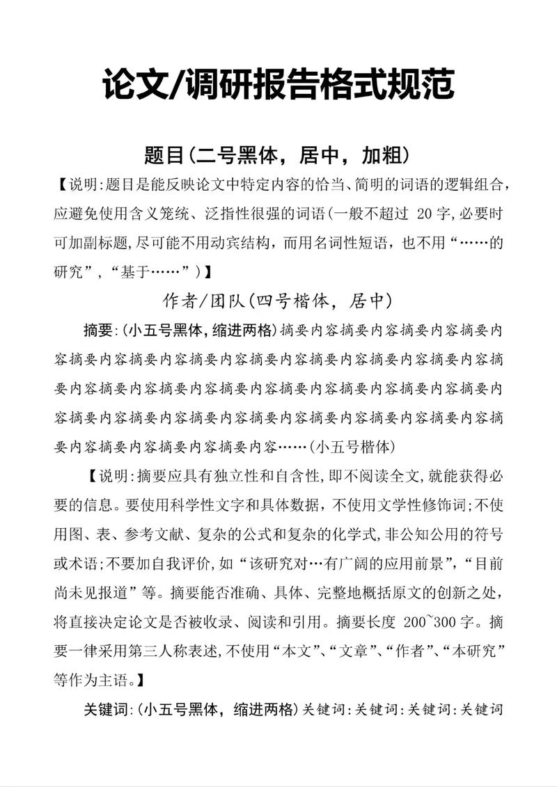
- 要求:简洁、明确、有吸引力,准确概括研究的核心内容,包含研究的核心变量和对象。
- 技巧:避免使用冗长、模糊或口号式的标题,可以使用主副标题结构,主标题概括核心思想,副标题说明研究范围或方法。
- 示例:
- :《项目式学习对高中生批判性思维能力影响的实证研究》
- :《关于项目式学习的研究》
作者信息

- 包括作者姓名、所属单位(院系、学校)、城市、邮政编码、电子邮箱等。
- 格式:通常位于标题下方,居中或左对齐。
- 要求:论文的微缩版,独立成篇,包含研究目的、方法、主要结果和结论,字数通常在200-300字之间。
- 结构:
- 背景/目的:简要说明研究的背景、问题的重要性及研究目的。
- 方法:简述研究设计(如问卷调查、实验、访谈)、研究对象、数据收集与分析方法。
- 结果:客观呈现最重要的研究发现,最好有数据支持。
- 意义:总结研究的核心结论及其理论或实践意义。
- 注意:避免使用第一人称(如“本文”、“我”),不引用文献,不出现图表和复杂的数学公式。
- 要求:3-5个能准确反映论文核心内容的词语或短语。
- 作用:便于文献检索和分类。
- 示例:项目式学习;批判性思维;高中生;实证研究
正文部分
引言 / 绪论
- 目的:引出研究问题,激发读者兴趣,阐明研究的价值和必要性。
- 结构(漏斗式结构):
- 研究背景:从宏观的教育背景或社会背景入手,逐步聚焦到具体研究领域。
- 问题提出:明确指出当前存在的理论空白、实践矛盾或亟待解决的问题,这是研究的出发点。
- 研究目的与意义:
- 研究目的:清晰、具体地说明本研究要做什么。
- 研究意义:阐述研究的理论贡献(对学术知识的补充)和实践价值(对教育政策、教学实践的指导作用)。
- 研究问题与假设:明确提出本研究要回答的具体问题,如果是定量研究,还需提出研究假设。
- 论文结构安排:简要介绍后续章节的安排。
文献综述
- 目的:梳理与本研究相关的已有研究成果,为本研究提供理论基础,明确本研究的定位和创新点。
- 核心概念界定:清晰定义研究中的关键术语(如“项目式学习”、“批判性思维”)。
- 国内外研究现状:按主题、时间或学派等维度,系统梳理国内外学者的研究成果、主要观点和争论焦点。
- 述评与研究空白:在总结评述的基础上,明确指出当前研究的不足之处(如研究视角单一、方法局限、结论矛盾等),从而引出本研究的必要性和切入点。
研究设计与方法
- 目的:详细说明研究是如何进行的,确保研究的科学性、可重复性和透明度。
- 研究设计:明确研究范式(定量、定性或混合研究),以及具体的研究方法(如实验法、问卷调查法、访谈法、案例研究法等)。
- 研究对象与抽样:说明研究参与者(学生、教师等)的基本情况、抽样方法和样本量。
- 研究工具:详细介绍所使用的问卷、访谈提纲、观察量表、实验设备等,如果是自编问卷,需说明其编制过程和信效度检验结果。
- 数据收集过程:描述数据收集的具体步骤、时间和环境。
- 数据分析方法:说明将采用何种统计方法(如t检验、方差分析、回归分析)或质性分析方法(如内容分析、主题分析)来处理和分析数据。
研究结果

- 目的:客观、清晰地呈现数据分析的结果,不作主观解释和评价。
- 文字描述:用简洁、准确的语言描述主要发现。
- 图表展示:合理使用表格、图表(如折线图、柱状图)来直观呈现数据,图表应有明确的标题和编号,并在正文中进行引用和说明。
- 逻辑顺序:按照研究问题的顺序或重要性来组织结果。
- 注意:此部分只报告“是什么”,不回答“为什么”。
讨论
- 目的:对研究结果进行深入解释、分析和评价,这是论文的灵魂所在。
- 解读结果:解释研究结果意味着什么,与文献综述中的已有研究进行对话,是支持、反驳还是补充了前人的观点?
- 原因分析:深入探讨产生该结果的可能原因。
- 理论与实践意义:阐述研究结果的深层含义,对教育理论有何贡献?对教育实践有何启示?
- 研究局限性:诚实地指出本研究存在的不足之处(如样本代表性、研究方法的局限等)。
- 未来研究方向:基于本研究的发现和局限,提出未来值得进一步研究的方向。
- 目的:对全文进行总结,升华主题,给出最终论断。
- 研究主要发现:高度概括研究的核心结论,回应引言中提出的研究问题。
- 研究贡献:再次强调研究的理论和实践价值。
- 最终陈述:以一个有力的、发人深省的陈述结束全文,避免引入新的信息或观点。
结尾部分
参考文献
- 要求:列出论文中所有引用过的文献。
- 格式:必须严格遵守特定的引文格式,如APA格式(第7版)、MLA格式、Chicago格式等,教育类论文也常遵循GB/T 7714-2025标准,格式统一是基本要求。
附录
- 放置一些不便放在正文但对理解研究有帮助的材料,如完整的问卷、访谈提纲、原始数据、复杂的推导过程等。
致谢
- 感谢在研究过程中提供帮助的导师、基金资助方、参与研究的对象、同事朋友等。
写作格式与规范
- 语言风格:客观、严谨、准确、精炼,避免口语化、情绪化和模糊不清的表达。
- 篇幅要求:根据论文类型(期刊文章、学位论文)和具体要求而定,期刊文章通常在5000-8000字,硕博论文则更长。
- 排版格式:
- 字体:通常使用宋体(正文)、黑体(标题)。
- 字号:正文小四号(12pt),标题根据级别设置不同字号。
- 行距:通常为1.5倍或2倍行距。
- 页边距:默认或按学校期刊要求。
- 页码:从正文开始编号。
- 图表规范:图表应有“自明性”,即读者不看正文也能大致理解其内容,图表标题位于图表上方,表注位于表格下方。
撰写教育研究论文是一个系统的工程,遵循以上格式和规范,不仅能体现你的学术素养,也能确保研究的逻辑清晰、论证有力,在动笔前,建议先详细构思提纲,并明确目标期刊或学校的具体格式要求,写作过程中,不断回顾和修改,确保每一部分都紧扣研究主题,最终形成一篇高质量的研究论文。
