华夏学术资源库

MPacc案例论文如何选择有效研究方法?

MPAcc案例论文的研究方法不是单一的方法,而是一个以案例研究为核心,多种方法相互支撑的方法论体系,下面我将为你详细拆解MPAcc案例论文的研究方法,包括其核心逻辑、具体方法选择、操作步骤以及注意事项。

MPacc案例论文如何选择有效研究方法?-图1
(图片来源网络,侵删)

核心研究范式:案例研究法

对于MPAcc论文而言,案例研究法是当之无愧的核心方法,它不是简单地讲述一个公司故事,而是一种系统性的、经验主义的探究方法。

案例研究法的核心特征:

  1. 聚焦“如何”与“为什么”:案例研究非常适合回答“某个事件是如何发生的?”、“某个政策为什么会产生这样的效果?”这类问题。“某公司是如何通过业财融合模式提升管理决策效率的?”
  2. 情境嵌入性:研究现象是在其真实的、自然的情境中被理解和分析的,会计问题(如盈余管理、内部控制、财务舞弊)脱离其具体的企业环境、行业背景和宏观经济是无法被准确理解的。
  3. 多源证据三角验证:通过多种渠道(如访谈、文档、观察)收集数据,相互印证,提高研究的信度和效度。

研究方法的组合与选择

一篇优秀的MPAcc案例论文,通常不会只使用一种方法,而是将案例研究法与其他方法有机结合,形成“主辅结合”的研究方法体系。

核心方法:案例研究法

这是论文的“骨架”,决定了论文的深度和独特性。

MPacc案例论文如何选择有效研究方法?-图2
(图片来源网络,侵删)

辅助方法(根据研究问题选择):

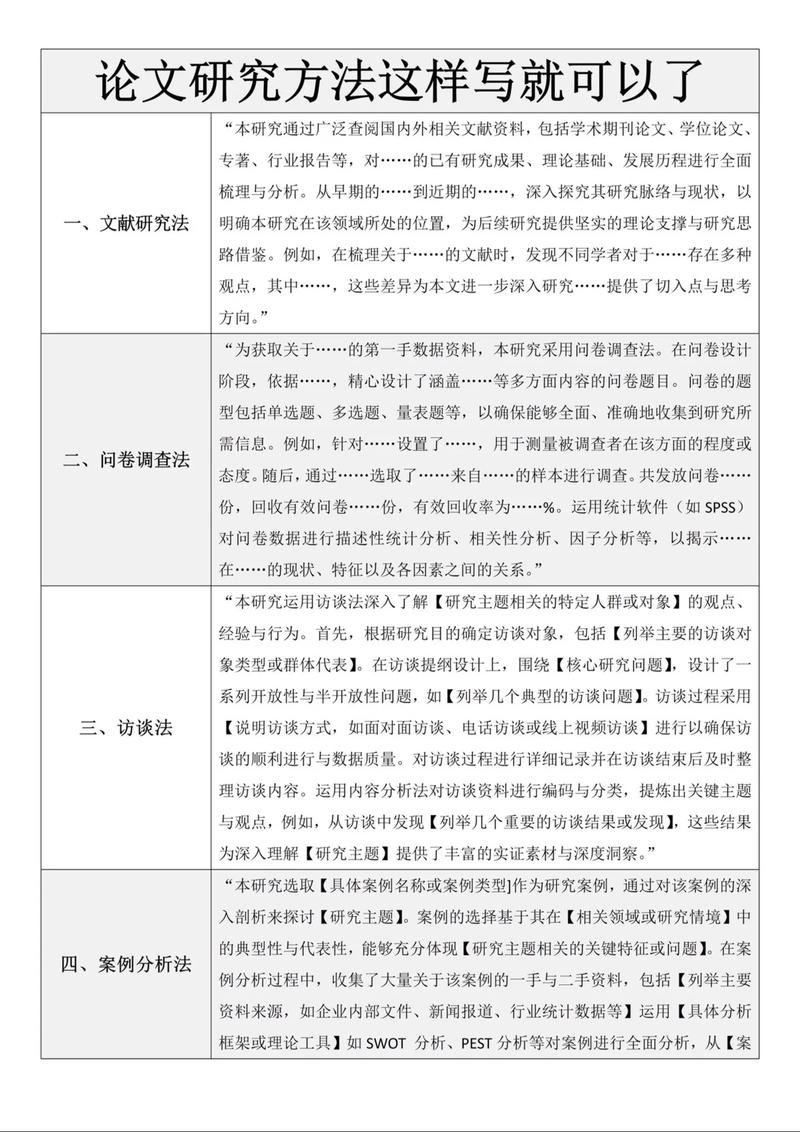
  1. 文献研究法

    • 作用:这是所有研究的基础,在论文的引言和理论基础部分使用。
    • 操作:梳理国内外关于相关主题(如“智能财务”、“内部控制有效性”、“EVA考核”)的已有研究,明确研究现状、理论流派、研究空白,从而为你的案例分析提供理论框架,并论证你研究的创新性和必要性。
    • 示例:在研究“某制造业企业数字化转型中的成本管理”时,你需要先通过文献研究法,了解数字化转型的相关理论、成本管理的传统方法(如标准成本法、作业成本法)以及二者结合的最新研究成果。
  2. 访谈法

    • 作用:获取一手、深入、质性的数据,是案例研究的“血肉”,它能让研究者了解到案例内部人员的真实想法、决策过程和无法从公开资料中获取的“隐性知识”。
    • 操作
      • 确定访谈对象:根据研究问题,选择关键知情人,研究内部控制,可以访谈CFO、内审总监、财务经理、关键业务部门负责人等。
      • 设计访谈提纲:问题应开放、有逻辑,由浅入深,避免诱导性提问。
      • 实施访谈:做好录音、笔记,注意访谈技巧。
      • 资料整理与分析:将录音转录为文字,进行编码和主题分析,提炼核心观点。
    • 示例:研究“某上市公司并购商誉减值风险”,可以访谈公司财务总监,了解其进行并购决策时的考量、后续商誉减值测试的具体流程和判断依据。
  3. 问卷调查法

    • 作用:当研究问题涉及“普遍性”“群体性”看法、行为或满意度时,问卷法可以高效地收集量化数据,用于统计分析,以支持或补充案例的质性发现。
    • 操作
      • 设计问卷:确保问题清晰、选项互斥、信度和效度可靠。
      • 发放与回收:确定样本范围(如公司全体员工、特定部门员工),通过线上或线下方式发放。
      • 数据分析:使用SPSS、Excel等工具进行描述性统计、相关性分析、回归分析等。
    • 示例:研究“某企业全面预算管理的实施效果”,可以通过问卷收集员工对预算流程合理性、预算考核公平性、预算信息有用性等方面的评价,用数据来量化“实施效果”。
  4. 数据分析法

    MPacc案例论文如何选择有效研究方法?-图3
    (图片来源网络,侵删)
    • 作用:对案例公司的财务和非财务数据进行定量分析,是MPAcc论文的“硬核”部分,用于验证假设、评估绩效、发现问题。
    • 操作
      • 数据来源:公司年报、招股说明书、内部管理报表、Wind数据库、CSMAR数据库等。
      • 分析方法
        • 财务比率分析:计算偿债能力、盈利能力、营运能力、发展能力等指标,进行纵向(与历史数据比)和横向(与同行业比)比较。
        • 比较分析:将案例公司实施某项政策前后的关键指标进行对比,评估政策效果。
        • 实证模型分析:如果研究需要,可以构建多元回归模型,检验变量间的关系,检验“研发投入强度”对“企业价值”的影响。
    • 示例:研究“股权激励对高管行为的影响”,可以收集公司实施股权激励前后高管的持股比例、薪酬水平、公司ROE、股价表现等数据,进行对比分析。
  5. 比较研究法

    • 作用:通过比较,使研究结论更具说服力,可以比较:
      • 纵向比较:案例公司自身在不同时间点的表现(如“政策前 vs 政策后”)。
      • 横向比较:案例公司与同行业竞争对手或标杆企业的表现。
    • 示例:在研究“A公司的业财融合模式”后,可以选取同行业、规模相近的B公司作为对比,分析A公司模式的优势和劣势,使结论更具普遍性。

研究方法的选择与组合策略

选择哪些方法,完全取决于你的研究问题,一个好的研究问题,自然能指引你选择合适的方法。

研究问题方向 核心方法 辅助方法 论文侧重点
某项会计/财务政策/制度的有效性评估 案例研究法 文献研究法、数据分析法(财务比率分析)、比较研究法(纵向/横向) 通过数据变化和访谈反馈,综合评估政策效果,并提出优化建议。
企业某个会计实践创新(如智能财务、共享中心)的路径与启示 案例研究法 文献研究法、访谈法、问卷调查法(评估员工满意度/接受度) 深入剖析创新过程的驱动因素、关键环节、遇到的挑战及成功经验。
某类财务风险(如舞弊、减值)的形成机理与防范 案例研究法 文献研究法、访谈法、数据分析法(财务指标异常分析) 挖掘风险事件的深层原因,构建针对性的风险防范体系。
会计信息在特定决策(如投资、融资)中的作用 案例研究法 文献研究法、数据分析法、比较研究法 验证会计信息的相关性和可靠性,分析其对决策者行为的影响。

组合示例:

  • 题目:《A公司基于EVA的绩效考核体系设计与实施效果研究》
    • 核心方法:案例研究法(以A公司为案例)。
    • 辅助方法
      • 文献研究法:梳理EVA理论、绩效考核相关理论。
      • 数据分析法:收集A公司实施EVA前后的财务数据(如ROE、ROIC、EVA值),进行纵向对比分析。
      • 访谈法:访谈公司高管、人力资源部、财务部负责人,了解EVA体系的设计初衷、实施过程、遇到的问题及员工反馈。
      • (可选)问卷调查法:向员工发放问卷,了解他们对新考核体系的认知和满意度。

研究方法的操作流程(以案例研究法为主线)

  1. 准备阶段

    • 明确研究问题:这是所有工作的起点,问题要具体、聚焦,避免过大过空。
    • 选择案例:根据研究目的选择典型案例(典型、极端、独特或启示性案例),并说明选择理由。
    • 构建分析框架:基于文献研究,搭建一个理论分析框架(如“动因-过程-结果”模型),用于后续的数据收集和分析。
  2. 设计阶段

    • 设计数据收集方案:明确需要收集哪些数据(财务数据、内部文件、访谈记录等),以及如何收集。
    • 设计访谈提纲/问卷:如果使用访谈或问卷,提前设计好工具。
  3. 数据收集阶段

    按照方案,多渠道、系统地收集数据,确保数据的完整性和可靠性。

  4. 数据分析阶段

    • 数据整理:将所有数据(文档、录音、问卷
分享:
扫描分享到社交APP
上一篇
下一篇