华夏学术资源库

中文书籍参考文献如何正确引用?

在学术写作中,参考文献的规范引用是保证学术诚信、体现研究严谨性的重要环节,尤其是对于中文书籍的引用,需遵循特定格式以确保信息的准确性和可追溯性,中文书籍的引用不仅包括基本的书目信息,还需根据不同的引用规范(如GB/T 7714、APA、MLA等)调整细节,同时需注意引用位置、文献标识及著录项目的完整性,以下从引用规范、著录要素、常见问题及示例等方面展开详细说明。

中文书籍参考文献如何正确引用?-图1
(图片来源网络,侵删)

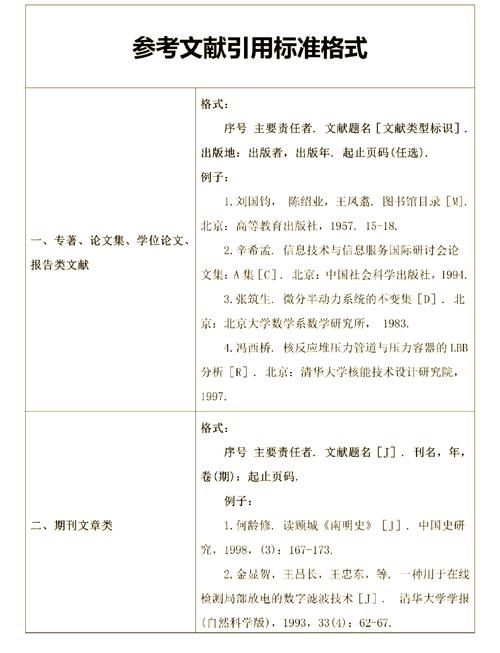
中文书籍引用的核心规范

中文书籍的引用规范以国家标准《GB/T 7714—2025 信息与文献 参考文献著录规则》为基础,国内学术期刊、高校论文普遍遵循该标准,其核心要求包括:责任者(作者)姓名采用全录,多个作者间用逗号分隔,超过3个作者只录前3名,后加“等”;题名需完整,包括副标题;出版项需包含出版地、出版社名称和出版年份;文献类型标识为[M](普通图书),对于电子图书需补充引用日期和获取路径,若采用其他规范(如APA第7版),则需调整作者姓名的拼音格式(如姓全大写,名首字母大写)、出版地与出版社的英文翻译等,但基本要素与国标一致。

中文书籍引用的著录要素及示例

完整的中文书籍参考文献著录通常包含以下要素:主要责任者、题名项(题名、副标题)、文献类型标识、出版项(出版地、出版社、出版年)、引文页码(直接引用时需标注)、获取与访问路径(电子资源),以下按GB/T 7714—2025规范举例说明不同情况下的著录格式:

单一作者著作

示例
[1] 刘慈欣. 三体[M]. 重庆: 重庆出版社, 2008.
说明:作者姓名全录,题名后接文献类型标识[M],出版地具体到城市,出版社名称使用全称,出版年份为阿拉伯数字。

多作者著作(3人以内)

示例
[2] 李四光, 张文佑, 赵金科. 中国地质学[M]. 北京: 科学出版社, 1958.
说明:3位作者均需列出,用逗号分隔,最后两位作者间不加“和”或“&”。

中文书籍参考文献如何正确引用?-图2
(图片来源网络,侵删)

多作者著作(超过3人)

示例
[3] 中国社会科学院语言研究所词典编辑室. 现代汉语词典(第7版)[M]. 北京: 商务印书馆, 2025.
说明:若团体作者(如机构、组织)作为责任者,直接使用全称;个人作者超过3人时,只录前3名,后加“等”,但GB/T 7714允许“等”前加逗号,也可不加(需根据具体期刊要求调整)。

再版、修订版著作

示例
[4] 鲁迅. 呐喊[M]. 北京: 人民文学出版社, 2001. 重印版.

[5] 王力. 汉语史稿[M]. 北京: 中华书局, 1980. 修订本.
说明:需注明“重印版”“修订本”“增订版”等版本信息,置于出版年份后。

译著

示例
[6] [美] 弗朗西斯·福山. 政治秩序的起源:从前人类时代到法国大革命[M]. 毛俊杰, 译. 南昌: 江西人民出版社, 2012.
说明:原作者姓名在前,国籍用方括号标注,译者姓名后加“译”,置于题名前;出版地、出版社等要素与普通图书一致。

电子图书

示例
[7] 钱穆. 国史大纲[M]. 北京: 商务印书馆, 2025. (2025-09-01) [2025-10-01]. http://www.apabi.com/pub/m/detail?pid=bookid_123456.
说明:电子资源需补充引用日期(格式为YYYY-MM-DD)和获取路径(如DOI、URL、数据库名称等),引用日期置于方括号内,路径后不加句点。

专著中析出的文献(如从论文集中选取的章节)

示例
[8] 竺可桢. 中国近五千年来气候变迁的初步研究[C]// 竺可桢文集. 北京: 科学出版社, 1979: 475-485.
说明:析出文献需标注文献类型标识[C],析出文献题名后用“//”引出专著题名,并注明析出页码(格式为“起始页-终止页”)。

引用中文书籍的注意事项

  1. 责任者格式统一:作者姓名需使用规范汉字,避免使用生僻字或繁体字(除非古籍引用);外国作者需标注原国籍,译者姓名需完整。
  2. 题名准确性:题名需与书籍版权页一致,包括副标题,但书名号《》内的标点符号(如破折号、冒号)需保留。
  3. 出版信息完整:出版社名称需使用全称(如“北京大学出版社”而非“北大出版社”),出版地需明确到城市(如“上海”“台北”),若出版社所在地不明确(如古籍出版社),可省略出版地。
  4. 页码标注规范:直接引用原文时,需在正文中标注页码(如“刘慈欣,2008: 45”),参考文献列表中可不标注页码,但若为析出文献,则必须注明析出页码。
  5. 文献类型标识清晰:普通图书用[M],论文集用[C],古籍用[M](需标注版本信息,如“[M]. 清刻本”),电子资源需在文献类型标识后补充[EB/OL](联机网络资源)等。

不同引用规范的格式差异(以APA第7版为例)

国内部分学科(如心理学、教育学)可能采用APA规范,中文书籍引用需注意:

  • 作者姓名:姓全大写,名首字母大写(如“LI, S.”),团体作者直接写全称(如“中国社会科学院语言研究所词典编辑室”)。
  • 题名与出版信息:题名仅首单词和专有名词首字母大写,出版地后加出版社英文名(如“Beijing: Commercial Press”)。
  • 电子资源:需标注DOI或URL,若为电子书,可补充“Retrieved from”路径。

APA示例
LI, S. (2008). The three-body problem (L. WANG, Trans.). Chongqing: Chongqing Publishing Group.

参考文献引用常见问题与解决方法

  1. 问题:作者超过3人时,是否必须使用“等”?
    解决:GB/T 7714允许“等”前加逗号(如“张三, 李四, 王五, 等”),也可不加(如“张三 李四 王五 等”),但需全文统一;APA规范要求使用“et al.”(拉丁文,意为“以及其他人”),且无需“等”字。

  2. 问题:书籍封面题名与版权页题名不一致时,以哪个为准?
    解决:以版权页题名为准,版权页是书籍的正式出版信息,具有法律效力;若封面题名为简称,需在参考文献中使用全称,并在括号内注明简称(如“中国历史(全称:中国通史纲要)”)。

相关问答FAQs

问题1:引用古籍(如《史记》)时,参考文献格式应如何规范?
解答:古籍引用需标注朝代、作者、书名、版本信息及页码,格式为:[朝代] 作者. 书名[M]. 版本信息. 出版地: 出版社, 出版年. 示例:[汉] 司马迁. 史记[M]. 北京: 中华书局, 1959. 点校本. 若为影印本,需注明“影印本”,如[清] 顾炎武. 日知录[M]. 上海: 上海古籍出版社, 1985. 影印本.

问题2:中文书籍引用时,出版社名称过长能否使用简称?
解答:不建议使用简称,参考文献需确保信息准确可查,出版社名称应采用全称(如“中国社会科学出版社”不能简写为“社科出版社”),若出版社名称过长(如“北京大学医学出版社”),可保留全称,无需缩写,以避免读者无法准确检索文献。

分享:
扫描分享到社交APP
上一篇
下一篇