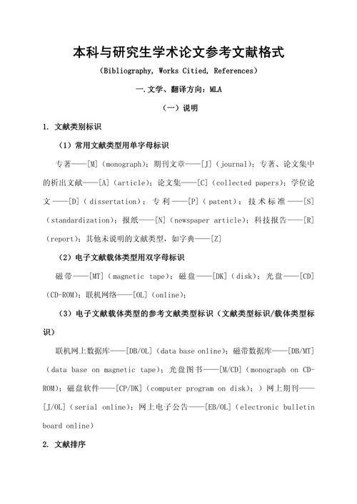
研究生论文参考文献标注是学术写作的重要环节,规范的标注不仅体现研究者的学术素养,也是对他人研究成果的尊重,参考文献标注需遵循统一的格式要求,常见的标注体系包括GB/T 7714、APA、MLA等,国内高校多采用GB/T 7714标准,本文将从标注原则、标注方法、常见问题及注意事项等方面展开说明。

参考文献标注的基本原则
- 准确性:参考文献信息需完整、准确,包括作者、题名、出版年、出处等关键要素,避免因信息错误导致读者无法溯源。
- 一致性:全文标注格式需统一,包括序号格式、标点符号、作者姓名写法等,避免混用不同标准。
- 相关性:仅列出论文中实际引用的文献,避免罗列未参考的资料,确保文献与论点直接关联。
- 规范性:严格遵循目标期刊或学校的格式要求,若未明确要求,则优先采用国家标准GB/T 7714。
参考文献标注方法
(一)文中标注
文中标注需在引用内容后的右上角用方括号标注序号,序号根据引用顺序依次排列。“研究表明,人工智能在医疗领域的应用具有显著优势[1]。”若同一处引用多篇文献,序号间用逗号分隔,如“[1,2,3]”;若连续引用多篇文献,可用“-”连接,如“[1-3]”,对于多位作者,可标注第一作者后加“等”,如“张三等[4]认为……”。
(二)文后参考文献表
文后参考文献表需按文中引用顺序排列,每条文献的格式需符合GB/T 7714标准,常见文献类型的标注格式如下:
| 文献类型 | 标注格式示例 |
|---|---|
| 期刊论文 | [序号] 作者. 题名[J]. 期刊名, 出版年, 卷号(期号): 起止页码. |
| 专著 | [序号] 作者. 书名[M]. 版本(初版不注). 出版地: 出版者, 出版年: 引文页码. |
| 学位论文 | [序号] 作者. 题名[D]. 保存地点: 保存单位, 年份. |
| 会议论文 | [序号] 作者. 题名[C]//会议名称. 会议地点, 出版年: 起止页码. |
| 专利文献 | [序号] 专利所有者. 专利题名: 专利号[P]. 公告日期或公开日期. |
| 电子文献 | [序号] 作者. 题名[EB/OL]. (更新或修改日期)[引用日期]. 获取和访问路径. |
示例:
[1] 李华, 王伟. 机器学习在图像识别中的应用研究[J]. 计算机科学, 2025, 49(3): 45-50.
[2] 张明远. 人工智能导论[M]. 2版. 北京: 清华大学出版社, 2025: 78-85.
[3] 陈思雨. 基于深度学习的自然语言处理算法研究[D]. 上海: 复旦大学, 2025.
[4] 中国互联网络信息中心. 第51次中国互联网络发展状况统计报告[R]. 北京: CNNIC, 2025.
常见问题及注意事项
- 作者数量标注:作者不超过3位时全部列出,超过3位时只列前3位,后加“等”(英文用“et al.”)。
- 标点符号规范:注意中英文标点符号的区别,如作者间用逗号分隔,题名后不加标点,期刊名用全称并加书名号。
- 电子文献的引用日期:需标注引用日期,尤其是动态更新的网页内容,格式为“[引用日期]”,如“[2025-08-01]”。
- 避免重复引用:同一文献在文中多次引用时,只需标注一个序号,文后参考文献表对应一条记录。
- 页码标注:引用专著、期刊论文时需标注具体页码,引用整本专著可不标注页码,但需注明版本信息。
相关问答FAQs
Q1: 如果同一作者在同一年份发表多篇文献,如何区分?
A1: 需在年份后加小写字母a、b、c等区分,“张三[5a]指出……”“张三[5b]认为……”,文后参考文献表中按字母顺序排列,并在年份后标注相应字母,如“[5a] 张三. 文献A……”“[5b] 张三. 文献B……”。

Q2: 参考文献表中是否需要标注文献类型标识?
A2: 是的,GB/T 7714标准要求在文献题名后用方括号标注类型标识,如期刊论文[J]、专著[M]、学位论文[D]等,电子文献需同时标注载体类型,如[EB/OL](在线资源)、[DB/CD](数据库光盘)等。

