知网作为国内权威的学术资源平台,其参考文献格式遵循国家标准《信息与文献 参考文献著录规则》(GB/T 7714-2025),广泛应用于学术论文、期刊、学位论文等学术写作中,正确使用知网参考文献格式不仅体现了学术规范性,也能帮助读者快速溯源文献信息,以下从格式要素、常见文献类型示例、注意事项及工具推荐等方面进行详细说明。

参考文献的基本格式要素
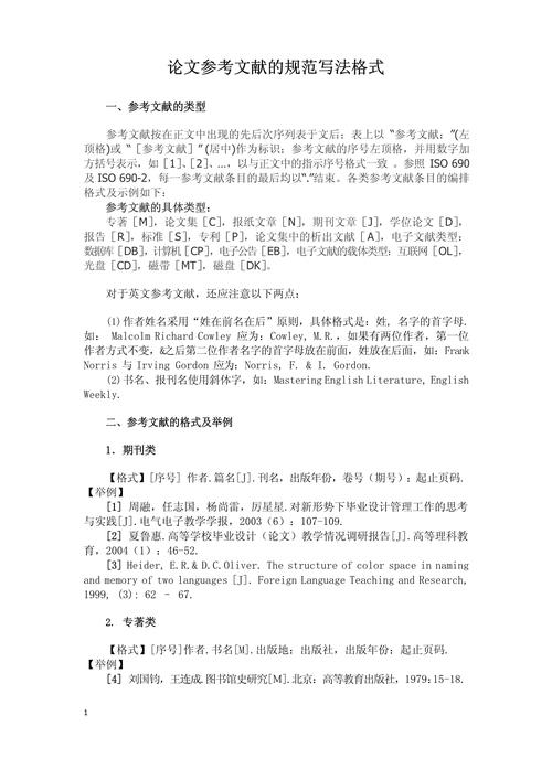
知网参考文献采用“顺序编码制”,即文内引用按文献出现的先后顺序用阿拉伯数字连续编码,序号置于方括号[]中,文后参考文献列表按序号排列,基本格式为:[序号] 主要责任者. 题名[文献类型标识]. 出版地: 出版者, 出版年: 引文页码[引用日期]. 获取和访问路径. 示例:[1] 张三. 中国文学史[M]. 北京: 人民文学出版社, 2025: 25-30.
主要责任者不超过3个时全部列出,超过3个时只列前3个,后加“等”;题名需完整,包括副标题;文献类型标识如[M](专著)、[J](期刊文章)、[D](学位论文)等;出版地需具体到城市;引用日期仅对电子文献必备;获取和访问路径为DOI或URL链接。
常见文献类型的著录格式
专著(含普通图书、古籍等)
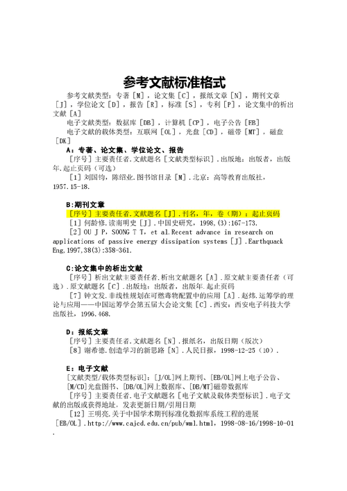
格式:[序号] 主要责任者. 题名[M]. 版本项(初版不写). 出版地: 出版者, 出版年: 引文页码.
示例:[2] 李四. 社会学研究方法[M]. 3版. 上海: 上海人民出版社, 2025: 45-50.
古籍需标注卷次、篇名,如:[3] 王充. 论衡·卷三[M]. 上海: 上海古籍出版社, 1986: 12.
期刊文章
格式:[序号] 主要责任者. 题名[J]. 期刊名, 年, 卷(期): 起止页码.
示例:[4] 王五. 教育公平与政策选择[J]. 教育研究, 2025, 43(5): 78-85.
注意:期刊的卷号(期号)需完整标注,无卷号时只写期号,如“2025(5)”。
学位论文
格式:[序号] 主要责任者. 题名[D]. 保存地点: 保存单位, 年份.
示例:[5] 赵六. 数字经济对制造业升级的影响研究[D]. 北京: 清华大学, 2025.

会议论文
格式:[序号] 主要责任者. 题名[C]// 论文集编者. 论文集名. 出版地: 出版者, 出版年: 起止页码.
示例:[6] 周七. 人工智能伦理挑战[C]// 中国科技伦理学会. 科技伦理前沿论坛论文集. 北京: 科学出版社, 2025: 112-118.
电子文献
格式:[序号] 主要责任者. 题名[文献类型标识/OL]. (更新或修改日期)[引用日期]. 获取和访问路径.
示例:[7] 国家统计局. 2025年国民经济和社会发展统计公报[EB/OL]. (2025-02-28)[2025-10-01]. http://www.stats.gov.cn/gzbg/202502/t20250228_1885602.html.
注意:电子文献需标注引用日期和完整URL,DOI链接优先于URL。
专利文献
格式:[序号] 专利申请者. 专利题名: 专利号[P]. 公告日期或公开日期.
示例:[8] 华为技术有限公司. 一种数据处理方法: CN1234567A[P]. 2025-06-15.
标准文献
格式:[序号] 主要责任者. 标准编号 标准名称[S]. 出版地: 出版者, 出版年.
示例:[9] 全国信息与文献标准化技术委员会. GB/T 7714-2025 信息与文献 参考文献著录规则[S]. 北京: 中国标准出版社, 2025.

参考文献著录的注意事项
- 作者署名:个人作者姓在前名在后,名用缩写(如“Albert Einstein”写为“Einstein A”);团体作者需用全称。
- 标点符号:所有标点符号需为半角,作者之间用逗号分隔,题名后用点号,出版信息后用冒号,页码范围用一字线“-”。
- 页码标注:专著需标注引用的起止页码,期刊文章需标注文章的起止页码,而非整期页码。
- 重复文献处理:同一文献在文中多次引用时,使用同一序号;不同文献序号需连续,不得跳号或重复。
- 文献类型标识:常见标识包括[M](专著)、[J](期刊)、[D](学位论文)、[C](会议录)、[R](报告)、[S](标准)、[P](专利)、[EB/OL](电子公告/联机网络)等,需根据文献类型准确选择。
参考文献格式快速对比表
| 文献类型 | 格式示例 |
|---|---|
| 专著 | [1] 作者. 书名[M]. 版本. 出版地: 出版者, 出版年: 页码. |
| 期刊文章 | [2] 作者. 文章名[J]. 期刊名, 年, 卷(期): 起止页码. |
| 学位论文 | [3] 作者. 题名[D]. 保存地: 保存单位, 年份. |
| 电子文献 | [4] 作者. 题名[EB/OL]. (更新日期)[引用日期]. URL. |
| 专利文献 | [5] 专利申请者. 专利题名: 专利号[P]. 公告日期. |
参考文献管理工具推荐
为提高著录效率,可使用专业文献管理工具,如:
- NoteExpress:支持与知网文献导出对接,可自动生成符合国标的参考文献列表。
- EndNote:需手动设置国标格式模板,适合多语言文献管理。
- Zotero:免费开源,通过插件支持中文国标格式,可同步云端文献库。
使用工具时,需注意核对自动生成的格式是否符合具体期刊或学校的要求,避免因模板偏差导致错误。
相关问答FAQs
Q1: 知网参考文献格式中,英文作者姓名的书写规范是什么?
A1: 英文作者姓名需采用“姓全大写,名首字母大写”的格式,如“John Smith”写为“SMITH J”;多名作者之间用逗号分隔,最后两名作者之间用“and”连接;团体作者需用全称,缩写需在首次出现时标注。
Q2: 如何处理网络文献中缺失的出版信息?
A2: 若网络文献无明确出版者,可标注“[出版者不详]”;无出版日期时,需标注“[引用日期]”并补充“[EB/OL]”标识;URL需为稳定链接,优先选择DOI链接,若为动态链接,需注明获取日期,确保文献可追溯。
