这不仅仅是一个简单的范文列表,更重要的是,我将为您提供一个“渔”,即一套完整的写作思路、结构解析和参考文献筛选方法,帮助您掌握撰写高质量历史论文的技巧。

第一部分:历史论文的核心要素与写作结构
在看范文之前,我们必须明白一篇优秀的历史论文应该具备什么,它不是史料的简单堆砌,而是一篇有论点、有证据、有逻辑的学术文章。
核心要素
- 明确的论点: 这是文章的灵魂,你的论文不能仅仅描述“发生了什么”,而要回答“为什么重要?”或“它揭示了什么深层问题?”,论点必须是可论证的,而不是一个不言自明的事实。
- 可靠的史料: 这是文章的基石,史料分为一手史料(当事人或直接亲历者留下的记录,如日记、信件、官方档案、当时报纸)和二手史料(后世学者基于一手史料进行的分析和研究,如学术专著、期刊论文)。
- 严谨的逻辑: 这是文章的骨架,你需要通过清晰的段落结构、过渡句和论证过程,将史料和论点有机地组织起来,让读者信服你的结论。
- 规范的格式: 这是学术的“门面”,无论是引文格式、参考文献列表还是标题页,都必须遵循学术规范(如MLA, Chicago, APA等),这体现了你的学术严谨性。
标准结构
一篇典型的历史论文通常包括以下几个部分:
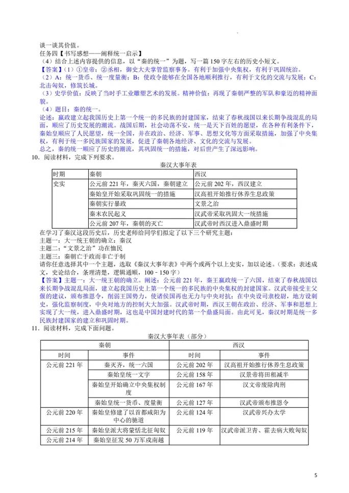
-
- 背景介绍: 用一两句话简要介绍论文所涉及的历史时期、事件或人物。
- 问题提出: 指出该领域存在的争议、空白或值得深入探讨的问题。
- 论点陈述: 清晰、明确地提出你的核心论点,这是整篇文章的“路标”。
- 文章结构预告: 简要说明你将从哪几个方面来论证你的论点。
-
主体段落:
- 主题句: 每个段落的开头句,概括该段的核心观点,这个观点应该服务于你的总论点。
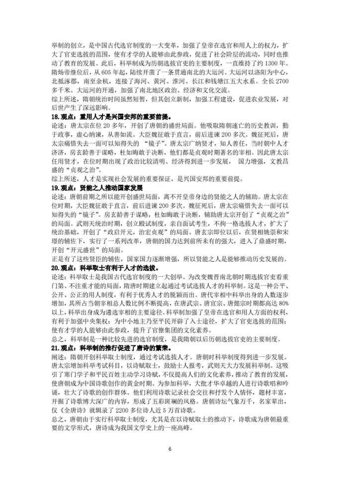
- 史料证据: 引用或转述史料来支持你的主题句,务必注明来源。
- 分析与论证: 这是最关键的一步,不要仅仅罗列史料,要分析这些史料说明了什么,它们如何支持你的观点,并与其他史料或观点进行对话。
- 小结与过渡: 段落结尾可以总结本段,并自然地过渡到下一段。
-
- 重申论点: 用不同的措辞再次强调你的核心论点,但不要简单重复。
- 总结论证: 概括你在主体部分是如何一步步论证论点的。
- 升华与展望: 指出你的研究的意义、局限性,或提出未来可以进一步研究的方向。
第二部分:不同历史论文题范文示例与解析
这里提供三个不同领域的论文题目,并给出相应的范文框架、论点思路和参考文献示例。

范文示例一:中国史方向
** 《科举制的废除与清末士人阶层的困境:以张謇为例》
-
论文类型: 案例研究型
-
核心论点示例:
科举制的废除不仅是一项教育制度的变革,更是对清末士人阶层社会身份认同的致命一击,它切断了传统士人通过“学而优则仕”实现阶层流动的唯一官方通道,迫使他们从“体制内”的官僚后备军,迅速转向“体制外”的商人、实业家或新式知识分子,其间的身份焦虑、社会适应与群体转型,深刻反映了中国近代社会结构的剧变。
(图片来源网络,侵删) -
文章结构框架:
- 背景:简述科举制在中国千年的核心地位及其在清末面临的危机。
- 问题:1905年科举制被废除,对依赖此制度生存的士人阶层造成了怎样的冲击?
- 论点:提出上述核心论点。
- 结构:本文将首先分析科举制废除前士人的身份认同,然后以张謇的“状元下海”为典型案例,剖析其转型过程中的困境与抉择,最后探讨这一事件对整个士人阶层及近代中国社会的影响。
- 主体段落一:旧秩序的基石——科举制下的士人世界
- 主题句:科举制是塑造传统士人世界观、价值观和社会角色的核心机制。
- 证据:引用钱穆《中国历代政治得失》中关于科举的论述;引用《清代科举考试述录》等史料,说明科举如何成为知识、权力和声望的交汇点。
- 主体段落二:断裂与转向——张謇的个案分析
- 主题句:张謇从“状元”到“实业家”的转变,是科举废除后士人阶层困境与转型的缩影。
- 证据:分析张謇的日记、家书(如《张謇全集》),记录他在科举废除后的心路历程、对时局的看法以及创办大生纱厂的决策过程,引用相关研究,如章开沅对张謇的研究。
- 分析:探讨他内心的矛盾(忠君与爱国、传统与现代)、面临的现实压力(家族生计、社会责任)以及他如何通过“实业救国”来重塑自我价值。
- 主体段落三:群体的镜像——士人阶层的分化与新生
- 主题句:张謇的个案并非孤例,而是清末士人阶层整体性分化的一个典型代表。
- 证据:引用罗威廉的《中国最后的帝国:大清》或王汎森的《中国近代思想与学术的系谱》等二手研究,说明士人群体在科举废除后,或转向革命,或投身实业,或成为新式教师,呈现出复杂的面貌。
- 重申论点:科举制的废除是理解近代中国社会转型的关键切入点。
- 张謇的案例展示了个体在宏大历史变革中的挣扎与适应。
- 升华:指出这一转型不仅重塑了中国社会阶层,也为现代知识分子的诞生奠定了基础。
-
参考文献示例:
- 一手史料:
- 张謇. 《张謇全集》. 江苏古籍出版社, 1994.
- 《清实录》. 中华书局影印本.
- 二手研究(中文):
- 钱穆. 《中国历代政治得失》. 生活·读书·新知三联书店, 2001.
- 王汎森. 《中国近代思想与学术的系谱》. 社会科学文献出版社, 2003.
- 章开沅. 《开拓者的足迹——张謇传稿》. 中华书局, 1986.
- 二手研究(英文):
- Spence, Jonathan D. The Search for Modern China. W.W. Norton & Company, 1990. (中译本:《追寻现代中国》)
- Rowe, William T. China's Last Empire: The Great Qing. Harvard University Press, 2009.
- 一手史料:
范文示例二:世界史方向
** 《“铁幕演说”与冷战初期美苏意识形态的建构》
-
论文类型: 思想/文化史研究
-
核心论点示例:
温斯顿·丘吉尔的“铁幕演说”并非简单的政策宣示,而是一场精心策划的意识形态建构,它通过创造性地运用“铁幕”、“警察国家”等极具煽动性的隐喻,成功地将苏联描绘成西方文明与自由的共同威胁,从而在战后欧洲民众心中播下了冷战的种子,并为美国推行遏制政策提供了关键的合法性基础和舆论动员。
-
文章结构框架:
- 背景:二战后欧洲的废墟、美苏同盟的瓦解、权力真空的出现。
- 问题:丘吉尔的“铁幕演说”为何能产生如此巨大的国际影响?它仅仅反映了美苏矛盾,还是主动塑造了矛盾?
- 论点:提出上述核心论点。
- 结构:本文将首先分析演说前的国际局势,然后深入剖析演说文本的修辞策略和核心概念,接着考察该演说如何在美国及西欧引发连锁反应,最后评估其对冷战意识形态格局形成的深远影响。
- 主体段落一:演说前的“冷战”前夜
- 主题句:尽管美苏矛盾已现端倪,但尚缺乏一个统一的、被广泛接受的对抗叙事框架。
- 证据:引用当时的外交电报、领导人回忆录(如杜鲁门回忆录),说明双方在伊朗、土耳其等问题上的摩擦,但尚未公开、全面地定义对方为敌人。
- 主体段落二:文本的魔力——“铁幕演说”的修辞分析
- 主题句:丘吉尔通过高超的修辞学技巧,将复杂的政治冲突简化为一场善与恶的二元对立。
- 证据:精读“铁幕演说”全文(The Sinews of Peace),分析“铁幕”、“警察国家”、“民主与极权”等关键词的运用,引用修辞学或历史学的分析,如John Lewis Gaddis的研究。
- 分析:探讨演说如何利用听众(美国总统杜鲁门及美国国会)的恐惧和优越感,将苏联描绘成对“基督教文明”的威胁。
- 主体段落三:从演说到行动——舆论的动员与政策的转向
- 主题句:“铁幕演说”迅速转化为政治动能,深刻影响了美国的公众舆论和对外政策。
- 证据:引用当时美国主流媒体(如《纽约时报》)的报道和社论;分析杜鲁门政府及国会后续的反应,如马歇尔计划的提出、北约的成立等,论证这些政策与演说所营造的舆论氛围之间的关联。
- 重申论点:“铁幕演说”是冷战意识形态建构的里程碑事件。
- 它通过语言的力量,塑造了敌我认知,开启了长达数十年的对抗。
- 升华:指出在当代国际关系中,话语和叙事建构依然扮演着至关重要的角色。
-
参考文献示例:
- 一手史料:
- Churchill, Winston S. "The Sinews of Peace." Speech at Westminster College, Fulton, Missouri, March 5, 1946.
- Truman, Harry S. Memoirs by Harry S. Truman: Year of Decisions. Doubleday & Company, 1955.
- 二手研究(英文):
- Gaddis, John Lewis. The Cold War: A New History. Penguin Books, 2005. (中译本:《冷战:一部新历史》)
- Westad, Odd Arne. The Global Cold War: Third World Interventions and the Making of Our Times. Cambridge University Press, 2005. (中译本:《全球冷战:第三世界的介入与我们时代的形成》)
- Roberts, Geoffrey. The Soviet Union and the Origins of the Second World War: Russo-German Relations and the Road to War, 1933-1941. Macmillan Press, 1995. (对丘吉尔演说背景有深入分析)
- 二手研究(中文):
- 沈志华. 《冷战时期苏联与中国的关系(增订版)》. 北京大学出版社, 2025.
- 徐蓝. 《二十世纪国际关系史论》. 社会科学文献出版社, 2011.
- 一手史料:
范文示例三:史学理论/史学史方向
** 《从“年鉴”到“新文化史”:二战后法国史学范式的转型》
-
论文类型: 史学史/史学理论
-
核心论点示例:
二战后法国史学的演进,并非简单的线性发展,而是一场深刻的“范式革命”,以布罗代尔为代表的“年鉴学派”通过其长时段、结构史和“总体史”的追求,曾长期占据主导地位,自20世纪70年代起,受后现代主义思潮影响,以“新文化史”为代表的范式应运而生,这场转型标志着史学研究重心从宏观社会结构向微观个体经验、从物质经济向符号文化的根本性转变,重塑了历史书写的面貌。
-
文章结构框架:
- 背景:简述二战前法国史学(以朗格诺瓦和塞诺博司的《史学原论》为代表)的状况。
- 问题:二战后,法国史学如何实现了从传统叙事史到年鉴学派,再到新文化史的转型?其内在驱动力和核心特征是什么?
- 论点:提出上述核心论点。
- 结构:本文将首先剖析年鉴学派的核心主张及其统治地位,然后探讨新文化兴起的背景与理论渊源,接着比较二者在研究方法、史料选择和问题意识上的差异,最后评估这场范式转型的意义与争议。
- 主体段落一:年鉴学派的黄金时代——结构、长时段与总体史
- 主题句:年鉴学派通过革新研究方法和理论视野,将法国史学推向了世界领先地位。
- 证据:引用费弗尔、布罗代尔、布罗代尔《地中海与菲利普二世时代的地中海世界》等著作,阐释“长时段”、“地理环境”、“经济史”等核心概念,引用彼得·伯克的《法国史学革命》等研究。
- 主体段落二:范式的危机与挑战——年鉴学派内部的反思与外部冲击
- 主题句:年鉴学派在取得巨大成功的同时,也因其“重结构、轻个人”、“重经济、轻文化”的倾向而面临挑战。
- 证据:分析年鉴学派第二代代表人物(如勒高夫、拉杜里)的转向,如“新史学”对心态史、文化史的重视,引用后现代主义理论家(如福柯、德里达)对宏大叙事的批判。
- 主体段落三:新文化史的崛起——微观、叙事与文化的回归
- 主题句:新文化史以“回归叙事”和“文化转向”为旗帜,实现了研究范式的又一次突破。
- 证据:引用达恩顿《屠猫记》、勒华拉杜里《蒙塔尤》等新文化史经典著作,分析其如何通过微观个案、对文化符号(如猫、梦、语言)的解读来揭示深层的社会结构,引用林·亨特等人的理论阐述。
- 分析:比较布罗代尔对“无名的群体”的关注与达恩顿对“个体的声音”的挖掘之间的差异。
- 重申论点:法国史学从年鉴到新文化史的转型,是20世纪史学史上最重要的一场范式革命。
- 这场转型极大地拓宽了史学的边界,但也带来了“碎片化”等新的问题。
- 升华:指出这场争论至今仍在继续,它反映了历史学家对“历史是什么”以及“如何书写历史”这一永恒命题的持续探索。
-
参考文献示例:
- 一手史料(史学理论著作):
- Bloch, Marc. The Historian's Craft. Manchester University Press, 1954. (中译本:《历史学家的技艺》)
- Braudel, Fernand. The Mediterranean and the Mediterranean World in the Age of Philip II. University of California Press, 1995.
- Darnton, Robert. The Great Cat Massacre and Other Episodes in French Cultural History. Basic Books, 1984. (中译本:《屠猫记:法国文化史钩沉》)
- 二手研究(史学史/理论):
- Burke, Peter. The French Historical Revolution: The Annales School, 1929-1989. Stanford University Press, 1990. (中译本:《法国史学革命:年鉴学派,1929-1989》)
- Hunt, Lynn. The New Cultural History. University of California Press, 1989.
- 王晴佳. 《西方史学史》. 北京大学出版社, 2025. (国内优秀史学史著作)
- 伊格尔斯. 《二十世纪的历史学:从科学的客观性到后现代的挑战》. 山东大学出版社, 2006.
- 一手史料(史学理论著作):
第三部分:如何查找和筛选参考文献
好的论文离不开高质量的参考文献,以下是一些实用的方法和资源:
-
学术数据库(核心资源):
- 中文数据库:
- 中国知网: 查找中文期刊论文、硕博士论文的首选,关键词搜索功能强大。
- 读秀/超星: 查找中文图书,可以进行部分章节在线阅读和图书传递。
- 维普、万方: 知网的补充,同样重要。
- 英文数据库:
- JSTOR: 人文社科领域的经典数据库,以过刊为主,质量非常高。
- Project MUSE: 最新的人文社科期刊,内容前沿。
- Web of Science / Scopus: 引文索引数据库,可以追踪一篇重要论文的后续研究,即“引文追溯法”。
- Google Scholar (谷歌学术): 覆盖面最广,可以搜索到很多开放获取的资源,是很好的起点,但需注意甄别来源的权威性。
- 中文数据库:
-
图书馆馆藏:
- 善本/特藏部: 如果你研究的是古代史,这里可能有孤本、稿本等珍贵的一手史料。
- 工具书区: 这里有各种大型丛书(如《二十四史》、《四库全书》)、年表、人名地名辞典、研究综述等,是快速进入一个领域的“敲门砖”。
-
筛选参考文献的原则:
- 权威性: 优先选择该领域的领军学者、经典著作和在顶级期刊上发表的论文。
- 相关性: 仔细阅读摘要和目录,确保文献与你的论文题目和论点直接相关。
- 一手史料: 尽可能多地使用一手史料来构建你的论证。
- 二手研究: 关注那些与你观点相同或相左的重要研究,与“对手”对话,是让你的论证更有力的关键。
- 时效性: 对于近现代史和史学理论,新近的研究往往能反映最新的学术动态和观点。
希望这份详细的指南能对您有所帮助,最好的范文就是按照这个结构和思路,亲自去写一篇,祝您写作顺利!
