华夏学术资源库

参考文献格式A怎么写?

“参考文献格式A”并不是一个国际通用的标准名称,它通常出现在中国的国家标准、学术规范或特定学校的论文写作指南中,指代的是一种基于作者-出版年制的引用体系

参考文献格式A怎么写?-图1
(图片来源网络,侵删)

这种体系的核心特点是:在正文中用“(作者, 年份)”的形式进行引用,而在文末的参考文献列表中,则按作者姓氏的字母顺序或拼音顺序排列

为了避免混淆,我将为您详细解释这种“格式A”的规则,并提供具体的示例,这种格式与APA格式(第7版)非常相似,但可能在一些细节上有所不同。


正文中的引用格式 (In-text Citation)

中,当引用他人的观点、数据或研究成果时,需要使用括号标注出作者和出版年份。

基本格式

  • 单作者: (作者, 年份)

    参考文献格式A怎么写?-图2
    (图片来源网络,侵删)
    • 研究表明,这种教学方法能显著提升学生的参与度(张伟, 2025)。
    • 英文示例:Previous research has shown that this teaching method significantly improves student engagement (Zhang, 2025).
  • 两位作者: (作者1 & 作者2, 年份)

    • 该理论模型由李华和王明共同提出(李华 & 王明, 2025)。
    • 英文示例:This theoretical model was proposed by Li and Wang (2025).
  • 三位或以上作者: (第一作者 等, 年份)(第一作者 et al., 年份)

    • 该研究团队发现了一个新的基因序列(陈刚 等, 2025)。
    • 英文示例:The research team discovered a new gene sequence (Chen et al., 2025).

特殊情况

  • 直接引用: 需要标注页码。

    • 格式:(作者, 年份, p. 页码)(作者, 年份, pp. 起始页-结束页)
    • 正如学者所言,“全球化是一把双刃剑”(刘芳, 2025, p. 45)。
    • 英文示例:As the scholar stated, "Globalization is a double-edged sword" (Liu, 2025, p. 45).
  • 多篇文献同时引用: 按作者姓氏的字母顺序(或拼音顺序)用分号隔开。

    参考文献格式A怎么写?-图3
    (图片来源网络,侵删)
    • 多项研究证实了这一结论(孙强, 2025; 赵敏, 2025)。
    • 英文示例:Multiple studies have confirmed this conclusion (Sun, 2025; Zhao, 2025).
  • 同一作者同年多篇文献: 用小写字母 a, b, c... 区分。

    • 王教授在2025年发表了两个不同的观点(王丽, 2025a; 王丽, 2025b)。
    • 英文示例:Professor Wang published two different viewpoints in 2025 (Wang, 2025a; Wang, 2025b).
  • 机构作者: 使用机构的全称。

    • 根据世界卫生组织的报告(世界卫生组织, 2025)...
    • 英文示例:According to the report from the World Health Organization (WHO, 2025)...

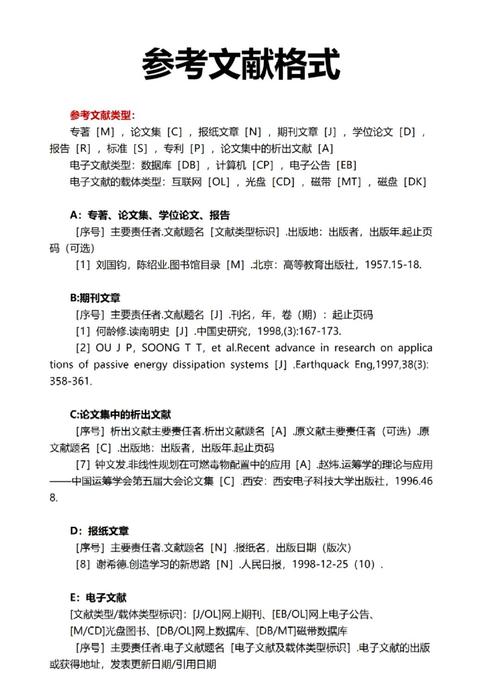
文末的参考文献列表格式 (Reference List)

在论文的最后,需要创建一个完整的参考文献列表,这个列表必须包含所有在正文中引用过的文献,并且不能包含没有引用的文献

排列规则

  • 按第一作者的姓氏拼音首字母顺序排列。
  • 如果姓氏相同,则按名字的拼音首字母顺序排列。
  • 如果姓氏和名字都相同,则按出版年份排序。

各类文献的著录格式示例

核心要素:作者. (出版年份). 题名. 出版信息.

专著(图书)

  • 格式: 作者. (出版年份). 书名. 出版地: 出版社.
  • 示例:
    • 中文:邓小平. (1993). 邓小平文选(第三卷). 北京: 人民出版社.
    • 英文:Smith, J. (2025). The art of scientific writing. New York: Academic Press.

期刊文章

  • 格式: 作者. (出版年份). 文章名. *期刊名*, *卷*(期), 起始页-结束页.
    • 注意: 期号要标注在卷号后面的括号内,如果没有卷号,则直接写期号。
  • 示例:
    • 中文:李晓东, 张庆红, 叶瑾琳. (1999). 气候学研究的若干理论问题. 北京大学学报(自然科学版), 35(1), 101-106.
    • 英文:Johnson, M., & Lee, S. (2025). The impact of social media on mental health. Journal of Psychology, 15(3), 245-260.

学位论文

  • 格式: 作者. (出版年份). *论文题目* [博士/硕士学位论文, 大学名称].
  • 示例:
    • 中文:刘伟. (2008). 中国上市公司并购绩效研究 [博士学位论文, 北京大学].
    • 英文:Williams, R. (2025). A study of machine learning algorithms in finance [Master's thesis, Stanford University].

会议论文

  • 格式: 作者. (出版年份). 文章名. In 会议主编 (Eds.), *论文集名* (pp. 起始页-结束页). 会议地点: 出版社.
  • 示例:
    • 中文:吴刚. (2010). 论创新教育. In 中国高等教育学会 (Eds.), 创新教育理论与实践研讨会论文集 (pp. 45-50). 北京: 高等教育出版社.
    • 英文:Garcia, P. (2025). New trends in environmental policy. In A. Roberts (Ed.), Proceedings of the International Conference on Sustainability (pp. 112-120). London: Green Publishing.

网络资源

  • 格式: 作者. (发布日期或版权年份). 文章标题. *网站名称*. URL
    • 如果没有个人作者,可以使用机构作者。
    • 发布日期通常格式为 YYYY, MM DD
  • 示例:
    • 中文:中华人民共和国中央人民政府. (2025, 03, 13). 国务院机构改革方案. 中央人民政府门户网站. http://www.gov.cn/xinwen/2025-03/13/content_5745190.htm
    • 英文:American Psychological Association. (n.d.). APA style. https://apastyle.apa.org/

报纸文章

  • 格式: 作者. (发布日期). 文章名. *报纸名*, 版面.
  • 示例:
    • 中文:王思睿. (2025, 10, 26). 人工智能助力医疗诊断. 人民日报, 第3版.

重要提醒

  1. 核对具体要求: “格式A”是通用说法,最最重要的一步是去查阅您所在学校、期刊或出版社发布的官方《学位论文写作规范》或《投稿须知》,里面会有最精确、最权威的格式规定,例如标点符号用全角还是半角,作者名之间用什么符号连接等。
  2. 保持一致性: 整篇论文中必须保持引用格式和参考文献列表格式的完全一致。
  3. 使用工具: 为了避免手动排版带来的错误和繁琐,强烈建议使用文献管理软件,如 EndNote, Zotero, Mendeley 等,您只需按照软件的模板录入文献信息,它就能自动帮您生成符合标准的正文引用和文末列表。

希望这份详细的指南能帮助您掌握“参考文献格式A”的写法!

分享:
扫描分享到社交APP
上一篇
下一篇