华夏学术资源库

论文查重参考文献格式怎么规范?

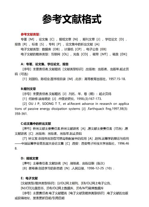
论文查重是学术写作中确保原创性的重要环节,而参考文献格式的规范性直接影响查重结果的准确性,不同学术领域和期刊对参考文献格式有特定要求,常见的包括GB/T 7714(中国标准)、APA(美国心理学会)、MLA(现代语言协会)、Chicago(芝加哥格式)等,本文将详细解析这些格式在论文查重中的应用要点,并通过表格对比展示差异,最后以FAQs形式解答常见问题。

论文查重参考文献格式怎么规范?-图1
(图片来源网络,侵删)

在论文查重中,参考文献的格式规范主要体现在三个方面:文献类型的标识、作者与出版信息的排列顺序、以及标点符号的使用,以GB/T 7744格式为例,期刊文献的规范写法为“作者.题名[J].期刊名,出版年,卷(期):起止页码.”,J]代表期刊类型标识,逗号、句号等标点需为半角字符,若格式错误,如漏写文献类型标识或使用全角标点,可能导致查重系统误判为正文内容,从而提高重复率,将参考文献条目误用正文格式排版,查重系统可能将其与已发表文献的正文片段比对,导致不必要的重复。

不同格式对文献要素的强调点存在差异,APA格式特别注重作者与出版年的紧密关联,如期刊文献写为“Author, A. A. (Year). Title of article. Title of Periodical, volume(issue), pages.”,其中作者姓需全拼,名字缩写,出版年需加括号且紧跟作者之后,这种格式便于读者快速定位研究时效性,但也要求作者在正文中引用时采用“作者姓, 出版年”的简略形式(如Smith, 2025),若正文引用与文末参考文献格式不对应,可能影响查重系统的文献识别准确性,MLA格式则更侧重于文献来源的完整性,如书籍需标注出版地(如“New York: Publisher”),且作者名采用“名 姓”的顺序(如“John Smith”),这种细节差异要求作者根据目标期刊或机构要求严格遵循,避免因格式混乱导致查重偏差。

以下是常见参考文献格式的核心要素对比表格:

格式类型 期刊文献示例 书籍文献示例 关键特征
GB/T 7714 张三. 论文标题[J]. 科学期刊, 2025, 10(2): 15-20. 李四. 书名[M]. 北京: 科学出版社, 2025. 文献标识符用方括号(如[J][M]),出版地在前,出版社在后,页码范围用“-”连接。
APA Smith, J. (2025). Title of the article. Journal of Science, 10(2), 15-20. Smith, J. (2025). Title of the book. New York: Publisher. 作者姓前名后,出版年加括号,书籍需斜体标题,期刊名和卷号斜体,期号用括号。
MLA Smith, John. "Title of the Article." Journal of Science, vol. 10, no. 2, 2025, pp. 15-20. Smith, John. Title of the Book. Publisher, 2025. 作者名“名 姓”,文章标题用引号,期刊名斜体,页码缩写为“pp.”,出版社后直接跟出版年。
Chicago Smith, John. 2025. "Title of the Article." Journal of Science 10 (2): 15-20. Smith, John. 2025. Title of the Book. New York: Publisher. 参考文献条目首行缩进,出版年置于作者名后,期刊卷号与期号用空格和括号分隔。

在实际查重操作中,还需注意文献的引用与文末列表的一致性,GB/T 7714要求正文引用采用“作者, 出版年”格式(如“张三, 2025”),而文末参考文献需完整列出出版信息,若正文引用与文末作者名或出版年不匹配,查重系统可能无法正确排除这些已引用文献的重复,从而影响重复率计算结果,电子文献的URL或DOI信息在不同格式中的处理方式也不同,如APA格式要求DOI以“https://doi.org/”前缀完整呈现,而GB/T 7714则允许省略DOI,仅需标注引用日期和获取路径,若电子文献的链接格式错误,可能导致查重系统无法识别其来源,将其视为未标注引用的内容。

论文查重参考文献格式怎么规范?-图2
(图片来源网络,侵删)

对于多作者文献的处理,各格式也存在差异,GB/T 7714规定,三人及以内需全部列出作者,超过三人时列前三人后加“等”(如“张三, 李四, 王五, 等”);APA格式则要求六人及以内全部列出,超过六人时列前六人后加“et al.”;MLA格式无论人数多少均列全作者,这种差异若混淆使用,可能导致参考文献条目与正文引用不对应,进而影响查重系统的文献匹配准确性,正文引用采用“et al.”,但文末参考文献却列出全部作者,查重系统可能无法正确识别该文献的引用状态,将其判定为未规范引用的重复内容。

参考文献格式的规范性是论文查重的重要前提,作者需根据目标期刊或机构的要求,严格遵循特定格式的文献标识、作者排序、标点符号等细节,确保正文引用与文末参考文献的一致性,同时注意电子文献、多作者文献等特殊情况的格式处理,只有通过规范的参考文献格式,才能帮助查重系统准确识别已引用内容,避免因格式问题导致的重复率误判,从而保障论文查重结果的客观性和准确性。

FAQs
Q1: 为什么参考文献格式错误会影响论文查重结果?
A1: 参考文献格式错误可能导致查重系统无法正确识别文献来源,漏写文献类型标识(如[J][M])或使用全角标点,系统可能将参考文献条目误判为正文内容,从而与已发表文献比对,增加不必要的重复率,正文引用与文末参考文献格式不对应(如作者名、出版年不一致),也会影响系统对引用文献的匹配,导致无法排除规范引用部分的重复。

Q2: 不同参考文献格式(如APA和GB/T 7714)混用会对查重有什么影响?
A2: 混用不同格式会导致参考文献条目格式混乱,查重系统难以统一识别文献类型和来源,APA格式要求作者姓前名后且出版年加括号,而GB/T 7714要求作者名全拼且出版年后加逗号,若在同一篇论文中混用,系统可能无法准确匹配文献,从而将部分规范引用的内容判定为重复,不同格式的标点符号、缩写规则等差异也可能导致文献信息不完整,进一步影响查重准确性。

论文查重参考文献格式怎么规范?-图3
(图片来源网络,侵删)
分享:
扫描分享到社交APP
上一篇
下一篇