华夏学术资源库

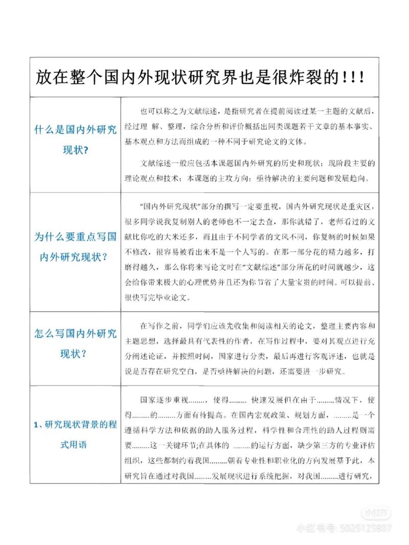
现状研究的类型有哪些?

研究主要类型中的现状研究是社会科学、管理学、教育学等多个领域中广泛应用的一种基础性研究方法,其核心在于通过系统收集、整理和分析特定研究对象在特定时间节点或时间段内的实际情况、特征、问题及发展趋势,为后续研究或实践决策提供事实依据和现实参考,现状研究既可以是独立的研究课题,也可以是其他类型研究(如因果研究、对策研究)的前置环节,其科学性和准确性直接影响研究结论的有效性和应用价值。

现状研究的类型有哪些?-图1
(图片来源网络,侵删)

从研究目的来看,现状研究主要聚焦于“是什么”和“怎么样”的问题,即客观描述研究对象的基本状态、结构分布、内在关系及存在的主要矛盾,在企业管理领域,可能通过现状研究分析某行业中小企业的数字化转型程度、面临的共性问题及区域差异;在教育领域,可能通过现状研究调查农村地区义务教育阶段的师资配置、教学资源分配及学生学习需求满足情况,这类研究强调客观性,要求研究者避免主观价值判断,以数据和事实为支撑进行呈现。 维度划分,现状研究可分为宏观、中观和微观三个层次,宏观层面通常关注国家、地区或行业的整体状况,如区域经济发展现状、国民健康素养现状等,涉及面广、数据综合性强;中观层面聚焦于特定组织或群体,如高校科研团队的创新现状、城市社区养老服务现状等,内容更具体,便于深入分析;微观层面则针对个体或单一现象,如大学生网络使用行为现状、某项技术在临床中的应用现状等,研究颗粒度更细,常采用案例分析法或深度访谈法,不同层次的研究相互补充,共同构成对研究对象的立体化认知。

从研究方法应用角度,现状研究以定量与定性相结合为主要特征,定量研究通过问卷调查、数据分析、统计建模等方法,获取研究对象的数量特征和规律性关系,例如通过大规模抽样调查分析不同年龄群体的就业现状差异;定性研究则通过访谈、焦点小组、参与式观察等方法,挖掘研究对象背后的深层原因和主观体验,如通过对留守儿童及其监护人的深度访谈,了解其心理健康现状及影响因素,案例研究法在现状研究中也较为常见,通过对典型个案的深入剖析,揭示特定情境下研究对象的独特性和普遍性。

当前,现状研究在实践应用中呈现出多元化发展趋势,随着大数据、人工智能等技术的发展,数据来源从传统的问卷调查、实地访谈扩展到网络文本、政府公开数据、物联网传感器数据等非结构化或半结构化数据,数据分析方法也从描述性统计升级到机器学习、社会网络分析等高级算法,提高了研究的效率和精度,通过分析社交媒体数据,可实时追踪公众对某一社会议题的态度现状;通过整合政府公开的经济数据,可动态监测区域产业结构的演变现状,跨学科融合成为现状研究的重要特征,如公共卫生领域的健康现状研究需结合流行病学、社会学、心理学等多学科理论和方法,环境科学领域的生态现状研究需整合地理信息系统、遥感技术等工具,推动了研究视角的拓展和方法创新。

现状研究也面临一些挑战,首先是数据质量问题,部分领域存在数据更新滞后、统计口径不一、样本代表性不足等问题,影响研究结论的客观性,在研究新兴行业的发展现状时,由于缺乏官方统计数据,研究者往往依赖行业协会报告或企业自行填报的数据,其准确性和完整性难以保证,其次是动态性把握不足,现状研究多侧重于静态描述,对研究对象随时间变化的动态过程和趋势分析相对薄弱,难以反映“现状”背后的演变逻辑,部分研究存在重描述、轻解释的倾向,即满足于对现象的罗列,而缺乏对“为什么会出现这种现状”的深入探究,降低了研究的理论价值和实践指导意义。

现状研究的类型有哪些?-图2
(图片来源网络,侵删)

为提升现状研究的质量,需从以下几个方面改进:一是强化数据治理,推动政府部门、研究机构和行业组织之间的数据共享,建立统一的数据标准和质量评估体系;二是加强动态研究设计,通过纵向追踪数据、时间序列分析等方法,揭示研究对象的发展规律和未来趋势;三是深化理论解释,在描述现状的基础上,结合相关理论框架分析现象背后的形成机制和影响因素,实现“描述-解释-预测”的递进,在研究企业数字化转型现状时,不仅需统计数字化工具的普及率,还需结合技术创新扩散理论、组织变革理论等,分析不同类型企业数字化转型的驱动因素和障碍条件。

以下是现状研究中常见的数据收集方法比较:

数据收集方法 优点 缺点 适用场景
问卷调查法 样本量大、可量化分析、成本相对较低 回复率可能较低、问题设计影响数据质量 大规模群体特征描述,如公众满意度现状调查
深度访谈法 信息丰富、可挖掘深层原因、灵活性高 样本量小、耗时较长、研究者主观影响大 特定群体或现象的深度探究,如基层医疗现状
实地观察法 直接获取真实行为数据、环境效度高 耗时耗力、观察者效应可能干扰研究对象 行为或场景化研究,如课堂教学现状观察
文献分析法 成本低、历史数据丰富、便于趋势分析 数据可能过时、二手数据局限性大 历史演变或政策效果评估,如教育政策现状研究
大数据分析 数据量大、实时性强、可发现隐性规律 技术门槛高、数据隐私与伦理问题 网络行为、社交媒体等新兴领域现状分析

相关问答FAQs:

  1. 问:现状研究与描述性研究有何区别?
    答:两者在研究目的上高度相似,都侧重于客观描述研究对象的状态和特征,但存在细微差别,现状研究更强调对“当前”或“特定时间段”实际情况的聚焦,常带有问题导向,即通过现状分析发现存在的问题或需求,为后续改进提供依据;而描述性研究的范围更广,不仅包括现状,还可能涵盖历史状态或理想状态的描述,且不一定以解决问题为目标。“某地区农村教育现状研究”属于现状研究,而“大学生学习动机的类型与特征描述”则更偏向描述性研究。

    现状研究的类型有哪些?-图3
    (图片来源网络,侵删)
  2. 问:如何确保现状研究的样本代表性?
    答:样本代表性是确保研究结论普适性的关键,需明确研究对象的总体范围(如某市所有中小企业、某高校全体学生),并通过科学抽样方法(如随机抽样、分层抽样、整群抽样)选取样本,避免主观选择偏差,要根据研究目的确定合理的样本量,样本量过小可能导致结果不稳定,过大则增加研究成本,可通过预调研或统计学公式计算确定,需收集样本的人口学或特征分布数据,与总体分布进行对比,若存在显著差异,需采用加权调整等方法修正样本偏差,在研究报告中需详细说明抽样过程和样本局限性,避免结论过度推广。

分享:
扫描分享到社交APP
上一篇
下一篇