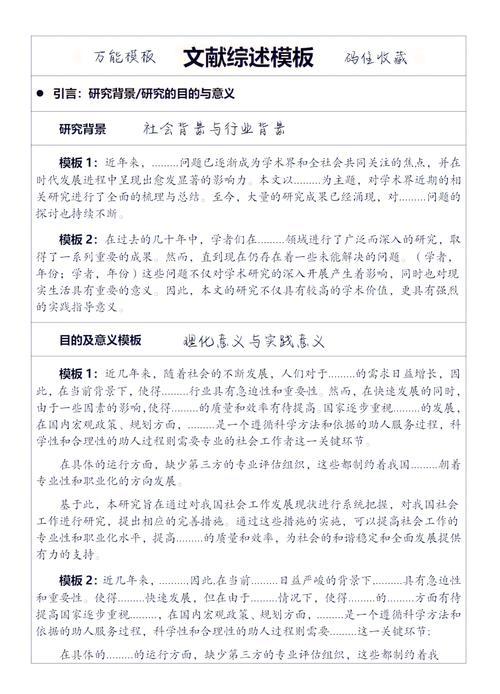
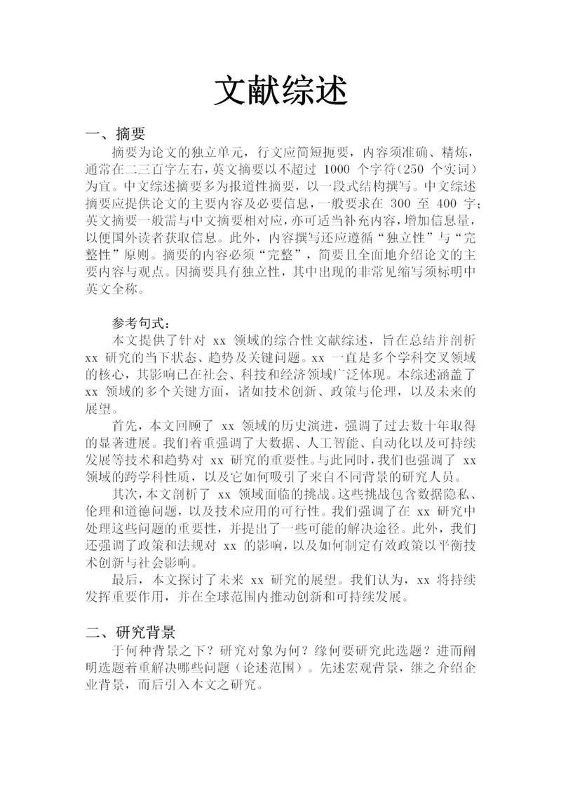
XXX研究综述范文模板通常遵循系统的结构化框架,旨在全面梳理特定领域的研究现状、发展趋势及存在问题,以下从核心要素、撰写规范及示例框架三个方面展开详细说明,并结合表格形式呈现关键内容,最后附相关问答。

研究综述的核心构成要素
-
引言部分
需明确研究背景与意义,界定综述范围与核心问题,若主题为“人工智能在医疗诊断中的应用”,应简述AI技术的发展历程、医疗诊断领域的痛点,以及综述旨在解答的关键问题(如技术瓶颈、伦理挑战等),此部分字数建议控制在150字左右,需包含3-5篇核心参考文献。 -
主体框架设计
主体部分通常采用分类梳理法,可按“技术路线”“应用领域”“研究阶段”等维度展开,以“AI医疗诊断”为例,可细分为:
- 技术分类:机器学习(如深度学习、自然语言处理)在影像识别、病理分析中的具体应用;
- 临床场景:肿瘤筛查、慢性病管理、辅助诊断系统的实践案例;
- 现存问题:数据隐私、算法可解释性、临床转化效率等。
建议通过表格对比不同研究方向的进展,
| 研究方向 | 代表性成果 | 局限性 | 发表年份 |
|--------------------|-----------------------------|---------------------------|------------|
| 影像识别 | ResNet在肺结节检测的准确率达95% | 小样本数据过拟合风险 | 2025 |
| 自然语言处理 | 临床病历自动编码系统F-score=0.82 | 方言术语识别率低 | 2025 |
-
趋势分析与展望
基于现有文献,提炼未来研究热点,多模态数据融合(影像+基因+临床数据)、联邦学习解决数据孤岛问题、可解释AI(XAI)的临床落地等,此部分需结合近3年的高被引论文,提出具有前瞻性的观点。
(图片来源网络,侵删) -
总结综述核心发现,强调理论与实践价值,并指出当前研究的空白点。“尽管AI在医疗诊断中取得显著进展,但跨机构数据标准化和监管框架的缺失仍是主要障碍。”
撰写规范与注意事项
-
文献筛选标准
需明确纳入与排除 criteria,仅收录Web of Science核心合集期刊文献,时间范围限定为2025-2025年,优先选择高影响力论文(IF>5或被引次数>100)。 -
逻辑衔接与批判性分析
避免简单罗列文献,需通过对比、归纳等方法展现学术观点的演进,指出早期研究(2025年前)侧重算法性能优化,而近期研究(2025年后)更关注临床实用性。 -
学术诚信
严格标注引用来源,避免直接复制原文,建议使用文献管理工具(如EndNote)统一格式,常见引用格式包括APA、MLA等,需根据目标期刊要求调整。
(图片来源网络,侵删)
综述范文框架示例(以“绿色建筑节能技术”为例)
(148字)
全球能源危机与气候变化推动绿色建筑成为可持续发展的重要方向,本文系统梳理2025-2025年绿色建筑节能技术的研究进展,重点分析围护结构优化、可再生能源集成及智能控制系统的应用现状,旨在为未来技术研发与政策制定提供参考。
主体部分
-
围护结构节能技术
- 相变材料(PCM)的应用:通过吸收/释放潜热调节室内温度,实验表明可使建筑能耗降低20%-30%(Zhang et al., 2025)。
- 真空绝热板(VIP)的局限性:成本高且易受潮,需进一步改进生产工艺(Li & Wang, 2025)。
-
可再生能源集成
- 太阳能光伏建筑一体化(BIPV):结合建筑幕墙设计,发电效率提升至15%以上(Chen et al., 2025)。
- 地源热泵系统的区域适用性:在寒冷地区能效比(COP)可达4.0,但初投资回收期较长。
-
智能控制系统
基于物联网的能耗监测平台:实时调整空调、照明设备运行参数,节能效果达12%-18%(Liu, 2025)。
趋势展望(112字)
未来研究将聚焦于被动式设计与主动式技术的协同优化,如动态玻璃与AI算法的结合以实现自适应节能,生命周期评估(LCA)方法的应用将推动绿色建筑从单体节能向全链条低碳转型。
(89字)
绿色建筑节能技术已形成多元化体系,但成本与效益平衡仍是核心挑战,建议加强产学研合作,推动标准化与规模化应用,助力“双碳”目标实现。
相关问答FAQs
Q1: 如何高效筛选高质量文献用于综述撰写?
A1: 首先明确检索策略,使用关键词组合(如“green building energy efficiency” AND “review”)在学术数据库(Scopus、PubMed)中筛选;其次通过参考文献追溯法(snowballing)扩展文献源;最后利用文献计量工具(VOSviewer)分析领域内高影响力论文与研究热点。
Q2: 综述与元分析(Meta-analysis)的主要区别是什么?
A2: 综述是对某一领域研究现状的定性描述与总结,涵盖文献观点、方法及趋势;而元分析是通过统计学方法整合多个独立研究的定量数据,得出更具客观性的结论,综述可讨论“不同节能技术的优缺点”,而元分析可计算“某技术在100项研究中平均节能效率的置信区间”。
