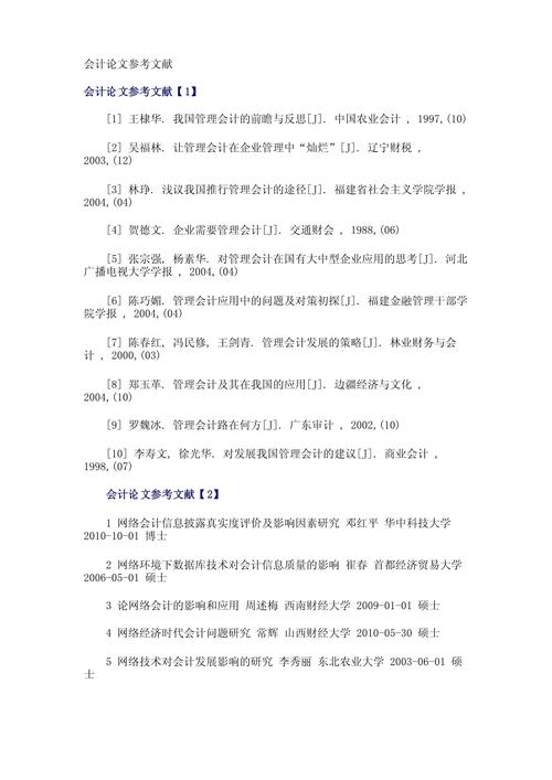
核心会计准则与法规(基础与框架)
这是所有会计核算的基石,理解这些是进行行业核算的前提。

-
《企业会计准则》
- 这是所有中国企业必须遵守的会计法规,对于水泥厂而言,以下准则尤为重要:
- 《企业会计准则第4号——固定资产》: 水泥厂的核心是生产线、矿山、大型设备等固定资产,该准则规定了固定资产的确认、初始计量、折旧、后续支出和处置的核算方法。
- 《企业会计准则第6号——无形资产》: 涉及采矿权、土地使用权、专利技术、非专利技术等的核算。
- 《企业会计准则第8号——资产减值》: 当水泥价格持续下跌、环保政策趋严或技术淘汰时,生产线、存货等可能发生减值,需按规定计提减值准备。
- 《企业会计准则第14号——收入》: 规定了水泥销售收入的确认原则(通常是控制权转移时点),这对于判断收入确认时点至关重要。
- 《企业会计准则第15号——建造合同》: 如果水泥厂涉及EPC(设计-采购-施工)总包业务,该准则用于核算长期合同的收入和成本。
- 《企业会计准则第16号——政府补助》: 水泥厂常能获得节能减排、技术改造等方面的政府补贴,该准则规范了补助的会计处理(与资产相关/与收益相关)。
- 《企业会计准则第30号——财务报表列报》: 规范了资产负债表、利润表、现金流量表和所有者权益变动表的格式和列报要求。
- 这是所有中国企业必须遵守的会计法规,对于水泥厂而言,以下准则尤为重要:
-
《中华人民共和国增值税法》及其实施细则
- 水泥行业是增值税纳税大户,需要重点关注:
- 税率(通常为13%)和征收率。
- 进项税额抵扣(原材料采购、设备采购、运输费用等)。
- 销项税额的计算与申报。
- 特殊的税务处理:
- 资源综合利用产品增值税即征即退政策: 对利用工业废渣(如粉煤灰、炉渣)生产的水泥产品,实行增值税即征即退,这是水泥厂税务筹划的关键点。
- 散装水泥专项资金: 虽然已逐步取消,但历史遗留问题和部分地区政策仍需关注。
- 水泥行业是增值税纳税大户,需要重点关注:
行业核算指南与实务操作(行业特有)
这部分是水泥厂会计核算的核心,直接指导日常账务处理。
-
《企业产品成本核算制度——石油石化石化行业》的参考应用
(图片来源网络,侵删)- 说明: 虽然没有专门的“水泥行业成本核算制度”,但作为流程型、连续生产的重工业,水泥厂的核算可以高度参考《企业产品成本核算制度——石油石化行业》,该制度详细规定了流程工业的成本核算对象、成本项目和归集分配方法。
- 核心要点:
- 成本核算对象: 通常以最终产品(如P.O 42.5水泥、P.O 52.5水泥、矿渣水泥等)和自制半成品(如熟料)作为成本核算对象。
- 成本项目:
- 直接材料: 石灰石、黏土、铁粉、石膏、混合材(矿渣粉、粉煤灰等)。
- 燃料及动力: 煤粉(用于煅烧)、电力(破碎、粉磨、包装等工序)。
- 直接人工: 生产车间一线工人的薪酬。
- 制造费用: 生产车间管理人员薪酬、折旧费、修理费、机物料消耗等。
- 成本归集与分配:
- 原材料: 通常按标准成本或实际成本进行归集,采用加权平均法等结转发出成本。
- 共同费用: 辅助生产车间(如供电、供水、供气)的费用,需通过“辅助生产成本”科目,再按一定标准(如用电量、用水量)分配到基本生产车间。
- 制造费用: 月末需全部分配计入各产品的生产成本。
-
行业报告与实务指南
- 《中国水泥行业年度报告》 (中国水泥协会等发布): 这些报告通常会分析行业的成本构成、盈利模式、政策影响等,是理解行业财务特征的重要背景资料。
- 大型会计师事务所发布的行业审计/税务指引: 普华永道、德勤、安永等会定期发布针对特定行业的会计和税务实务指南,其中可能包含水泥行业的案例分析。
- 上市公司年报: 海螺水泥、华新水泥、塔牌集团、天山股份等水泥行业龙头公司的年度财务报告是最好的实践案例,你可以仔细阅读其“管理层讨论与分析”、“财务报表附注”,特别是关于:
- 收入确认政策
- 存货计价方法
- 固定资产折旧政策(通常采用年限平均法,并按类别披露折旧年限)
- 借款费用资本化(为建设新生产线而发生的借款利息,符合条件时可以资本化为资产成本)
- 政府补助的披露
税务处理专题(水泥行业特色)
-
《资源税法》
水泥厂开采自用或销售石灰石等应税矿产品,需要缴纳资源税,计税依据是从价定率或从量定额,具体税率由地方政府确定。
-
环境保护税
(图片来源网络,侵删)根据《环境保护税法》,水泥厂排放的应税大气污染物(如粉尘、二氧化硫、氮氧化物等)需要缴纳环境保护税,税额与污染物排放浓度和总量直接相关。
-
土地使用税与房产税
水泥厂厂区、矿山用地需缴纳城镇土地使用税,厂房、办公楼等需缴纳房产税。
财务分析与评价(应用层面)
-
《财务管理》教材(如人大版、CPA教材)
- 学习如何利用财务报表进行财务分析,包括:
- 盈利能力分析: 毛利率、净利率、ROE、ROA,水泥行业是周期性行业,分析毛利率变化尤为重要。
- 偿债能力分析: 资产负债率、流动比率、速动比率,水泥厂通常资产负债率较高。
- 运营能力分析: 存货周转率、应收账款周转率,反映产销效率和回款能力。
- 现金流分析: 经营活动现金流净额,健康的现金流对重资产运营至关重要。
- 学习如何利用财务报表进行财务分析,包括:
-
证券公司研究报告
关注中信证券、海通证券等头部券商发布的关于水泥行业的研究报告,这些报告会深入分析行业供需格局、区域价格、企业成本曲线和投资价值,是进行财务分析的重要外部视角。
学术研究与期刊论文(深化理解)
如果你想进行更深入的理论或政策研究,可以查阅以下数据库和期刊:
-
中文数据库:
- 中国知网: 搜索关键词如“水泥行业 成本核算”、“水泥企业 财务风险”、“环保政策 会计影响”、“增值税改革 水泥行业”等。
- 万方数据、维普资讯: 同样是获取学术论文的重要平台。
-
推荐期刊:
- 会计类: 《会计研究》、《审计研究》、《财务与会计》。
- 财经/管理类: 《管理世界》、《财经研究》、《中国工业经济》。
总结与建议
对于水泥厂的会计人员或研究者,建议的学习路径是:
- 打好基础: 精读《企业会计准则》和《增值税法》。
- 掌握核心: 深入研究流程型工业的成本核算方法,并参考上市公司的年报附注,将其应用于实践。
- 关注特色: 重点掌握资源综合利用增值税退税、资源税、环保税等与水泥行业紧密相关的税务政策。
- 学以致用: 运用财务分析工具,结合行业研究报告,理解水泥企业的财务状况和经营成果。
- 持续学习: 关注环保政策(如“双碳”目标)、产业政策(如错峰生产)对会计核算和财务表现带来的新挑战和新机遇。
希望这份清单能对您有所帮助!
