当然可以!教师做教育行动研究,是将自己从一名“经验型”教师转变为“研究型”教师的关键路径,它不是高深莫测的理论,而是教师解决日常教学实际问题、提升专业能力的“利器”。

下面我将用一个清晰、可操作的框架,为您详细拆解教师如何做教育行动研究。
核心理念:什么是教育行动研究?
要理解它的本质:
- 行动研究 是一种“由教师发起、在教学情境中、为解决教学实际问题”的研究。
- 它是一个“螺旋式上升”的循环过程:计划 -> 行动 -> 观察 -> 反思 -> 再计划...
- 它的最终目的不是发表学术论文,而是改进教学实践,促进学生发展,并实现教师自身的专业成长。
“我遇到了一个问题,我想试试一个新方法,看看效果如何,然后根据效果调整我的做法,让问题得到解决。”
教师做教育行动研究的完整步骤(四步法)
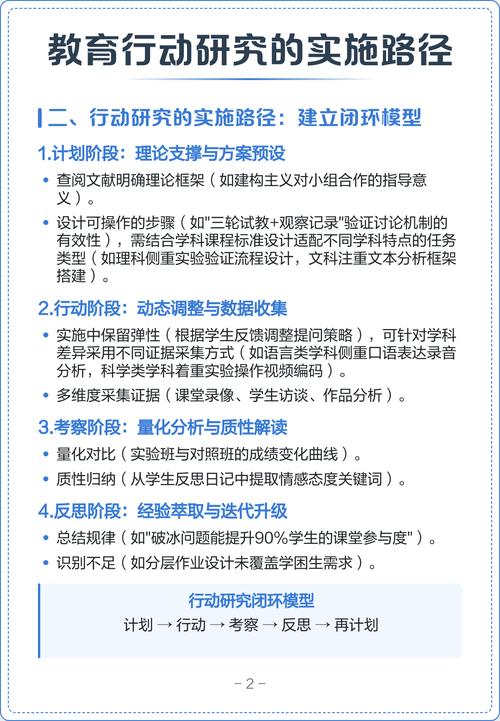
这个过程可以简化为四个核心步骤:发现问题 -> 制定计划 -> 实践行动 -> 反思改进,这是一个不断循环、持续优化的过程。

第一步:发现问题与确定课题(起点)
这是行动研究的灵魂,问题必须来源于你真实的教学困惑。
-
如何寻找问题?
- 从“痛点”中来: 学生普遍不爱发言?作业抄袭现象严重?某个班级的纪律总是不好?
- 从“好奇”中来: “如果我用小组合作的方式,学生的参与度会提高吗?” “使用多媒体教学,真的比传统板书效果好吗?”
- 从“意外”中来: “这次单元测试,我发现学生在某个知识点上失分率特别高,是什么原因?”
- 从“反思”中来: “今天这节课我感觉很失败,问题出在哪里?”
-
如何确定一个好的课题?
- 小而实: 不要太大、太空,不要研究“如何提高学生的语文素养”,而是研究“如何通过‘每日晨读’活动提高三年级学生的古诗词积累量”。
- 具体可行: 课题范围要小,你能在自己的班级、一学期内通过努力看到效果。
- 有价值: 这个问题的解决,能对你的教学或学生的成长带来实实在在的好处。
课题示例:

- 差课题: “提高数学教学质量”
- 好课题: “利用‘错题本’策略,提升初中生数学解题准确率的行动研究”
第二步:制定行动计划(蓝图)
找到问题后,不能盲目行动,需要设计一个清晰的方案。
- 明确研究目标: 你希望通过研究达到什么具体效果?
- 通过一学期的实践,使班级学生数学作业的平均正确率从70%提升至85%。
- 设计具体策略/方法: 你打算怎么做?这是你的“干预措施”。
- 指导方法: 教授学生如何建立和使用错题本(分类、标注错误原因、定期复习)。
- 实施步骤: 每周五下午最后一节课为“错题整理课”,学生整理本周错题;每周一抽查学生错题本使用情况;每月进行一次“错题重做”小测验。
- 资源准备: 设计错题本模板、购买活页本。
- 规划收集证据的方式(观察与评估): 你如何知道你的方法有效了?必须用数据说话。
- 量化数据(硬数据):
- 作业/测验的正确率、平均分。
- 课堂举手发言次数。
- 学生问卷调查的统计结果。
- 质性资料(软证据):
- 教学日志/反思日记: 记录你每天的实施情况和感受。
- 学生访谈: 和几个学生聊聊他们对“错题本”的看法。
- 学生作品: 收集学生的错题本,分析其使用质量。
- 课堂观察记录: 请同事帮你观察课堂变化,或自己录制视频回看。
- 量化数据(硬数据):
- 设定时间表: 为每个阶段设定明确的时间节点。
第三步:实践与行动(执行)
这是将你的计划付诸实施的阶段。
- 坚持执行: 严格按照你的计划进行教学实践。
- 灵活调整: 计划不是一成不变的,在实施过程中,如果发现计划不切实际或效果不佳,要勇敢地进行微调,这正是行动研究的“行动”魅力所在。
- 详细记录: 这一步至关重要!一边行动,一边把你看到的、听到的、感受到的、遇到的问题,都详细地记录下来,这些原始资料是你反思和总结的基石。
第四步:观察、分析与反思(升华)
这是行动研究的核心环节,也是实现专业成长的关键。
- 整理和分析资料: 将第三步收集到的所有数据(分数、问卷、访谈记录、日志等)进行整理和分析。
- 对比实施前后的测验成绩,看是否有显著提升,分析学生访谈记录,了解他们对“错题本”的真实感受。
- 评估效果: 你的目标达成了吗?你的策略有效吗?证据是什么?
- 数据显示,学生平均正确率提升了15%,大部分学生认为错题本对复习有帮助,这证明策略是有效的。
- 深度反思:
- 成功之处: 哪些做法特别有效?为什么?
- 失败之处: 哪些地方没做好?遇到了什么意想不到的困难?原因是什么?
- 意外发现: 研究过程中有没有什么让你惊喜的发现?
- 形成成果与分享:
- 撰写研究报告/论文: 将整个过程(问题、计划、行动、反思)系统地写下来,这不需要华丽的辞藻,真实、清晰即可。
- 分享交流: 在教研组、学校会议上分享你的研究成果,这不仅是对你工作的肯定,也能启发其他同事,形成良好的研究氛围。
一个简单的实例:
- 教师: 王老师,小学二年级语文老师。
- 问题: 学生普遍害怕写作文,觉得“没东西可写”,作文内容空洞。
- 课题: “通过‘生活观察日记’提升二年级学生写作兴趣与内容丰富性的行动研究”。
- 计划:
- 目标: 期末时,80%的学生能写出内容具体、语句通顺的短文。
- 方法:
- 每周布置一次“生活观察日记”,不限主题,鼓励学生写“看到的、听到的、想到的”小事。
- 在课堂上开设“分享角”,每周请几位学生朗读自己的日记,并给予表扬。
- 教授观察方法:用眼睛看、用耳朵听、用手摸、用鼻子闻。
- 收集证据:
- 量化: 开学初和期末各进行一次写作兴趣问卷调查;对比开学初和期末的作文样本。
- 质性: 收集学生的优秀日记;记录每周“分享角”的课堂气氛和学生反应。
- 行动: 王老师坚持每周布置日记,认真批阅并在课堂上分享,不断鼓励学生。
- 反思:
- 分析: 期末问卷显示,喜欢写作的学生比例从30%上升到75%,对比作文,学生写的句子更长了,内容也更具体了(如“我看到一只小蚂蚁在搬面包屑,它非常努力”代替了“我看到一只蚂蚁”)。
- 反思: “生活观察日记”非常有效,因为它降低了写作门槛,让学生从生活中找素材,但部分学生的日记还是流水账,下一步可以引导他们加入自己的感受和想象。
- 成果: 王老师写了一份研究报告,并在年级教研会上分享了自己的做法和心得,带动了其他老师也开始尝试。
给教师的温馨提示
- 保持平常心: 行动研究是“为自己而做”,是解决自己问题的工具,不要有负担和压力。
- 贵在坚持: 一个完整的行动研究周期可能需要一学期或一学年,坚持下去才能看到效果。
- 从小处着手: 不要试图解决所有问题,从一个你最想解决、也最有把握解决的问题开始。
- 学会合作: 可以和同事组成研究小组,互相听课、交流心得,让研究之路不孤单。
- 享受过程: 当你看到因为你的努力,学生发生了积极的改变时,那种成就感是任何奖励都无法替代的。
教育行动研究是教师专业成长的“催化剂”,它让教师从被动的知识传授者,转变为主动的教学实践者和反思者,最终成为自己教育工作的“专家”。
