下面我将根据不同的引文规范(如GB/T 7714、APA、MLA等)和不同情况,为你详细解释如何撰写。

核心原则
- 引用数据库本身:你引用的对象是整个数据库(如中国知网、Web of Science、万方数据等),而不是数据库里的某一篇论文或数据。
- 提供访问路径:读者需要知道去哪里找到这个数据库,所以必须提供数据库的官方名称、访问网址(URL)或数字对象唯一标识符。
- 注明访问日期:数据库内容是动态更新的,所以需要注明你最后一次访问该数据库的日期,以确保信息的可追溯性。
中文文献引用规范(以GB/T 7714-2025为例)
这是中国国家标准,广泛应用于国内高校和期刊的学位论文、期刊文章等。
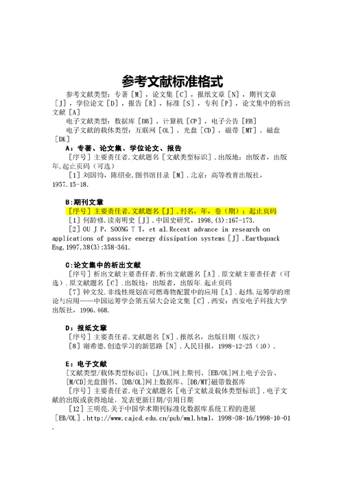
通用格式
[序号] 主要责任者. 题名: 其他题名信息[文献类型标识/文献载体标识]. 出版地: 出版者, 出版年: 引文页码[引用日期]. 获取和访问路径.
DOI.
针对数据库的写法
当主要责任者是数据库的创建者或出版商,题名就是数据库的名称时,可以直接套用。
格式:
[序号] 数据库创建者/出版商. 数据库名称[DB/OL]. (更新或修改日期)[引用日期]. 数据库网址.
示例:

-
示例1:中国知网
- 假设你在论文中引用了中国知网这个平台本身,而不是里面的某篇文献。
[1] 中国学术期刊(光盘版)电子杂志社. 中国知网[DB/OL]. (2025-10-25)[2025-05-21]. http://www.cnki.net.
-
示例2:Web of Science (注意:这是国际数据库,但按国标格式引用)
[2] Clarivate Analytics. Web of Science[DB/OL]. (2025-05-20)[2025-05-21]. https://www.webofscience.com.
说明:
[DB/OL]:这是文献类型标识。DB代表数据库,OL代表联机网络。(更新或修改日期):如果数据库有明确的更新日期,可以写上,如果没有,可以省略。[引用日期]:你访问该数据库的日期,格式为[YYYY-MM-DD]。数据库网址:数据库的首页网址,确保链接有效。
英文文献引用规范
APA Style (第7版)
APA格式通常在社会科学领域使用,它对数据库的引用有非常清晰的指引。
格式:
当数据库有明确的创建者/出版商时:
Name of Group or Author. (Year). Title of database. URL
当数据库的创建者/出版商与名称相同时(即“作者-出版商”模式):
Author, A. A. (Year). *Title of work* [Description of form]. Publisher Name. URL
示例:
-
示例1:PsycINFO (由美国心理学会出版)
American Psychological Association. (n.d.). PsycINFO. https://www.apa.org/pubs/databases/psycinfo
-
示例2:Web of Science (由科睿唯安出版)
Clarivate. (2025). Web of Science. https://www.webofscience.com
说明:
(n.d.):表示 "no date"(无日期),用于没有明确出版年份的数据库。- URL:直接提供数据库的访问链接。
MLA Style (第9版)
MLA格式常用于人文学科。
格式:
Name of Database. Publisher, Date of Publication, URL.
示例:
- 示例:JSTOR (一个常见的学术数据库)
JSTOR, www.jstor.org, Accessed 21 May 2025.
说明:
- MLA格式通常要求写上 "Accessed" 加上访问日期。
- 如果数据库有特定的发布者,也需要写上。
特殊情况处理
在实际写作中,你引用的“数据库”可能不是指整个平台,而是指:
引用数据库中的“数据集”或“统计报表”
这种情况更常见,也更有价值,这时,你引用的对象是数据库中的具体数据产品,而不是整个数据库。
以APA格式为例:
格式:
Author, A. A. (Year). *Title of data set* [Data set or raw data]. Publisher Name. URL or DOI
示例:
-
示例:引用中国国家统计局数据库中的“年度数据”
National Bureau of Statistics of China. (2025). *China Statistical Yearbook 2025* [Data set]. http://www.stats.gov.cn/sj/ndsj/
-
示例:引用世界银行数据库中的“世界发展指标”
World Bank. (2025). *World Development Indicators* [Data set]. https://data.worldbank.org/world-development-indicators
关键区别:
- 题名:变成了具体数据集的名称(如《中国统计年鉴2025》)。
- 描述:增加了
[Data set]或[Raw data]来明确文献类型。 - 责任者:通常是发布该数据集的机构(如国家统计局、世界银行)。
引用数据库中的“二次文献”(如题录、
你只是使用了某个数据库提供的检索工具或浏览了其收录的文献列表,但没有下载全文,这时,你是在引用该数据库作为一个信息来源。
以APA格式为例:
格式:
Name of Database. (Year). URL
示例:
- 示例:你在PubMed中找到了一篇文献的摘要,但没有下载全文,并在你的参考文献中提到了这一点。
PubMed. (n.d.). https://pubmed.ncbi.nlm.nih.gov/- 在正文中,你可以这样写:“...这一观点在PubMed数据库中有所提及(见Smith, 2025)。” 这样读者就知道信息来源是PubMed的摘要索引。
总结与最佳实践
| 引用对象 | 核心要素 | 示例 (APA格式) |
|---|---|---|
| 整个数据库平台 | 数据库名称、网址、访问日期 | Clarivate. (2025). Web of Science. https://www.webofscience.com |
| 数据库中的具体数据集 | 数据集名称、发布机构、网址/DOI、访问日期 | World Bank. (2025). *World Development Indicators* [Data set]. https://data.worldbank.org |
| 数据库中的二次文献 | 数据库名称、网址 | PubMed. (n.d.). https://pubmed.ncbi.nlm.nih.gov/ |
最终建议:
- 明确你的引用对象:先想清楚,你到底是在引用整个数据库,还是其中的某个数据或信息,这是最关键的一步。
- 遵循目标期刊或学校的要求:务必遵守你所投稿期刊或所在学校的《作者指南》或《学位论文写作规范》。
- 保持一致性:确保你的参考文献列表中所有条目的格式都统一。
- 核实信息:再次检查数据库的名称、网址和访问日期是否准确无误。
希望这份详细的指南能帮助你正确地引用数据库!
