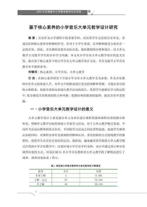
教学音乐论文研究方向的选择是音乐教育领域研究的重要起点,直接影响研究的价值与实践意义,当前,随着教育理念的更新、科技的发展以及社会对美育需求的提升,音乐论文研究方向呈现出多元化、跨学科的特点,以下从多个维度展开详细分析,涵盖传统教学模式的深化、新兴技术的融合、文化传承的视角、学生核心素养的培养以及实践方法的创新等方面,并辅以表格对比不同研究方向的特点,最后以FAQs形式解答常见疑问。

传统音乐教学模式的深化与创新
传统音乐教学以技能训练和理论知识传授为核心,研究方向可聚焦于教学方法的优化与教学效果的评估,针对钢琴、声乐等器乐教学,可研究“支架式教学法在钢琴初学者手指独立性训练中的应用”,通过对比实验验证该方法对提升学生演奏技巧的有效性;在视唱练耳教学中,可探讨“多模态教学(结合听觉、视觉、动觉)对音高记忆能力的影响”,通过数据统计分析不同教学策略的优劣,传统音乐文化的传承也是重要方向,如“中国古诗词艺术歌曲在高校声乐教学中的实践研究”,可挖掘古诗词与音乐旋律的内在关联,探索文化内涵与演唱技巧的结合路径,这类研究需要扎实的理论基础和实证数据支持,通常采用问卷调查、实验法、课堂观察等方法,旨在提升教学效率并赋予传统教学新的活力。
科技与音乐教学的融合研究
随着人工智能、虚拟现实(VR)、大数据等技术的发展,音乐教学正经历智能化变革,研究方向可包括:AI辅助个性化学习路径的设计,基于机器学习的视唱练耳自适应系统开发”,通过分析学生的错误数据推送针对性练习内容;VR技术在音乐情境教学中的应用,如“VR虚拟音乐厅对交响乐欣赏教学效果的影响研究”,通过沉浸式体验提升学生的审美感知能力;数字化音乐创作工具的教学实践,如“GarageBand在中学音乐创作课中的应用策略”,探究如何降低创作门槛并激发学生创造力,此类研究需关注技术与教学目标的契合度,避免过度依赖技术而忽视音乐教育的本质,同时需考虑学校硬件条件和学生数字素养的差异,提出可推广的实施路径。
文化传承与多元音乐教育视角
在全球化和文化多样性背景下,音乐教育需承担文化传承与跨文化理解的责任,研究方向可聚焦于:本土音乐文化的课程化,如“少数民族民歌在小学音乐教材中的改编与教学实践”,研究如何保留民歌原真性的同时适应儿童认知特点;跨文化音乐比较教学,如“中国京剧与西方歌剧在高中音乐鉴赏课中的对比教学设计”,通过分析两者在唱腔、服饰、文化背景上的异同,培养学生的文化包容意识;音乐教育与社会文化的互动关系,如“社区音乐教育对老年人精神文化生活的影响研究”,探讨音乐教育在促进社会融合中的作用,这类研究需结合民族音乐学、文化人类学等学科理论,采用田野调查、访谈等方法,强调音乐教育的社会价值与文化使命。
学生音乐核心素养的培养路径
音乐核心素养包括审美感知、艺术表现、文化理解等维度,研究方向可围绕核心素养的落地展开。“项目式学习(PBL)在中学音乐综合实践活动中的应用研究”,通过组织学生策划校园音乐节,培养其策划、协作、执行等综合能力;“音乐游戏对低年级学生节奏感培养的实证研究”,设计符合儿童认知特点的音乐游戏,通过前后测对比评估节奏感提升效果;“批判性思维在音乐鉴赏教学中的培养策略”,引导学生分析音乐作品的风格、情感与社会背景,形成独立审美判断,此类研究需关注学生的主体性,强调以学生为中心的教学设计,同时结合核心素养的评价体系,构建“教学-评价-反馈”的闭环。

音乐教学实践方法的创新与反思
教学实践方法的创新是提升教学质量的关键,研究方向可包括:差异化教学在音乐课堂中的实施,如“基于多元智能理论的音乐分组教学策略研究”,针对学生不同的智能优势设计个性化任务;音乐治疗与特殊教育的结合,如“音乐干预在自闭症儿童情绪管理中的应用案例研究”,通过音乐活动改善自闭症儿童的社交障碍;线上音乐教学的优化策略,如“混合式教学模式在高校音乐理论课中的应用效果分析”,探讨线上资源与线下辅导的协同机制,对现有教学模式的反思与批判也是重要方向,如“音乐考级制度对少儿学习动机的负面影响及对策研究”,通过访谈和数据分析提出理性化建议。
不同研究方向特点对比表
| 研究方向 | 核心关注点 | 常用研究方法 | 创新潜力 | 实践难度 |
|---|---|---|---|---|
| 传统教学模式深化 | 教学方法优化、效果评估 | 实验法、问卷调查、课堂观察 | 中(需结合新理念) | 低 |
| 科技与教学融合 | AI、VR等技术应用、个性化学习 | 开发实验、数据分析、案例研究 | 高(技术迭代快) | 中高(依赖设备) |
| 文化传承与多元视角 | 本土音乐、跨文化理解、社会文化互动 | 田野调查、访谈、比较研究 | 中高(文化多样性) | 中(需跨学科知识) |
| 核心素养培养 | 审美感知、综合能力、批判性思维 | 行动研究、前后测、作品分析 | 中(需政策支持) | 中 |
| 实践方法创新 | 差异化教学、特殊教育、线上教学优化 | 案例研究、实验法、质性分析 | 中高(问题导向) | 中 |
相关问答FAQs
问题1:选择音乐论文研究方向时,如何平衡个人兴趣与研究的可行性?
解答:平衡个人兴趣与研究可行性需从三方面入手:梳理自身兴趣点(如喜欢传统音乐或关注技术应用),结合课程资源、导师专长及学校条件筛选方向;进行初步文献调研,判断该方向是否有足够的研究空间和理论支撑,避免选题过于冷门导致资料匮乏;评估研究方法的可操作性,例如实证研究需考虑样本获取难度,理论研究需确保自身知识储备充足,建议选择“兴趣-能力-资源”三者交集的方向,例如对音乐科技感兴趣且具备编程基础,可优先考虑AI辅助教学研究,既满足兴趣又具备实施条件。
问题2:音乐教育研究如何体现创新性,避免重复已有成果?**解答:**体现创新性需从“问题、视角、方法”三个维度突破:在问题层面,关注未被充分探讨的细分领域,如“乡村小学音乐教师专业发展困境与对策”相较于宏观的“音乐教师培训研究”更具针对性;在视角层面,引入跨学科理论,如用“社会学中的场域理论分析家庭音乐教育资本对儿童学习的影响”;在方法层面,尝试混合研究方法,如结合量化数据(学生学习成绩统计)与质性资料(教师访谈录音),或采用新兴技术手段(如眼动仪研究学生音乐欣赏时的视觉注意力分配),关注最新政策文件(如“新课标”对音乐学科的要求)和实践需求(如“双减”政策下的音乐课后服务设计),从现实问题中提炼创新点,确保研究既有理论价值又有实践意义。

