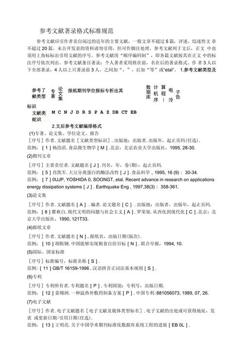
文献参考文献格式是学术写作中规范引用他人研究成果的重要依据,不同学科、期刊或出版社对格式要求可能存在差异,但核心要素均围绕作者、文献题名、出版信息等展开,以下从通用规范、常见格式类型及要素拆解、注意事项三方面详细说明,并通过表格示例直观呈现。

通用规范
参考文献的基本原则是“信息完整、格式统一、来源可溯”,需明确文献类型(如期刊文章、专著、学位论文等),依据特定规范(如GB/T 7714、APA、MLA等)调整标点符号、字体、排版等细节,中文文献通常采用全角标点,英文文献使用半角标点;作者超过三人时,部分格式要求列出前三人后加“等”或“et al.”;题名需完整,包括副标题,并注意大小写规范(如英文题名实词首字母大写)。
常见格式类型及要素拆解
期刊文章
- 要素构成:作者.题名[J].期刊名,出版年,卷号(期号):起止页码.
- 示例(GB/T 7714格式):
张伟,李静,王明.人工智能在教育领域的应用研究[J].中国电化教育,2025(5):12-20. - 英文示例(APA格式):
Smith, J., & Brown, A. (2025). The impact of social media on mental health. Journal of Psychology, 15(3), 45-58.
专著
- 要素构成:作者.书名[M].版次(初版不注).出版地:出版社,出版年:引文页码.
- 示例:
刘德华.教育心理学[M].3版.北京:高等教育出版社,2025:156-158. - 英文示例:
Johnson, R. (2025). Educational Research Methods (4th ed.). New York: Pearson.
学位论文
- 要素构成:作者.题名[D].保存地点:保存单位,年份.
- 示例:
陈晓.基于深度学习的图像识别算法研究[D].西安:西安交通大学,2025.
会议论文
- 要素构成:作者.题名[C]//会议名称.会议地点:主办方,年份:起止页码.
- 示例:
赵磊,孙悦.气候变化对农业的影响分析[C]//2025年中国环境科学大会论文集.北京:中国环境科学学会,2025:89-95.
电子文献
- 要素构成:作者.题名[文献类型标志/文献载体标志].更新或修改日期[引用日期].获取和访问路径.
- 示例:
中国互联网络信息中心.第52次中国互联网络发展状况统计报告[R/OL].2025-08-28[2025-09-01].http://www.cnnic.net.cn/n4/2025/0828/c119-10724.html.
常见格式要素对比表(以期刊文章为例)
| 要素 | GB/T 7714(中文) | APA(英文) | MLA(英文) |
|---|---|---|---|
| 作者 | 张伟,李静. | Smith, J., & Brown, A. | Smith, Jane, and Alan Brown. |
| 题名 | 人工智能在教育领域的应用研究 | The impact of social media... | "The Impact of Social Media..." |
| 文献类型 | [J] | Journal article (无标注) | Article |
| 期刊名 | 中国电化教育 | Journal of Psychology | Journal of Psychology |
| 出版年卷期 | 2025(5) | 2025, 15(3) | 3 (2025) |
| 页码 | 12-20 | 45-58 | 45-58 |
注意事项
- 作者署名:需列出全部作者,超过三人时GB/T 7714要求“前三人加‘等’”,APA要求“前三人后加‘et al.’”;作者姓名之间用逗号分隔,最后一位作者前用“和”“&”或“and”连接。
- 题名规范:中文题名不加书名号,英文题名实词首字母大写(介词、冠词等小写),期刊名用斜体。
- 出版信息:专著需注明出版地(城市名),出版社名称可简化(如“高等教育出版社”不写“有限公司”);电子文献需标注引用日期和获取路径,确保链接有效。
- 标点符号:中文文献使用全角符号(如“.”“:”),英文文献使用半角符号(如“.” “:”),注意中英文格式混用时的一致性。
- 文献标识:根据文献类型使用代码,如期刊[J]、专著[M]、学位论文[D]、会议论文[C]、标准[S]等,电子文献需同时标注载体类型(如/OL联机网络)。
相关问答FAQs
Q1: 如果参考文献的作者为机构,应该如何格式化?
A: 机构作者需写全称,如“中国科学技术协会.2025年中国科学技术发展报告[R].北京:科学出版社,2025.” 英文格式中,机构作者全大写(如“WORLD HEALTH ORGANIZATION. (2025). Global Report on COVID-19.”),且机构名称后不加标点,直接接题名。
Q2: 参考文献中的页码范围,如何处理跨页或连续多页的情况?
A: 起止页码用“-”连接,如“12-20”;若页码不连续,需用逗号分隔,如“10,15,20-25”;英文文献中“pp.”通常用于专著中的页码标注(如“pp. 156-158”),而期刊文章直接用“45-58”,注意避免使用“~”或“至”等符号,保持统一用“-”。

