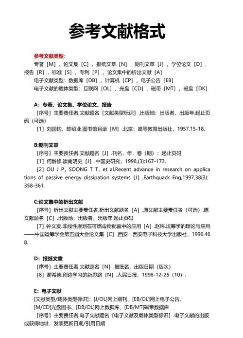
参考文献是学术研究中不可或缺的重要组成部分,它不仅体现了研究的严谨性和科学性,也为读者提供了追溯信息来源、深入理解研究背景的途径,在撰写学术论文、研究报告或学位论文时,正确标注参考文献的类型是规范写作的基本要求,参考文献的类型多种多样,不同类型的文献具有不同的特征、著录格式和适用场景,了解这些类型对于准确引用和规范写作具有重要意义。

从文献的载体和出版形式来看,参考文献可分为期刊文章、专著、会议论文、学位论文、专利文献、标准文献、报告、报纸文章、电子资源等,期刊文章是最常见的参考文献类型之一,指发表在学术期刊上的论文,通常具有时效性强、内容新颖、反映学科前沿动态的特点,期刊文章的著录格式一般包括作者、题名、期刊名、出版年份、卷号(期号)、起止页码等要素,引用期刊文章时,格式为:作者. 题名[J]. 期刊名, 出版年份, 卷号(期号): 起止页码. 标识码[J]代表期刊文章,便于读者快速识别文献类型。
专著是指以图书形式出版的非连续性出版物,包括学术专著、教材、编著、译著等,专著的特点是内容系统、全面,论述深入,适合对某一领域进行深入研究的读者,专著的著录格式通常为:作者. 书名[M]. 版本项(第1版不注). 出版地: 出版者, 出版年份: 引文页码. 这里的标识码[M]代表专著,例如引用李四的《教育学原理》一书,格式为:李四. 教育学原理[M]. 北京: 人民教育出版社, 2025: 56-60. 需要注意的是,专著中的“版本项”对于第2版及以后的版本必须注明,以体现文献的更新情况。
会议论文是指在学术会议上宣读或发表的论文,分为会议论文集和会议论文两种形式,会议论文集是由会议主办机构将参会论文汇编而成的出版物,而会议论文则可能单独发表在期刊或以预印本形式存在,会议论文的特点是主题集中、反映最新研究成果,但部分会议论文可能未经严格审稿,学术质量参差不齐,其著录格式为:作者. 题名[C]//会议论文集编者. 会议论文集名. 出版地: 出版者, 出版年份: 起止页码. 标识码[C]代表会议论文,张三. 人工智能在教育中的应用研究[C]//中国教育学会. 2025年教育信息化国际论坛论文集. 上海: 华东师范大学出版社, 2025: 112-118.
学位论文是指为申请学位而撰写的学术论文,包括学士学位论文、硕士学位论文和博士学位论文,学位论文通常具有研究系统、数据详实、参考文献丰富的特点,是了解某一具体课题研究进展的重要文献来源,学位论文的著录格式为:作者. 题名[D]. 保存地点: 保存单位, 年份. 标识码[D]代表学位论文,王五. 小学语文阅读教学策略研究[D]. 北京: 北京师范大学, 2025. “保存地点”一般为学位授予单位的所在城市,“保存单位”即为授予学位的高校或科研机构。

专利文献是记录发明创造内容的法律文件,包括发明专利、实用新型专利和外观设计专利,专利文献的特点是内容详尽、技术细节具体,具有法律效力和实用价值,适合关注技术创新和产业应用的读者,其著录格式为:专利申请者. 专利题名: 专利国别, 专利号[P]. 公告日期或公开日期. 标识码[P]代表专利,赵六. 一种智能教学辅助装置: 中国, CN202510123456. 7[P]. 2025-05-20. 需要注意,专利的国别代码用两位字母表示,如中国为CN,美国为US。
标准文献是由标准化组织制定并发布的具有约束力的技术文件,包括国家标准、行业标准、地方标准和企业标准等,标准文献的特点是权威性、规范性和时效性,是科研和生产活动中必须遵循的技术依据,其著录格式为:标准提出者. 标准名: 标准编号 标准[S]. 出版地: 出版者, 出版年份. 标识码[S]代表标准,国家质量监督检验检疫总局. GB/T 7714—2025 信息与文献 参考文献著录规则[S]. 北京: 中国标准出版社, 2025. 标准编号通常由标准代号、顺序号和年代号组成,如GB/T 7714—2025。
报告是指科研机构、政府部门或企业就某一研究项目或工作情况撰写的书面材料,包括科研报告、技术报告、调查报告等,报告的特点是内容具体、数据翔实,常用于反映特定领域的研究进展或社会现象,其著录格式为:作者. 题名[R]. 出版地: 出版者, 出版年份. 标识码[R]代表报告,中国互联网络信息中心. 第51次中国互联网络发展状况统计报告[R]. 北京: 中国互联网络信息中心, 2025.
报纸文章是指发表在报纸上的文章,通常具有时效性强、内容通俗的特点,适合引用新闻报道、评论等类型的信息,其著录格式为:作者. 题名[N]. 报纸名, 出版日期(版次). 标识码[N]代表报纸文章,刘七. 教育数字化转型的机遇与挑战[N]. 中国教育报, 2025-06-15(3).
随着信息技术的发展,电子资源已成为重要的参考文献类型,包括电子期刊、电子图书、数据库、网页、博客等,电子资源的著录格式需包含获取路径和访问日期,以确保文献的可追溯性,电子期刊文章的格式为:作者. 题名[J/OL]. 期刊名, 出版年份, 卷号(期号): 起止页码[引用日期]. 获取和访问路径. 标识码[J/OL]代表联机网络期刊,陈八. 大数据背景下的教育评价改革[J/OL]. 中国电化教育, 2025(4): 1-8[2025-06-20]. http://www.cet.edu.cn/CN/2025/v41/i4/1.html.
为了更清晰地展示不同类型参考文献的特征和著录格式,以下表格进行了归纳总结:
| 文献类型 | 标识码 | 著录格式示例 | 特点 |
|---|---|---|---|
| 期刊文章 | [J] | 作者. 题名[J]. 期刊名, 出版年份, 卷号(期号): 起止页码. | 时效性强,内容新颖,反映学科前沿 |
| 专著 | [M] | 作者. 书名[M]. 版本项. 出版地: 出版者, 出版年份: 引文页码. | 内容系统,论述深入,适合深入研究 |
| 会议论文 | [C] | 作者. 题名[C]//会议论文集编者. 会议论文集名. 出版地: 出版者, 出版年份: 起止页码. | 主题集中,反映最新研究成果 |
| 学位论文 | [D] | 作者. 题名[D]. 保存地点: 保存单位, 年份. | 研究系统,数据详实,参考文献丰富 |
| 专利文献 | [P] | 专利申请者. 专利题名: 专利国别, 专利号[P]. 公告日期. | 具有法律效力,技术细节具体 |
| 标准文献 | [S] | 标准提出者. 标准名: 标准编号 标准[S]. 出版地: 出版者, 出版年份. | 权威性、规范性、时效性强 |
| 报告 | [R] | 作者. 题名[R]. 出版地: 出版者, 出版年份. | 内容具体,数据翔实,反映特定领域进展 |
| 报纸文章 | [N] | 作者. 题名[N]. 报纸名, 出版日期(版次). | 时效性强,内容通俗 |
| 电子资源 | [J/OL]、[M/OL]等 | 作者. 题名[文献类型标识/OL]. 出版信息[引用日期]. 获取路径. | 获取便捷,需注明访问路径和日期 |
在实际应用中,参考文献类型的标注需遵循相关国家标准或学科规范,如GB/T 7714—2025《信息与文献 参考文献著录规则》是国内最常用的参考文献著录标准,应根据文献的具体特征选择合适的标识码,确保引用的准确性和规范性,同一文献以不同形式出版时,需根据实际引用的版本进行标注,如图书的[M]和电子图书的[M/OL]应区分使用,对于未包含在上述类型中的特殊文献,如古籍、档案资料等,可参照相关规范或采用“[Z]”作为标识码,并在注释中说明文献类型。
参考文献类型的准确识别和规范标注是学术写作的基本要求,不仅体现了研究者的学术素养,也有助于读者高效获取和利用文献信息,在撰写论文时,应结合文献的载体形式、出版特征和学科规范,选择合适的标识码和著录格式,确保参考文献的完整性和可追溯性,从而提升论文的学术质量和规范性。
相关问答FAQs
Q1: 如何区分同一文献的不同版本在参考文献中的标注?
A1: 同一文献的不同版本需在参考文献中明确标注版本信息,专著的第1版不注版本项,而从第2版开始需注明“第2版”“第3版”等;对于修订本,可标注“修订版”,马克思, 恩格斯. 共产党宣言[M]. 第2版. 北京: 人民出版社, 2025. 若引用的是电子版本,则需在文献类型标识中注明,如[M/OL],并补充引用日期和获取路径。
Q2: 网络资源作为参考文献时,必须包含哪些要素?
A2: 网络资源(如网页、博客、在线数据库等)作为参考文献时,必须包含以下要素:①主要责任者(作者或机构名称);②题名;③文献类型标识(如[EB/OL]代表电子公告/联机网络资源);④出版项(如网站名称、发布日期);⑤获取和访问路径(即网址);⑥引用日期(即检索该文献的日期),中国教育部. 教育部2025年工作要点[EB/OL]. (2025-02-15)[2025-06-20]. http://www.moe.gov.cn/jyb_xwfb/gzdt/s5987/202502/t20250215_994336.html. 缺少任一要素都可能影响文献的可追溯性。
