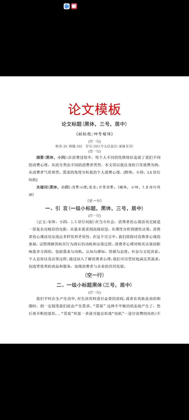
根据论文写参考文献格式是学术写作中至关重要的一环,规范的参考文献不仅能体现作者严谨的学术态度,还能为读者提供溯源研究的路径,不同学科、期刊或机构对参考文献格式的要求可能存在差异,但核心原则是确保信息准确、完整、一致,以下从通用规范、常见格式类型、实操步骤及注意事项等方面展开详细说明。

参考文献的基本构成要素
无论采用何种格式,参考文献通常需包含以下核心要素,以期刊论文为例:
- 作者:多位作者用逗号分隔,超过3人可省略为“第一作者等”或根据期刊要求缩写;作者姓名格式需统一(如“姓前名后”或“名前姓后”)。
- 题名需完整准确,标题大小写遵循期刊规范(如首字母大写或仅实词首字母大写)。
- 刊名:期刊名称需用全称或标准缩写,可通过ISO 4标准或期刊官网查询缩写格式。
- 年份:出版年份置于括号内,如“(2025)”。
- 卷(期):卷号需用阿拉伯数字,期号用括号标注,如“35(2)”,若期刊无卷号则仅保留期号。
- 页码:文章起止页码需完整,如“100-110”,若为单页可写“100”。
示例(通用格式):
作者. 题名[J]. 刊名, 年, 卷(期): 起止页码.
常见参考文献格式类型
不同学术领域主流格式存在差异,以下列举国内外常用的几种格式:
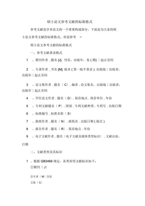
GB/T 7714—2025(中国国家标准)
适用于中文论文,常见于国内期刊、学位论文,格式特点:

- 期刊论文:[序号] 作者. 题名[J]. 刊名, 年, 卷(期): 起止页码.
- 专著:[序号] 作者. 书名[M]. 版本(第1版不注). 出版地: 出版者, 出版年: 引文页码.
- 学位论文:[序号] 作者. 题名[D]. 保存地点: 保存单位, 年份.
APA格式(第7版)
广泛应用于社会科学、教育学等领域,特点为“作者-年份”制:
- 期刊论文:Author, A. A. (Year). Title of article. Title of Periodical, volume(issue), pages. https://doi.org/xxxx
- 专著:Author, A. A. (Year). Title of work. Publisher.
- 网络资源:Author, A. A. (Year, Month Day). Title of work. Site Name. URL
MLA格式(第9版)
常用于人文学科,强调作者和页码:
- 期刊论文:Author, First Name. "Title of Article." Title of Journal, vol. number, no. issue, Year, pp. pages.
- 专著:Author, First Name. Title of Book. Publisher, Year.
Chicago格式(第17版)
分为注释-书目式(人文学科常用)和作者-日期式(社会科学常用):
- 注释-书目式:期刊论文:First Name Last Name, "Article Title," Journal Title Volume, no. Issue (Year): Page.
- 作者-日期式:期刊论文:(Last Name Year, Page) 或 (Last Name, Year, Page)
参考文献实操步骤
确定目标格式
根据投稿期刊、学校学位论文要求或学科惯例选择格式(如国内社科类多用GB/T 7714,国际期刊多用APA/MLA)。

收集文献信息
从文献原文、数据库(如知网、Web of Science)或图书馆目录中提取完整信息,确保作者、题名、出版物名称、年份等关键要素准确无误。
统一格式细节
- 作者姓名:中文文献全名,西文文献姓全大写+名缩写(如“ZHANG San”);
- 标点符号:注意中英文标点差异(如中文用全角逗号“,”、句号“。”,英文用半角“, ”、“.”);
- 斜体与缩写:期刊名、书名用斜体,西文期刊名可标准化缩写(如“Journal of Biological Chemistry”缩写为“J Biol Chem”)。
按顺序排列
参考文献按在正文中出现的先后顺序编号(如GB/T 7714)或按字母顺序排列(如APA格式),确保正文标注与文末列表一一对应。
工具辅助校验
可使用EndNote、Zotero、NoteExpress等文献管理软件自动生成格式,但需人工核对软件生成的结果是否符合目标期刊的特殊要求(如作者人数缩写规则、页码标注方式等)。
注意事项
- 避免信息缺失:网络资源需标注访问日期(若内容可能变动),电子文献需注明DOI或URL。
- 区分文献类型:专著、期刊、会议论文、专利等需使用不同标识(如[M][J][C][P]),GB/T 7714中标识需用方括号,APA格式无需标识。
- 保持一致性:同一篇论文中所有参考文献的格式(如作者姓名大小写、刊名缩写方式)必须统一,避免混用。
- 优先原始文献:尽量引用原始文献而非转引,若必须转引,需在文中注明“转引自……”并在参考文献中列出实际引用的文献。
参考文献格式示例对比(以期刊论文为例)
| 格式类型 | 示例 |
|---|---|
| GB/T 7714-2025 | [1] 张三, 李四, 王五. 人工智能在医学影像诊断中的应用进展[J]. 中国医学影像技术, 2025, 39(5): 100-110. |
| APA 7th | Zhang, S., Li, S., & Wang, W. (2025). Application progress of artificial intelligence in medical imaging diagnosis. Chinese Journal of Medical Imaging Technology, 39(5), 100-110. https://doi.org/xxxx |
| MLA 9th | Zhang, San, et al. "Application Progress of Artificial Intelligence in Medical Imaging Diagnosis." Chinese Journal of Medical Imaging Technology, vol. 39, no. 5, 2025, pp. 100-110. |
相关问答FAQs
Q1: 如何处理参考文献中作者超过3人的情况?
A: 不同格式要求不同:GB/T 7714规定“超过3人可省略为第1作者等,后加‘, 等’或‘et al.’”;APA格式要求“前20位作者需全部列出,超过20人则列出前19位,加‘et al.’”;MLA格式则“列出所有作者,用逗号分隔,最后作者前加‘and’”,需根据目标格式调整,且全文需统一。
Q2: 参考文献中的DOI号是否必须标注?
A: DOI(数字对象标识符)是文献的永久链接,国际期刊(如APA、MLA格式)通常要求标注DOI,若文献无DOI则需标注URL(如期刊官网链接),国内GB/T 7714格式对DOI无强制要求,但建议优先标注,便于读者溯源,若为纸质文献无电子版,则无需DOI或URL。
