在商务管理论文的撰写过程中,参考文献的规范引用是确保学术严谨性的重要环节,参考文献不仅能够支撑论文的论点,体现研究的理论依据,还能帮助读者追溯信息来源,进一步拓展研究视野,商务管理领域的参考文献类型多样,包括学术期刊、专著、研究报告、会议论文、网络资源等,不同类型的文献引用格式需遵循特定的规范,如APA、MLA、Chicago等格式体系,本文将围绕商务管理论文参考文献的类型、引用规范、管理工具及常见问题展开详细阐述,并结合实际案例说明其应用方法。

商务管理论文参考文献的类型与特点
商务管理研究的跨学科性决定了参考文献的多样性,主要可分为以下几类:
- 学术期刊:期刊论文是商务管理研究的核心文献来源,涵盖管理学、市场营销、人力资源、战略管理等方向。《管理世界》《哈佛商业评论》《Journal of Business Research》等期刊,均刊载了大量高质量研究成果,期刊文献的优势在于时效性强、内容聚焦,适合引用最新理论或实证数据。
- 学术专著:专著通常对某一主题进行系统性论述,如迈克尔·波特的《竞争战略》、彼得·德鲁克的《管理学》等经典著作,适合引用基础理论或框架性内容,专著的引用需注意作者、书名、出版社、出版年份等信息的完整性。
- 研究报告与数据来源:商务管理研究常依赖行业报告、市场调研数据等,如麦肯锡全球研究院报告、国家统计局数据、世界银行营商环境报告等,此类文献需标注发布机构、报告名称、发布时间及获取路径,以确保数据的可追溯性。
- 会议论文与学位论文:会议论文反映学术前沿动态,如 Academy of Management 年会论文;学位论文(尤其是博士论文)则常包含深入的案例分析或理论推导,引用时需注明作者、论文题目、学位类型及授予单位。
- 网络资源:包括企业官网、行业博客、在线数据库(如知网、万方、Web of Science)等,网络资源的引用需特别注意URL的有效性和访问日期,避免因链接失效导致信息无法验证。
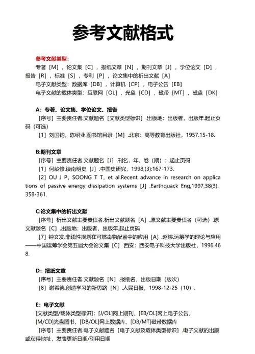
商务管理论文参考文献的引用规范
不同学术机构或期刊对参考文献格式的要求存在差异,以下以APA格式(第7版)为例,说明常见文献的引用方法:
期刊论文
- 基本格式:作者. (年份). 文章标题. 期刊名称, 卷号(期号), 页码.
- 示例:
张三, 李四. (2025). 数字化转型对企业绩效的影响机制研究. 管理科学学报, 25(3), 45-58.
Porter, M. E. (2008). The five competitive forces that shape strategy. Harvard Business Review, 86(1), 78-93.
学术专著
- 基本格式:作者. (出版年份). 书名. 出版社.
- 示例:
德鲁克, P. F. (2009). 管理的实践 (齐若兰, 译). 机械工业出版社.
Kotler, P. (2025). Marketing Management (15th ed.). Pearson.
研究报告
- 基本格式:机构名称. (年份). (报告编号). 出版地: 出版社.
- 示例:
中国信息通信研究院. (2025). 中国数字经济发展白皮书. 北京: 人民邮电出版社.
网络资源
- 基本格式:作者. (年份, 月日). 文章标题. 网站名称. URL
- 示例:
World Bank. (2025, September 15). Doing Business 2025: Smarter Regulations for Small and Medium Enterprises. https://www.worldbank.org/en/publication/doingbusiness
表格中的文献引用
若论文中包含表格,且表格内容需引用参考文献,应在表格下方注明“注:根据XXX资料整理”或直接标注文献序号(如[1][2]),并在文末参考文献列表中详细列出对应文献。
| 变量 | 测量指标 | 文献来源 |
|---|---|---|
| 企业绩效 | 净资产收益率(ROE) | 张三等(2025) |
| 数字化转型程度 | 信息化投入占比 | World Bank(2025) |
参考文献的管理工具与技巧
商务管理论文通常涉及大量文献,手动整理效率较低且易出错,建议使用文献管理工具(如EndNote、Zotero、Mendeley)辅助管理,这些工具可实现以下功能:

- 文献导入与分类:通过DOI、ISBN、关键词等自动导入文献信息,并按主题、作者等分类存储;
- 引用格式自动生成:支持多种格式(APA、MLA等),可在写作时直接插入引文并自动生成参考文献列表;
- 协作与同步:支持多设备同步,方便团队协作或跨设备写作。
需注意以下技巧:
- 筛选权威文献:优先引用SSCI、CSSCI核心期刊或高被引专著,避免引用低质量或来源不明的文献;
- 保持格式统一:全文参考文献格式需严格遵循目标期刊或学校的要求,避免混用多种格式;
- 及时更新信息:对于网络资源,定期检查链接有效性;对于已发表论文,若后续有勘误,需引用最新版本。
常见问题与注意事项
-
问题:参考文献是否需要包含所有阅读过的文献?
解答:无需包含所有阅读文献,仅引用论文中实际参考、直接引用或间接引用的文献,未在正文中提及的文献不应列入参考文献列表,以确保引用的针对性和严谨性。 -
问题:如何处理参考文献中的重复作者或同一作者的多篇文献?
解答:若同一作者有多篇文献,按出版年份排序;同年出版的文献,按文章标题首字母排序,并在年份后加a、b等区分。- 张三. (2025a). ...
- 张三. (2025b). ...
相关问答FAQs
Q1: 商务管理论文中是否可以引用企业官网或新闻报道作为参考文献?
A1: 可以,但需确保信息权威性和可靠性,企业官网通常适合引用官方数据(如年报、可持续发展报告),新闻报道则需选择主流媒体(如《财经》《华尔街日报》),并注明作者(若有)、发布时间、标题及URL,此类文献不宜作为核心论点的唯一支撑,建议结合学术文献共同论证。

Q2: 参考文献列表中的作者数量超过20人时,如何简化处理?
A2: 根据APA格式第7版要求,当作者数量超过20人时,可列出前19位作者,后加“et al.”;若作者数量为3-20人,需列出所有作者,用逗号分隔,最后两位作者之间用“&”连接。
- Smith, J., et al. (2025). ...(超过20人)
- Lee, H., & Chen, K. (2025). ...(3-20人)
通过规范引用参考文献,商务管理论文的学术价值和专业性将得到显著提升,研究者需根据研究主题合理选择文献类型,严格遵守引用格式,并借助工具提高管理效率,以确保论文的严谨性和可信度。
