学位论文参考文献作为学术研究的重要组成部分,具有鲜明的学术规范性和研究支撑价值,其特点主要体现在以下几个方面。

权威性与时效性并存,学位论文参考文献通常以权威学术资源为核心,如高水平期刊论文、经典专著、权威机构报告等,确保研究基础的可靠性与说服力,理工科论文会优先引用SCI、EI收录的期刊,人文社科则侧重SSCI、A&HCI来源期刊或领域内公认的经典著作,参考文献注重时效性,尤其是新兴学科领域,近5年的文献占比往往较高,以反映研究前沿动态,但经典理论或基础性研究也会追溯奠基性文献,体现学术传承,人工智能领域论文可能同时引用2025年顶会最新成果与1950年图灵测试的原始文献,兼顾前沿与根基。
相关性与针对性突出,参考文献与学位论文的研究主题高度契合,直接支撑论点、方法或结论的推导,作者通过文献综述梳理研究脉络,参考文献的选择需精准服务于研究问题,避免泛泛而引,一篇关于“碳中和政策对企业创新的影响”的论文,参考文献会聚焦环境经济学、创新管理领域的政策文本、实证研究及案例数据,而非无关领域的文献,参考文献的引用位置具有明确目的:引言部分用于界定研究背景与缺口,方法论部分支撑技术路线的合理性,结论部分则用于对比验证研究发现。
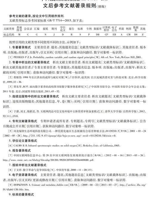
第三,规范性与标准化严格,学位论文参考文献需遵循统一的格式规范,如GB/T 7714-2025(中国)、APA(美国)、MLA(人文社科)等,确保文献信息的完整性与可追溯性,规范内容通常包括作者、题名、出版物名称、年份、卷期、页码等核心要素,不同文献类型(期刊、专著、专利、学位论文等)的著录格式存在差异,期刊论文需标注卷(期)与页码,专著需注明出版社出版地,电子资源需补充获取路径与引用日期,参考文献的引用需在正文中以序号、作者、年份等形式标注,并与文末列表一一对应,杜绝错引、漏引或虚引。
第四,类型多样性与来源广泛,学位论文参考文献涵盖多种文献类型,以全面支撑研究论证,主要类型包括:期刊论文(反映最新研究成果)、专著(系统阐述理论体系)、会议论文(呈现前沿观点)、学位论文(提供详细研究过程)、专利文献(涉及技术创新)、标准文献(规范技术方法)、研究报告(提供数据支持)及网络资源(补充动态信息)等,医学论文可能引用临床期刊试验数据、疾病诊断标准、药物专利说明书及世界卫生组织(WHO)的流行病学报告,形成多维证据链。

第五,数量充足且结构合理,学位论文参考文献数量通常多于期刊论文,尤其是博士论文,文献量可达数百篇,体现研究的广度与深度,参考文献结构呈现“经典+前沿”“国内+国际”“理论+实证”的平衡:既包含领域内奠基性文献,也纳入近年高被引成果;既关注国内研究进展,也引用国际权威观点;既有理论探讨,也有实证分析或案例佐证,一篇经济学博士论文可能同时引用亚当·斯密的《国富论》(理论根基)、2025年《American Economic Review》的实证研究(国际前沿)及国家统计局的行业报告(本土数据),构建多层次文献支撑体系。
第六,语言国际化与本土化结合,随着学术交流全球化,学位论文参考文献中英文文献占比逐渐提升,尤其是自然科学领域,英文文献常占60%以上,以接轨国际研究前沿,本土化文献也受重视,如中文核心期刊、政府政策文件、行业白皮书等,反映中国情境下的研究问题,一篇关于“数字经济下中小企业转型”的论文,可能引用《哈佛商业评论》的国际案例研究,同时结合《中国工业经济》的本土实证分析,兼顾普适性与特殊性。
第七,可追溯性与可验证性强,参考文献需提供足够详细的文献来源信息,便于读者检索与核实原始文献,对于古籍文献,需注明版本、出版社及页码;对于网络资源,需保留链接、访问日期及发布机构,这种可追溯性不仅体现了学术诚信,也为后续研究提供了可靠的文献指引,学位论文参考文献通常通过文献管理工具(如EndNote、NoteExpress)进行规范整理,减少人工著录错误,提升信息准确性。
第八,动态更新与迭代性,学位论文写作周期较长(通常1-3年),作者需持续跟踪领域最新进展,定期补充和更新参考文献,开题时的文献综述可能基于2025-2025年的研究,而最终成文时需纳入2025年的新成果,确保研究结论的时效性,这种动态更新反映了学术研究的开放性与发展性,也体现了作者对领域进展的敏锐度。

相关问答FAQs
Q1:为什么学位论文参考文献需要强调权威性?
A1:学位论文作为学术研究成果的系统性呈现,其参考文献的权威性直接决定了研究基础的可靠性,权威文献(如顶级期刊、经典著作)经过严格同行评议,数据翔实、论证严谨,能有效支撑论文论点,避免因引用低质量文献导致结论偏差,权威性参考文献体现了作者对领域核心文献的掌握程度,是学术规范性的重要体现,也是评审专家评价论文质量的重要依据。
Q2:如何判断学位论文参考文献的时效性是否合理?
A2:判断参考文献时效性需结合学科特点与研究主题:
- 新兴学科(如人工智能、基因编辑):近3-5年文献应占主导(≥60%),以反映技术前沿;
- 传统学科(如历史学、哲学):经典文献(10年以上)占比可适当提高,但需结合近年研究动态;
- 应用型研究(如临床医学、工程技术):需优先引用近5年的实证研究与标准规范,确保方法与数据的先进性;
- 理论综述类论文:应兼顾经典文献与最新进展,体现学术脉络的延续性与创新性。
可通过文献被引频次、期刊影响因子等指标进一步筛选高时效性文献,避免引用已被后续研究修正或否定的 outdated 成果。
