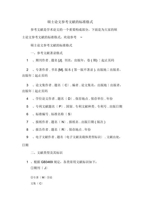
第一部分:通用核心规范 (基于GB/T 7714-2025)
这是所有MBA论文都必须遵守的基础原则。

核心要素
一篇规范的参考文献条目通常包含以下要素(根据文献类型不同而有所取舍):
- 主要责任者: 作者、编者、译者等,多位作者之间用逗号“,”分隔,三位及以上作者可只写前三位,后加“, 等”或“, et al.”。
- 题名: 文献的标题,论文题名不加书名号,书籍、报告等题名可加书名号《》。
- 其他题名信息: 副标题、分册名等。
- 文献类型标识: 普通文献不标,但期刊文章[J]、专著[M]、学位论文[D]、报告[R]、专利[P]、标准[S]等需要标注。
- 出版项:
- 期刊: 年, 卷(期): 起止页码.
- 书籍: 出版地: 出版者, 出版年: 引文页码.
- 学位论文: 保存地: 保存单位, 年份.
- 获取和访问路径: 对于网络资源,需要提供URL或DOI。
格式要求
- 顺序编码制: 这是国内最主流的引用方式,在正文中引用文献时,按其在文中出现的先后顺序用阿拉伯数字连续编号,置于方括号
[]中(如[1],[2-3]),文后的参考文献列表按此顺序排列。 - 标点符号: 全部使用半角符号,作者之间用逗号 ,题名后用点号 ,出版项之间用冒号 ,页码范围用连接号 。
- 作者姓名: 姓在前,名在后,外国人姓的首字母大写,名可缩写为首字母(如
Porter M E)。 - 文献类型标识:
[M]- 专著 (Monograph)[J]- 期刊文章 (Journal article)[D]- 学位论文 (Dissertation)[R]- 报告 (Report)[N]- 报纸文章 (Newspaper article)[P]- 专利 (Patent)[S]- 标准 (Standard)[EB/OL]- 网上电子公告 (Online Electronic Bulletin)
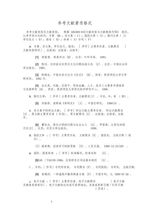
第二部分:常见文献类型格式示例
以下是最常出现在MBA论文中的参考文献格式示例。
期刊文章
格式: [序号] 作者. 题名[J]. 期刊名, 年, 卷(期): 起止页码.
示例:

- 中文期刊:
[1] 李维安, 张耀伟. 公司治理评价指标体系的理论思考与构建[J]. 南开管理评论, 2003, 6(3): 4-9.
- 英文期刊:
[2] Porter M E. Competitive strategy: Techniques for analyzing industries and competitors[M]. New York: Free Press, 1980. // 注意:期刊文章的英文示例应如下,这里为了对比放了书籍 [2] Barney J. Firm resources and sustained competitive advantage[J]. Journal of Management, 1991, 17(1): 99-120.
专著
格式: [序号] 作者. 书名[M]. 版本(第1版不注). 出版地: 出版者, 出版年: 引文页码.
示例:
- 中文专著:
[3] 迈克尔·波特. 竞争战略[M]. 陈小悦, 译. 北京: 华夏出版社, 2005: 35-38.
- 英文专著:
[4] Drucker P F. The practice of management[M]. New York: Harper & Row, 1954.
学位论文
格式: [序号] 作者. 题名[D]. 保存地: 保存单位, 年份.
示例:

- 中文学位论文:
[5] 王晓峰. 中国上市公司股权激励对公司绩效的影响研究[D]. 北京: 北京大学, 2025.
- 英文学位论文:
[6] Zhang Y. The impact of digital transformation on firm performance: Evidence from China[D]. Shanghai: Fudan University, 2025.
报告
格式: [序号] 主要责任者. 题名[R]. 出版地: 出版者, 出版年.
示例:
- 中文报告:
[7] 麦肯锡全球研究院. 中国与世界: 迈向经济融合[M]. 北京: 麦肯锡公司, 2025. // 注意:报告的标识是[R] [7] 中国社会科学院工业经济研究所. 中国企业竞争力报告(2025)[R]. 北京: 社会科学文献出版社, 2025.
网络资源
格式: [序号] 主要责任者. 题名[文献类型标识/文献载体标识]. (更新或修改日期)[引用日期]. 获取和访问路径.
示例:
- 中文网络文章:
[8] 国家统计局. 中华人民共和国2025年国民经济和社会发展统计公报[EB/OL]. (2025-02-28)[2025-10-27]. http://www.stats.gov.cn/sj/zxfb/202502/t20250228_1899990.html.
- 英文网络文章:
[9] World Bank. Doing Business 2025: Comparing Business Regulation in 190 Economies[EB/OL]. (2025-10-24)[2025-10-27]. https://www.doingbusiness.org/en/data/exploreeconomies.
报纸文章
格式: [序号] 作者. 题名[N]. 报纸名, 出版日期(版次).
示例:
[10] 袁正明. 新时代背景下企业社会责任的战略意义[N]. 经济日报, 2025-05-20(07).
第三部分:重要注意事项与差异提醒
-
务必以本校规定为准! 这是最重要的一点,在开始写作前,请务必从你的学校研究生院官网或MBA项目中心下载最新的《学位论文撰写规范》或《参考文献著录格式要求》,各校可能在细节上存在差异,
- 作者数量: 有的学校要求三位作者都列出,有的则允许用“等”。
- 页码格式: 有的要求必须写出引用的具体页码,有的则只要求写出起止页码。
- DOI和URL: 对网络资源链接的格式要求可能不同。
- 英文文献格式: 有的学校要求使用APA、MLA等国际格式,但绝大多数管理类、经济类论文还是以国标为基础。
-
使用文献管理软件 强烈建议使用 EndNote, Zotero 或 NoteExpress 等文献管理软件。
- 高效便捷: 在写作时插入引文,软件会自动生成文内编号和文末列表。
- 格式统一: 可以轻松切换不同的国标格式,避免手动输入带来的错误。
- 数据管理: 方便地收集、整理和检索文献。
-
保持全文格式统一 确保整篇论文中,所有参考文献的格式、标点、大小写规则都是完全一致的,这是学术严谨性的体现。
-
注意英文文献的斜体 在英文文献中,期刊名、书名通常需要使用斜体,文献管理软件会自动处理。
第四部分:快速自查清单
在提交论文前,对照以下清单检查你的参考文献:
- [ ] 是否采用了学校规定的顺序编码制?
- [ ] 文献列表是否与正文中的引用顺序一一对应?
- [ ] 所有标点符号是否为半角(英文标点)?
- [ ] 作者姓名格式是否正确(姓前名后,名可缩写)?
- [ ] 文献类型标识(如[J], [M], [D])是否准确?
- [ ] 期刊的卷、期、页码信息是否完整?
- [ ] 书籍的出版地、出版者、出版年是否齐全?
- [ ] 网络资源的引用日期和访问路径是否有效?
- [ ] 全文格式是否完全统一?
遵循以上规范,你的MBA论文参考文献部分将会非常专业和规范,为你的论文增色不少,祝你论文写作顺利!
