分析论文中的个案研究需要系统性的方法和多维度的视角,以确保研究的严谨性和结论的可靠性,个案研究通过对特定个体、群体、事件或现象的深入剖析,揭示其在特定情境下的特征、规律或机制,因此分析过程需兼顾理论框架、数据收集、方法应用和结果阐释等多个环节。

明确个案研究的分析起点是界定研究问题与理论框架,个案研究通常围绕“如何”“为何”或“怎么样”的问题展开,需明确研究目标(如探索性、解释性或描述性)并选择合适的理论视角,若研究某企业的创新管理案例,可基于资源基础观或动态能力理论构建分析框架,确保后续数据收集与分析方向与理论逻辑一致,理论框架不仅为个案分析提供概念工具,还能帮助研究者识别关键变量和潜在关系,避免陷入“就事论事”的局限。
数据收集与处理是个案分析的核心环节,个案研究的数据来源需多样化,包括访谈、文档、观察、实物证据等,以实现“三角验证”,提升数据的可信度,在分析某教育政策实施效果时,可收集政策文本、教师访谈记录、学生成绩数据及课堂观察笔记,通过不同来源数据的交叉比对,还原政策执行的复杂图景,数据处理阶段需进行编码和分类,将原始资料转化为可分析的概念单元,可采用开放式编码(提炼初始概念)、轴心编码(建立概念间关联)和选择性编码(形成核心范畴)的流程,最终构建反映个案本质的理论模型。
在分析过程中,需注重案例的典型性与独特性平衡,个案应具有典型性,能代表某一类现象的共性特征,便于理论推广;个案的独特性(如特殊背景、罕见事件)也可能蕴含新的理论发现,研究某灾难事件的应急响应时,既要关注常规应急机制的共性,也要分析该事件中特殊因素(如地理环境、人为失误)的独立影响,比较分析法是深化个案理解的重要工具,可将个案与类似案例进行横向对比(如不同企业的管理模式),或与自身不同阶段进行纵向对比(如政策实施前后的变化),从而凸显个案的关键特征与变化规律。
结果阐释阶段需避免过度推断,应基于数据呈现客观事实,同时结合理论框架进行逻辑推理,若数据表明某企业的创新成功源于“高层支持+员工协作+外部合作”三要素,需在讨论中阐明这一发现如何补充或修正现有理论(如是否验证了“开放式创新”模型),并指出其实践启示(如企业需平衡内部资源与外部网络),需反思研究的局限性,如个案的代表性范围、数据收集的偏差等,为后续研究提供方向。

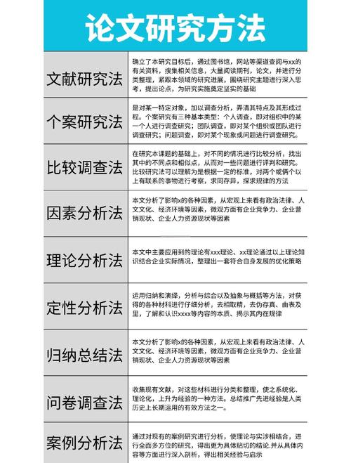
以下表格总结了个案研究分析的关键步骤与要点:
| 分析阶段 | 核心任务 | 注意事项 |
|---|---|---|
| 问题与理论框架构建 | 明确研究目标,选择理论视角 | 确保理论与问题的逻辑一致性 |
| 数据收集与处理 | 多源数据收集,编码与分类 | 通过三角验证提升数据可信度 |
| 案例特征分析 | 平衡典型性与独特性,运用比较分析法 | 避免主观臆断,基于数据提炼特征 |
| 结果阐释与反思 | 结合理论讨论意义,反思局限性 | 区分事实描述与理论推断,明确适用边界 |
相关问答FAQs
Q1:个案研究与案例研究有何区别?
A1:个案研究(Case Study)与案例研究(Case Study)在学术语境中常被混用,“个案研究”更强调对单一或少数几个案例的深入剖析,目的是挖掘特定情境下的复杂现象;而“案例研究”有时可指代更广泛的教学案例或分析单元,可能包含多个案例的比较,从方法上看,个案研究更注重质性数据的深度分析,而案例研究可能结合量化方法(如多案例统计),核心差异在于研究目的:个案研究侧重理论构建或机制解释,案例研究可能更侧重实践总结或教学应用。
Q2:如何确保个案研究结论的普适性?
A2:个案研究的普适性不依赖于样本数量,而取决于理论分析的严谨性,需通过“分析性概括”而非“统计性概括”推广结论,即明确个案中变量间的因果关系或作用机制,并说明该机制在何种条件下可适用于其他类似情境,在研究设计中可采取“理论抽样”,选择能最大程度凸显理论逻辑的案例(如极端案例、典型案例),并通过比较不同案例验证机制的稳定性,需在讨论中明确结论的适用边界(如特定行业、文化背景),避免过度推广。
