硕士论文在评审过程中,参考文献是评审专家重点关注的内容之一,其质量、规范性和相关性直接反映论文的学术严谨性和研究深度,参考文献不仅是论文研究基础的理论支撑,也是作者学术态度和研究能力的体现,因此会被系统性地审查。

参考文献的数量和时效性是评审的重要指标,硕士论文要求作者全面掌握研究领域的前沿动态,通常需要引用一定数量的高质量文献,包括经典理论著作和近3-5年的最新研究成果,理工科论文可能更侧重期刊论文和专利文献,而文科论文可能兼顾专著、期刊和古籍文献,若参考文献数量过少或多为陈旧文献(如10年前的文献占比过高),可能被质疑研究基础薄弱或对领域进展缺乏了解,下表列举了不同学科参考文献数量的参考范围及常见问题:
| 学科类别 | 参考文献数量建议 | 常见问题 |
|---|---|---|
| 理工科 | 30-50篇,期刊论文占比≥60% | 专利文献过多,缺乏权威期刊论文;外文文献占比低于30% |
| 文科 | 40-60篇,专著与期刊并重 | 经典著作引用不足,过度依赖网络资源;外文文献翻译质量差 |
| 医学 | 50-80篇,近3年文献占比≥50% | 临床指南引用过时,缺乏多中心研究数据;病例报告占比过高 |
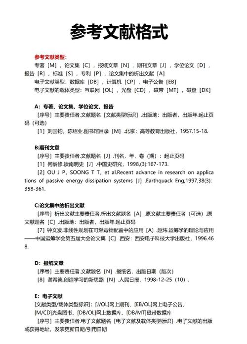
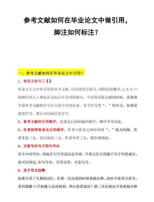
参考文献的格式规范性直接影响论文的专业性,各高校对参考文献格式(如GB/T 7714、APA、MLA等)有明确要求,作者需统一文献的作者、标题、出版物、年份、页码等信息的标注方式,期刊论文需注明卷(期)、页码,学位论文需注明授予单位,网络资源需标注访问日期和URL,评审专家会随机抽查10-20篇参考文献,核对正文引用与文末列表的一致性,若出现作者姓名拼写错误、页码缺失、标点符号混乱等问题,可能被视为学术态度不严谨,甚至被怀疑存在抄袭风险。
参考文献的相关性和权威性是判断研究价值的核心依据,评审专家会关注文献是否与论文主题紧密相关,是否包含领域内的经典理论(如理工科的“开尔文-普朗克定律”、文科的“后现代主义理论”)和权威期刊(如《Nature》《Science》《中国社会科学》),若参考文献多为普通期刊或低影响力会议论文,可能削弱研究结论的可信度;反之,若能合理引用领域内顶尖学者的成果,则能体现研究的学术高度,参考文献的来源类型也需合理平衡,过度依赖教材而缺乏原创性研究论文,可能表明作者对前沿进展的掌握不足。
参考文献的管理和研究工具的使用也会被间接考察,优秀的硕士论文通常会利用EndNote、NoteExpress等文献管理工具,确保引用的准确性和格式的规范性,若参考文献列表存在排序混乱、重复引用、中英文文献混排无序等问题,可能反映出作者缺乏系统的学术训练,部分高校会通过查重系统检测参考文献的引用规范,若过度引用同一作者或单一来源的文献,可能被判定为“不当引用”,影响论文评分。

硕士论文的参考文献不仅是学术规范的“试金石”,也是研究深度和广度的“晴雨表”,作者需从数量、时效性、格式、相关性等多维度精心筛选和管理参考文献,确保其既能支撑论文的学术观点,又能体现严谨的治学态度,在撰写过程中,建议定期与导师沟通参考文献的选取策略,并借助专业工具核对格式细节,避免因细节问题影响论文整体质量。
相关问答FAQs
-
问:硕士论文参考文献是否必须包含外文文献?
答:建议包含,外文文献(尤其是英文文献)能体现作者对国际前沿研究的了解,理工科论文通常要求外文文献占比不低于30%,文科论文可根据研究领域调整,但翻译类文献需注明原语言版本,避免因翻译质量问题影响学术严谨性。 -
问:参考文献中的网络资源是否被认可?
答:部分认可,但需谨慎使用,优先引用权威机构发布的报告(如世界卫生组织官网数据)、知名学术平台的公开资源(如知网、万方的优先出版论文)或经同行评审的在线期刊,若引用个人博客、论坛帖子等非权威资源,需在正文中说明其必要性,并避免作为核心论点的支撑依据。
(图片来源网络,侵删)
