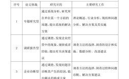
学术前沿与文献驱动这是最传统、也最核心的选题来源,尤其适合研究生和学者,填补现有研究的空白来源:通过大量阅读文献,发现某个领域、某个问题、某个理论或某个研究对象尚未被研究或研究不充分,如何操作:进行系统的文献综述,注意文献中作者提到的“局限...