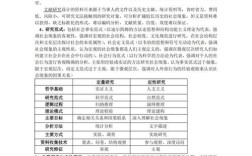
社会研究方法是社会科学领域的重要基础课程,旨在培养学生系统掌握研究设计、数据收集与分析的基本技能,提升科学探究能力,课程论文作为学习成果的重要检验形式,要求学生综合运用课程所学知识,独立完成一项小型研究的设计与实施,或对特定研究方法进行深入...