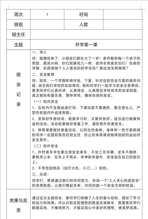
学生课间安全教育记录是学校安全管理的重要组成部分,旨在通过系统化的教育和管理,降低课间活动中可能发生的安全风险,保障学生的人身安全,课间时间虽然短暂,但学生活动频繁、人员密集,若缺乏必要的安全意识和管理措施,极易发生碰撞、跌倒、踩踏等意外事故,学校需将课间安全教育纳入日常管理,通过多种形式的教育引导、规范的行为管理和细致的环境保障,构建全方位的安全防护体系。

课间安全教育的核心内容
课间安全教育的核心内容需结合学生的年龄特点和行为习惯,涵盖多个维度,首先是行为规范教育,明确告知学生在课间应遵守的规则,如上下楼梯靠右行走、不追逐打闹、不攀爬栏杆或窗户、不携带危险物品(如刀具、尖锐文具等)进入校园,针对低年级学生,需通过儿歌、情景模拟等方式强化记忆;对高年级学生,则可结合案例讲解违规行为的严重后果,引导其树立责任意识,其次是活动安全指导,教育学生选择安全的游戏方式,如避免在走廊、楼梯间进行跑跳、球类等剧烈运动,不推搡他人,不玩危险游戏(如“摔跤”“叠罗汉”等),需提醒学生注意活动环境,如地面是否湿滑、周围是否有障碍物,避免因环境因素导致意外。应急处理能力培养也是重要内容,包括教会学生基本的自救方法(如摔倒时如何保护头部、关节)和简单的急救常识(如轻微擦伤的清洁、止血),以及遇到突发情况(如同学受伤、火灾等)时的报告流程,确保学生能在第一时间寻求成人帮助。
课间安全教育的实施方式
为确保教育效果,学校需采取多样化、常态化的实施方式。主题班会是主要载体,班主任可定期开展“课间安全我知道”“安全游戏我推荐”等主题班会,通过视频播放、小组讨论、安全知识竞赛等形式,激发学生的参与热情。宣传阵地建设同样重要,利用校园广播、宣传栏、黑板报等平台,张贴安全标语、播放安全提示语,营造“人人讲安全、时时想安全”的氛围,在走廊张贴“轻声慢步靠右行”的标语,在操场设置“安全游戏区域”指示牌。实践活动能让学生直观感受安全的重要性,如组织“安全小卫士”巡查队,让学生轮流担任课间安全监督员,既增强其责任感,又及时发现和制止不安全行为。家校协同不可忽视,学校需通过家长会、告家长书等形式,向家长普及课间安全知识,提醒家长配合学校教育孩子,避免在家中模仿危险游戏,形成家校共育的合力。
课间安全管理的具体措施
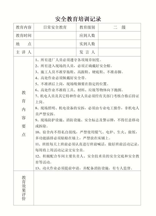
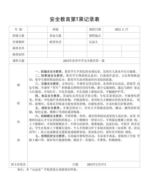
除了教育引导,严格的管理措施是保障课间安全的关键。值班教师制度是核心环节,学校需安排教师在课间时段(尤其是楼梯口、走廊、操场等关键区域)值班,负责维持秩序、及时处理突发情况,值班教师需提前到岗,佩戴明显标识,通过巡查及时发现学生追逐打闹、拥挤等行为并进行劝导。学生干部参与能提升管理效率,选拔责任心强的学生担任安全委员,协助教师进行课间管理,如提醒同学注意安全、报告安全隐患等。环境设施保障同样重要,学校需定期检查校园设施,如楼梯扶手是否牢固、地面是否平整、电器设备是否存在漏电风险等,对损坏的设施及时维修更换,合理规划活动区域,如在操场划分不同的游戏区域,避免不同年级、不同活动类型的学生交叉造成拥挤。应急处理机制需明确责任分工,一旦发生安全事故,教师应立即采取急救措施,同时报告学校领导和校医,严重情况需及时联系家长并送往医院,事后做好事故调查和记录,分析原因并制定整改措施。
课间安全教育的记录与评估
建立完善的记录与评估机制,有助于持续优化课间安全教育工作。日常记录需详细,包括教育内容、形式、参与人数、学生反馈以及发现的安全隐患和处理情况,某班在班会课上通过案例分析讲解了“上下楼梯踩踏事故的危害”,记录中需注明案例来源、学生讨论要点及后续整改措施(如安排班干部在楼梯口提醒)。定期评估可通过问卷调查、安全知识测试、行为观察等方式进行,了解学生对安全知识的掌握情况及课间行为的改善程度,学期末通过“课间安全行为观察表”记录学生一周内的课间活动情况,对比学期初的数据,评估教育效果。问题整改是评估的最终目的,针对记录和评估中发现的问题(如某区域学生拥挤、某类游戏频繁发生意外),需及时制定整改方案,如调整课间活动区域、禁止危险游戏、加强值班力量等,形成“教育-记录-评估-整改”的闭环管理。

课间安全教育的案例分析
以某小学为例,该校曾发生过学生课间追逐碰撞导致骨折的事故,事后学校高度重视,加强了课间安全教育管理,通过主题班会播放事故案例视频,让学生直观感受违规行为的后果;在每层楼梯安排2名值班教师和1名安全委员,实行“分年级、分时段”下楼制度,避免拥挤;在操场设置“安静游戏区”和“运动游戏区”,引导学生选择安全活动;每周评选“安全文明班级”,将课间行为纳入班级量化考核,通过一系列措施,该校课间安全事故发生率显著下降,学生安全意识和行为习惯明显改善。
相关问答FAQs
问:课间安全教育应重点关注哪些学生群体?
答:课间安全教育需重点关注低年级学生和性格活泼好动的学生,低年级学生安全意识薄弱,对危险认知不足,易发生意外;性格活泼好动的学生则可能因行为冲动而引发安全事故,针对这些群体,学校应采取更具针对性的教育方式,如对低年级学生多采用情景模拟、游戏互动等形式,对活泼好动的学生加强一对一的引导和监督,明确活动边界,避免其过度兴奋导致违规行为。
问:如何提高学生课间安全教育的参与度?
答:提高学生参与度需注重教育的趣味性和互动性,可结合学生兴趣设计教育活动,如组织“安全游戏设计大赛”,让学生自主设计安全的课间游戏,既激发创造力,又强化安全意识;采用学生喜闻乐见的形式,如通过校园短视频平台发布“安全小剧场”,让学生参与演出;建立激励机制,对积极参与安全教育活动、自觉遵守安全规则的学生给予表扬或奖励,如颁发“安全小卫士”证书,形成正向引导,促使学生从“被动接受”转变为“主动参与”。

