学术期刊的参考文献是学术论文的重要组成部分,其规范性和准确性直接影响论文的学术质量和可信度,参考文献具有鲜明的特点,这些特点既体现了学术研究的严谨性,也反映了学科发展的传承性与创新性,从内容形式到编排规范,参考文献的每一个细节都承载着学术交流的功能,下面从多个维度详细分析其特点。

参考文献的权威性与时效性是其核心特点之一,学术期刊的参考文献通常以经过同行评审的高质量文献为主,包括经典学术著作、权威期刊论文、重要研究报告等,这些文献经过学术共同体的检验,具有较高的可信度,参考文献注重时效性,尤其是自然科学和应用学科领域,近5年内的文献占比通常较高,以反映学科前沿动态,医学期刊中临床试验研究的参考文献多引用近三年的成果,而人文社科领域可能兼顾经典理论与最新研究,形成“经典+前沿”的引用结构,这种权威性与时效性的结合,既确保了研究基础的可靠性,又体现了研究的创新性。
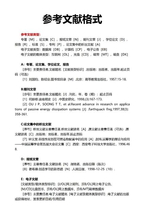
参考文献的规范性与统一性是学术期刊的基本要求,不同期刊对参考文献的格式有明确规定,常见的有GB/T 7714、APA、MLA、Chicago等格式,这些规范对文献的著录项目、顺序、标点符号等都有详细要求,GB/T 7714格式中,期刊论文的著录需包括作者、题名、刊名、年、卷(期)、页码等要素,且作者姓名采用“姓前名后”的规则,多名作者间用逗号分隔,这种规范性不仅便于读者检索原文,也体现了学术研究的标准化和可重复性,同一期刊内的参考文献格式必须统一,避免混用不同标准,这要求作者在投稿前严格核对期刊的《投稿须知》或参考文献格式指南。
第三,参考文献的相关性与针对性是衡量论文质量的重要指标,参考文献并非简单罗列,而是与论文研究内容紧密相关,能够支撑论点、提供方法参考或对比分析,在理论研究中,参考文献需涵盖核心理论框架和不同学派的观点;在实证研究中,需引用与研究对象、方法、结论直接相关的文献,避免“引用过度”或“引用不足”,部分期刊要求作者在正文中以“上标”形式标注引用序号,确保每条参考文献在文中都有明确的对应内容,这种“文内引用-文末参考文献”的对应关系,增强了论文的逻辑性和说服力。
第四,参考文献的多样性与全面性体现了学术研究的广度与深度,参考文献的类型不仅包括期刊论文、专著,还涵盖学位论文、会议论文、专利、标准、数据集、报告等多种形式,跨学科研究可能同时引用自然科学期刊和人文社科期刊的文献,实证研究可能涉及统计数据来源的引用,参考文献应兼顾国内外研究成果,尤其在国际期刊中,英文文献占比通常较高,但国内期刊也鼓励引用国内权威研究成果,以促进本土学术交流,这种多样性既反映了研究问题的复杂性,也展示了作者对学科领域的全面把握。

第五,参考文献的准确性与可追溯性是学术诚信的基础,参考文献的每一个信息要素,如作者姓名、文献标题、出版年份、页码等,都必须准确无误,避免因笔误或信息缺失导致读者无法检索原文,学术期刊通常要求作者通过权威数据库(如知网、万方、PubMed、Web of Science等)核实文献信息,并建议提供DOI号或URL链接(对于电子资源),期刊论文的页码需标注起止页,而非仅标注起始页;专著的出版社名称和出版地需完整填写,这种可追溯性不仅保护了知识产权,也避免了学术不端行为中的“虚假引用”。
第六,参考文献的语种分布具有学科差异性,不同学科领域的参考文献语种结构存在明显差异:英语作为国际通用学术语言,在自然科学、工程技术、医学等领域占据主导地位,部分国际期刊的参考文献中英文文献占比可达80%以上;而人文社科领域,尤其是涉及本土文化、历史、语言的研究,中文、法文、德文等语种文献占比相对较高,这种语种分布特点与学科的国际化和本土化程度密切相关,作者需根据研究主题合理选择语种,避免因语种单一导致文献视野局限。
第七,参考文献的自引与他引比例反映研究的连续性和影响力,自引指作者引用自身已发表的成果,他引则包括引用他人或团队的成果,学术期刊通常允许适度自引,以展示研究的延续性和创新性,但过度自引可能被视为“自我引用炒作”,他引则需关注权威学者、核心机构的研究成果,尤其是高被引论文,这有助于提升论文的学术影响力,部分期刊在审稿时会分析参考文献的自引率和他引率,以评估研究的学术价值。
第八,参考文献的著录细节体现学术严谨性,作者人数超过3人时,GB/T 7714格式要求列出前3位作者,后加“等”字,而APA格式则要求列出前20位作者;集体作者需使用机构全称,避免简写;网络资源的引用日期和获取路径需清晰标注,以防链接失效,这些细节看似琐碎,却直接影响参考文献的规范性和可用性,也是学术期刊审稿时的重点核查内容。

通过以上分析可以看出,学术期刊的参考文献是学术研究严谨性、规范性和创新性的集中体现,其特点涵盖了权威性、时效性、规范性、相关性、多样性、准确性等多个维度,作者在撰写论文时,需深刻理解参考文献的功能和要求,通过规范的引用和高质量的文献选择,为论文奠定坚实的学术基础。
相关问答FAQs:
-
问:为什么学术期刊要求参考文献必须统一格式?
答:参考文献统一格式的目的是确保学术信息的标准化和可检索性,统一的格式(如GB/T 7714、APA等)使读者能够快速识别文献类型、作者、出版信息等关键要素,并通过数据库或图书馆系统准确获取原文,格式规范避免了因个人引用习惯差异造成的混乱,体现了学术研究的严谨性和公平性,也有利于期刊的编辑加工和学术成果的传播与评价。 -
问:如何判断参考文献是否具有权威性和时效性?
答:判断参考文献的权威性可从三方面入手:一是文献来源,优先选择核心期刊、权威出版社(如科学出版社、Elsevier)、知名研究机构的成果;二是作者背景,关注领域内专家、高被引学者的研究;三是文献质量,如是否经过同行评审、是否被重要数据库收录,时效性则需根据学科特点判断:自然科学领域优先引用近3-5年的文献,尤其是综述类论文;人文社科领域可兼顾经典理论与近10年的研究成果,同时注意文献是否已被后续研究修正或反驳,可通过期刊影响因子、文献被引频次、下载量等指标辅助评估文献的学术价值。
