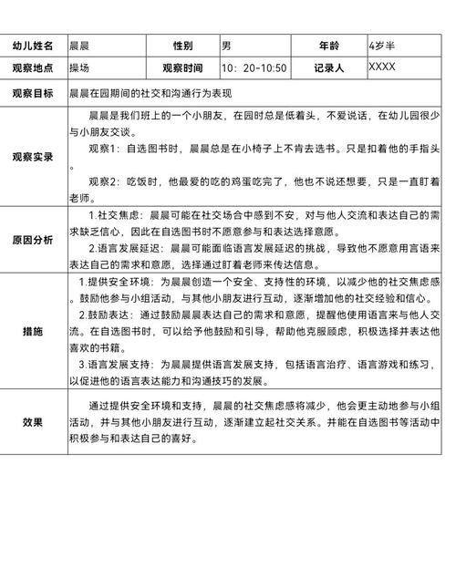
幼儿交往能力的发展对其社会性成长和心理健康具有重要意义,以下通过具体案例研究,分析幼儿交往行为的特点、影响因素及教育策略,案例对象为某幼儿园中班4岁幼儿小明(化名),其性格内向,在集体活动中常独自玩耍,较少主动与同伴互动,观察发现,小明在自由活动时倾向于选择建构区,喜欢独自拼搭积木,即使有同伴靠近,也会默默移开自己的材料;在集体教学活动中,当教师要求分组合作时,小明总是低头摆弄衣角,不愿加入小组讨论,通过与家长沟通得知,小明在家中是独生子女,父母工作繁忙,日常互动较少,且老人照料时更多限制其外出与同伴玩耍,导致其缺乏社交经验。

为探究小明交往障碍的原因,研究者采用观察法和访谈法,记录其在两周内的交往行为(如下表):
| 活动场景 | 交往行为表现 | 同伴反应 | 教师介入情况 |
|---|---|---|---|
| 自由活动(建构区) | 独自拼搭积木,拒绝同伴借用材料 | 同伴尝试3次后离开,未发生冲突 | 未介入,观察其行为 |
| 集体教学(分组合作) | 低头沉默,不回应同伴邀请 | 小组其他幼儿表现出无奈,自行完成任务 | 引导其观察其他小组合作过程 |
| 户外活动(滑梯区) | 排队等待,被推搡后哭泣未求助 | 推搡幼儿道歉后离开,其他幼儿未关注 | 安抚情绪,示范如何表达“请不要推我” |
分析发现,小明的交往问题主要源于三方面:一是缺乏社交技能,不知如何发起互动或解决冲突;二是环境限制,家庭中缺少同伴互动机会,幼儿园初期未建立安全感;三是消极情绪体验,过往交往中受挫后产生回避行为,针对此,研究者实施为期一个月的干预:在幼儿园创设“合作游戏日”,通过“两人三足”“角色扮演”等活动,引导小明在结构化情境中学习轮流、分享等技能;教师与家长沟通,建议周末安排亲子社交活动,如邀请同伴家庭出游,家长示范简单的交往语言;第三,采用“正向强化法”,当小明主动与同伴互动时,及时给予表扬和小奖励,强化其积极行为。
干预后观察显示,小明在建构区开始与同伴共同搭建“城堡”,并主动分享积木;在分组活动中能提出简单建议,如“我们一起画这个吧”;户外活动被推搡时,会小声说“你碰到我了”,同伴随即道歉,家长反馈,小明在家会主动提及幼儿园玩伴,并要求邀请小朋友来家里玩,此案例表明,幼儿交往能力的提升需要家庭与幼儿园协同,通过技能训练、环境创设和积极反馈,帮助幼儿克服社交障碍,建立交往自信。
相关问答FAQs:

-
问:如何判断幼儿是否存在交往困难?
答:幼儿交往困难可通过行为表现初步判断,如长期独自玩耍、拒绝加入集体活动、无法与同伴合作、频繁发生冲突或回避社交场合等,同时需结合家庭环境、社交经验等因素综合分析,必要时可通过教师观察、同伴反馈和家长访谈进一步确认,若问题持续且影响其社会适应,需及时介入引导。 -
问:家长在家中如何培养幼儿的交往能力?
答:家长可通过以下方式培养幼儿交往能力:一是创造社交机会,如邀请邻居小朋友家中玩耍、参与社区亲子活动;二是示范交往技巧,如在日常生活中使用“请问”“谢谢”“我们一起玩”等礼貌用语,展示如何分享、协商和解决冲突;三是关注幼儿情绪,当其交往受挫时,引导其表达感受并共同寻找解决办法,避免过度保护或指责,帮助幼儿建立积极的交往认知和信心。

