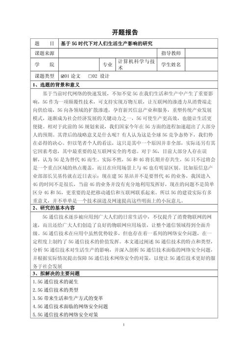
博士开题报告中的研究经费规划是确保研究顺利开展的重要环节,经费的合理分配与管理直接关系到研究进度、成果质量乃至项目的整体成败,研究经费通常包括人员费、设备费、材料费、测试化验加工费、差旅费、会议费、国际合作与交流费、出版/文献/信息传播/知识产权事务费、劳务费、专家咨询费及其他费用等,在撰写开题报告时,需结合研究内容的实际需求,详细列出各项费用的预算依据、测算标准及使用计划,并说明经费的来源渠道(如国家自然科学基金、省部级科研项目、学校专项基金、企业横向课题等)。

以某理工科博士课题“基于机器学习的XX材料性能预测与优化研究”为例,其研究经费预算可参考下表进行细化:
| 费用类别 | 预算金额(万元) | 测算依据及说明 |
|---|---|---|
| 人员费 | 0 | 博士研究生助研津贴(按2年计,每月0.3万元,共2.4万元);导师科研补贴(按每年2万元,共4万元);课题组其他成员协助费(1.6万元) |
| 设备费 | 0 | 小型计算服务器购置(用于模型训练,8万元);实验材料制备设备(如高温烧结炉,5万元);数据采集设备(如传感器系统,2万元) |
| 材料费 | 0 | 实验用XX原材料采购(3万元);标准样品制备(1万元);实验耗材(如坩埚、气体等,1万元) |
| 测试化验加工费 | 0 | 材料成分表征(如XRD、SEM,2万元);性能测试(如拉伸、硬度测试,1.5万元);第三方数据加工处理(2.5万元) |
| 差旅费 | 0 | 参加国内学术会议(2次,每次0.8万元,共1.6万元);调研合作单位(1.4万元) |
| 会议费 | 0 | 课题组内部学术研讨(0.5万元);邀请专家咨询(1.5万元) |
| 国际合作与交流费 | 0 | 与国外合作学者线上交流(每年1万元,共2万元);短期访学(如1个月,2万元) |
| 出版/文献/信息传播费 | 5 | 论文版面费(预计发表2篇SCI,每篇0.5万元,共1万元);文献数据库订阅(0.5万元) |
| 劳务费 | 0 | 聘请临时科研助理(如数据录入、实验辅助,按0.25万元/月,共10个月,2.5万元);志愿者补贴(0.5万元) |
| 专家咨询费 | 0 | 邀请领域专家指导研究方案(2次,每次0.5万元) |
| 其他费用 | 5 | 实验室耗材补充(0.5万元);打印复印费(0.3万元);不可预见费(1.7万元,按总预算的5%预留) |
| 总计 | 0 |
在预算编制过程中,需注意以下几点:一是各项费用需与研究方案紧密匹配,例如设备费需明确是购置新设备还是租赁现有设备,并说明设备的必要性;二是材料费和测试费需提供市场询价依据或合作单位的报价单,确保预算合理性;三是劳务费和专家咨询费需严格按照国家及学校规定的标准执行,不得违规列支;四是经费来源需明确说明,若为多渠道资助,需列出各渠道的金额及用途,避免重复资助或资金缺口。
经费管理方面,应制定详细的经费使用计划,明确各项费用的支出时间节点(如设备费在项目启动后6个月内到位,材料费按季度采购等),并建立经费使用台账,定期核对预算执行情况,需严格遵守学校财务制度和科研经费管理规定,确保经费使用合规、透明,提高资金使用效益,对于设备购置,需履行招投标程序;对于差旅费,需按规定报销并提供相关凭证;对于国际合作费,需提前办理审批手续等。
研究经费的合理规划不仅能为博士研究提供物质保障,还能培养科研人员的经费管理意识,为未来独立承担科研项目奠定基础,在开题报告中,清晰、科学、可行的经费预算方案,能够评审专家充分认识到研究的可行性和严谨性,从而提高项目立项的几率。

相关问答FAQs:
问题1:博士开题报告中的研究经费预算是否可以调整?如果研究过程中发现预算不足或结余,应如何处理?
解答:博士开题报告中的研究经费预算在项目立项后通常具有严肃性,原则上不得随意调整,但在研究过程中,若因研究内容变更、市场价格上涨或不可抗力因素导致原预算不足,或因研究进度加快、成本节约产生结余,需按以下流程处理:①预算不足时,由导师牵头提交书面调整申请,详细说明调整原因、调整金额及依据,并附相关证明材料(如新设备报价单、测试费用上涨说明等),报学校科研管理部门和财务部门审批;②经费结余时,若结余金额不超过预算总额的10%,可由课题组自主调剂使用,用于与研究相关的直接支出;若结余金额超过10%,需按学校规定部分上缴或重新申报用途,确保经费使用符合“专款专用”原则,无论调整还是结余处理,均需严格遵守科研经费管理规定,严禁挪用或违规使用。
问题2:在编制研究经费预算时,如何平衡“充分保障”与“节约高效”的原则?
解答:平衡“充分保障”与“节约高效”是预算编制的核心原则,需从以下方面把握:①需求导向:以研究目标为出发点,列出开展研究所必需的各项支出,避免“缺项漏项”,确保关键环节(如核心设备、关键材料、重要测试)的资金充足,这是“充分保障”的基础;②成本控制:对非必需支出或可替代方案进行成本效益分析,例如优先选择租赁设备而非购置、批量采购材料以降低单价、利用学校公共实验平台减少重复投入等,避免“过度预算”;③动态优化:参考以往类似项目的经费使用数据,结合当前市场行情和学校政策,合理测算各项费用,同时预留少量不可预见费(通常为总预算的5%-10%)应对突发情况,而非盲目提高预算总额;④合规透明:所有预算需符合国家财经法规和学校科研经费管理办法,费用标准有据可依(如参照《国家社会科学基金项目经费管理办法》或《国家自然科学基金项目资助经费管理办法》),避免虚报、冒领,确保资金使用“高效合规”,通过以上措施,既能确保研究顺利开展,又能提高经费使用效益,实现资源的最优配置。

