核心原则:为什么引用?
在开始之前,请务必理解引用的三个核心目的:

- 尊重原创:明确标示出哪些观点、数据、方法是前人研究的成果,这是对原作者劳动的基本尊重。
- 支撑论点:用权威的研究来支持你自己的观点,增强论文的说服力和可信度。
- 便于溯源:为读者提供查找原始文献的路径,方便他们深入阅读和验证你的信息。
常用引用格式
不同的学科、学校或期刊对参考文献的格式有不同要求,在动笔前,务必首先确认你所在学校或导师的具体要求,以下是国内外最主流的几种格式:
国外主流格式
-
APA (American Psychological Association) 格式:
- 适用领域:社会科学、教育学、商学、心理学等。
- 特点:作者-年份制,文内引用如
(张三, 2025),文末列表按字母顺序排列。
-
MLA (Modern Language Association) 格式:
- 适用领域:人文学科,如语言、文学、艺术等。
- 特点:作者-页码制,文内引用如
(张三 25),文末列表按字母顺序排列。
-
Chicago (芝加哥) 格式:
(图片来源网络,侵删)- 适用领域:历史学、艺术史、部分社会科学。
- 特点:有两种主要形式:
- 注释-书目式:在页脚或文末用数字注释,文末有完整的书目列表,常用于历史著作。
- 作者-日期式:与APA类似,文内引用
(张三, 2025),文末列表按字母顺序,常用于社科期刊。
国内主流格式
-
GB/T 7714-2025《信息与文献 参考文献著录规则》:
- 适用领域:中国所有高校和科研机构的毕业论文、学术期刊的国家标准。
- 特点:顺序编码制,这是中国学生最需要掌握的格式。
-
MLA 格式:
在国内英语专业或比较文学专业的论文中也常被使用。
中国国家标准 (GB/T 7714-2025) 详解
这是绝大多数中国毕业论文的硬性要求,请务必重点掌握。

A. 文内引用 (In-text Citation)
规则:在正文中引用文献的右上角,按出现的先后顺序用阿拉伯数字(如 1, 2...)加方括号 [] 标记。
示例:
-
引用单个文献:
研究表明,人工智能正在深刻地改变教育模式[1]。 ...有学者对此持不同看法[2]。
-
引用多篇文献:
多项研究指出[3-5],... 该理论在早期[6, 8-10]和近期[11]的研究中均得到了验证。
-
同一处引用多篇文献:
学者们从不同角度对此问题进行了探讨[3, 7, 12]。
-
作为句子的组成部分:
根据文献[4]的观点...
-
引用自作者:
张三[5]认为...
B. 文末参考文献列表 (Reference List)
规则:为“参考文献”。
- 列表按文内引用的顺序排列(即出现顺序1, 2, 3...),而不是按作者姓氏拼音。
- 标点符号为半角,作者名之间用逗号分隔,最后以句号结束。
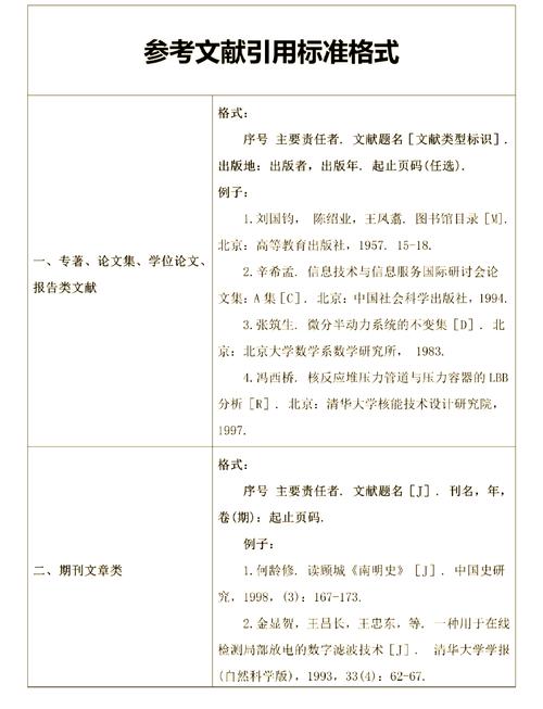
不同文献类型的著录格式:
| 文献类型 | 格式示例 |
|---|---|
| 普通图书 (专著) | `[序号] 作者. 书名[M]. 版本项(初版不写). 出版地: 出版者, 出版年: 引文页码. |
| 期刊文章 | `[序号] 作者. 文章名[J]. 期刊名, 年, 卷(期): 起止页码. |
| 学位论文 | `[序号] 作者. 题名[D]. 保存地: 保存单位, 年份. |
| 会议论文 | `[序号] 作者. 文章名[C]// 编者. 论文集名. 出版地: 出版者, 出版年: 起止页码. |
| 报纸文章 | `[序号] 作者. 文章名[N]. 报纸名, 出版日期(版次). |
| 电子文献 | `[序号] 作者. 题名[文献类型标志/文献载体标志]. (更新或修改日期)[引用日期]. 获取和访问路径. |
| 专利 | `[序号] 专利申请者. 专利题名: 专利国别, 专利号[P]. 公告日期或公开日期. |
格式示例详解:
-
专著 (M - Monograph)
[1] 刘国钧, 陈绍业, 王凤翥. 图书馆目录[M]. 北京: 高等教育出版社, 1957: 15-18. -
期刊文章 (J - Journal)
[2] 何龄修. 读南明史[J]. 中国史研究, 1998, (3): 167-173. -
学位论文 (D - Dissertation)
[3] 李晓文. 现代汉语被动句研究[D]. 北京: 北京大学, 2010. -
电子文献
[4] 萧钰. 出版业信息化迈入快车道[EB/OL]. (2001-12-19)[2002-04-15]. http://www.creader.com/news/20011219/200112190019.html.
注意:
- 作者:超过3个时,只列前3个,后加“等”或“et al.”。
- 标点:请严格遵守国标中的标点符号(如点号 、逗号 、冒号 、斜杠 等),并使用半角符号。
- 页码:期刊文章需要注明起止页码,图书则根据需要注明引用的具体页码。
如何高效管理参考文献?
手动管理参考文献(特别是写长篇论文时)是一项极其繁琐且容易出错的工作,强烈推荐使用专业的文献管理软件。
主流工具推荐
-
EndNote:
- 特点:功能强大,历史悠久,与Word集成度高,是目前全球学术界最主流的工具之一,有付费桌面版和免费的EndNote Basic在线版。
- 优点:内置海量期刊参考文献格式模板,支持“边写边引”,自动生成文末列表,非常方便。
- 缺点:付费版价格较贵。
-
Zotero:
- 特点:免费、开源、跨平台,通过浏览器插件可以一键抓取网页上的文献信息,并保存PDF全文。
- 优点:免费且功能齐全,社区活跃,插件丰富,与Word的集成插件(Zotero Word Plugin)体验极佳,非常适合学生和个人研究者。
- 缺点:云端同步需要付费(可选)。
-
Mendeley:
- 特点:免费,带有学术社交网络功能,抓取文献和管理PDF的功能也很强大。
- 优点:界面友好,操作简单,自动生成引用列表。
- 缺点:近年来被Elsevier收购,部分用户对未来的发展有所顾虑。
使用文献管理软件的基本流程
- 收集文献:通过软件的浏览器插件,在Google Scholar、知网、Web of Science等数据库搜索文献时,点击插件图标即可将文献信息保存到你的个人库中。
- 整理文献:为文献打标签、创建文件夹,方便查找。
- 插入引文:在Word中,安装Zotero或EndNote的插件,当你需要引用时,点击插件,选择要引用的文献,软件会自动在光标处插入文内引用(如
[1])。 - 生成列表:写完正文后,点击“插入引文”旁边的“编辑引文”或“生成参考文献列表”,软件会根据你选择的格式(如GB/T 7714)自动生成格式完美、顺序正确的文末参考文献列表。
常见错误与注意事项
- 格式不统一:全文的标点符号、作者名格式、期刊名缩写等必须完全统一。
- 文献与正文不符:文末列表中的文献顺序和内容,必须与文内引用的
[1],[2]... 严格对应。 - 过度引用或引用不当:不要为了凑数而引用,也不要引用与你的论点关系不大的文献。
- 抄袭:直接复制粘贴原文而不加引号和引用是严重的学术不端行为! 即使是转述(paraphrase),也必须注明出处。
- 遗漏重要文献:确保你的文献综述覆盖了该领域的关键和最新研究成果。
- 忽略学校规定:再次强调,学校或导师的格式要求是最高准则,如果国标与学校要求有冲突,以学校要求为准。
毕业论文的参考文献引用是一项细致但至关重要的工作,遵循“先确认格式,再收集文献,然后高效管理,最后仔细核对”的流程,可以让你事半功倍。
祝你论文写作顺利!
