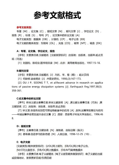
华夏学术资源库

哈佛参考文献格式生成器怎么用?

哈佛格式(Harvard Style)是一种作者-年份制的引用体系,广泛应用于社会科学、自然科学、人文学科等领域,它的核心特点是:

哈佛参考文献格式生成器怎么用?-图1
(图片来源网络,侵删)
  1. 文内引用: 在正文中直接标注作者姓氏和出版年份,如 (Smith, 2025)
  2. 文末参考文献列表: 在文章末尾提供一个按作者姓氏字母顺序排列的完整参考文献列表。

哈佛参考文献格式生成器(在线工具)

手动创建哈佛格式的参考文献非常繁琐且容易出错,使用在线生成器是最高效、最准确的方法,以下是一些广受好评且免费使用的工具:

首选推荐

  1. Cite This For Me

    • 网址: https://www.citethisforme.com/
    • 特点: 界面简洁,支持多种来源(书籍、期刊、网站等),可以直接复制粘贴格式化的参考文献,也可以生成完整的参考文献列表,支持多种导出格式,非常适合学生和日常写作。
  2. ZoteroBib

    • 网址: https://zbib.org/
    • 特点: 由著名的文献管理软件Zotero团队开发,完全免费,无广告,只需输入书籍标题、DOI或ISBN,就能自动识别并生成标准格式的引用,界面极简,速度极快,非常适合快速生成少量参考文献。
  3. EasyBib

    哈佛参考文献格式生成器怎么用?-图2
    (图片来源网络,侵删)
    • 网址: https://www.easybib.com/
    • 特点: 功能强大,支持非常多的文献类型,除了生成参考文献,还可以帮助检查语法和抄袭,有免费和付费版本,免费版功能已足够应对大部分需求。

其他优秀工具

  • Citavi (免费版): 一款功能强大的桌面端文献管理软件,非常适合需要长期进行大量文献研究的学者和学生,它不仅能生成引用,还能帮助你管理文献笔记和任务。
  • Mendeley: 类似于Zotero,是一款集文献管理、引用生成和学术社交于一体的免费工具,可以与Word等文字处理软件无缝集成,自动在文中插入引用并生成文末列表。

哈佛格式核心规则详解

即使使用生成器,了解基本规则也能帮助你检查和修改生成的结果。

文内引用

  • 基本格式: (作者姓氏, 出版年份)
    • 例:Several studies have shown this effect (Johnson, 2025).
  • 直接引用: 需要标注页码。
    • 格式: (作者姓氏, 出版年份, p. 页码)(作者姓氏, 出版年份, pp. 起始页-结束页)
    • 例:As Johnson (2025, p. 45) argues, '...'This concept is central to the theory (Smith, 2025, pp. 112-115).
  • 两位作者: 列出所有作者姓氏。
    • 格式: (作者A姓氏 & 作者B姓氏, 出版年份)
    • 例:(Lee & Chen, 2025)
  • 三位或以上作者: 只写第一位作者的姓氏,后面加 "et al."。
    • 格式: (第一位作者姓氏 et al., 出版年份)
    • 例:(Wang et al., 2025)
  • 多篇文献: 按出版年份升序排列,用分号隔开。
    • 格式: (作者A, 年份; 作者B, 年份)
    • 例:(Brown, 2025; Davis, 2025)
  • 同一作者同年发表多篇文献: 在年份后加小写字母 a, b, c 以区分。
    • 格式: (作者姓氏, 2025a), (作者姓氏, 2025b)
    • 文末参考文献列表中也要相应标注。

文末参考文献列表

  • 排序: 按作者姓氏的字母顺序排列。
  • 格式: 采用悬挂缩进,即第一行顶格,后续行缩进。
  • 通用格式: 作者姓氏, 作者名的首字母. (出版年份) *文献标题*. 版本 (如果不是第一版). 出版地: 出版社.

常见文献类型格式示例

以下是一些最常见文献类型的哈佛格式示例,你可以直接套用或提供给生成器。

图书

  • 格式: Author Surname, Initial(s). (Year) *Title of book*. Edition (if not the first). Place of publication: Publisher.
  • 示例:

    Smith, J. (2025) The art of scientific writing. 3rd edn. New York: Academic Press.

图书中的章节

  • 格式: Chapter Author Surname, Initial(s). (Year) 'Title of chapter', in Editor Surname, Initial(s.) (ed.) *Title of book*. Place of publication: Publisher, pp. page numbers.
  • 示例:

    Lee, C. and Chen, T. (2025) 'Data analysis techniques', in Wang, P. (ed.) Handbook of research methods. London: Routledge, pp. 78-95.

    哈佛参考文献格式生成器怎么用?-图3
    (图片来源网络,侵删)

期刊文章

  • 格式: Author Surname, Initial(s). (Year) 'Title of article', *Title of Journal*, *Volume*(Issue), pp. page numbers.
    • 注意: 期刊名通常使用斜体并保持全称,卷号使用斜体,期号不用。
  • 示例:

    Johnson, M. and Davis, R. (2025) 'A new model for climate change', Journal of Environmental Science, 45(3), pp. 210-225.

网页/网页文章

  • 格式: Author Surname, Initial(s). (Year) *Title of webpage*. Available at: URL (Accessed: Date).
    • 注意: 如果没有个人作者,可以使用机构名(如公司名、政府机构名)作为作者,如果没有日期,可以写 (n.d.) 代表 "no date"。
  • 示例:

    World Health Organization. (2025) COVID-19: Protecting yourself and others. Available at: https://www.who.int/emergencies/diseases/novel-coronavirus-2025/advice-for-public (Accessed: 15 October 2025).

电子书

  • 格式: Author Surname, Initial(s). (Year) *Title of ebook*. Edition (if available). Available at: Platform/URL (Accessed: Date).
  • 示例:

    Brown, A. (2025) Digital marketing strategies. Available at: Kindle Store (Accessed: 20 November 2025).


重要提示

  1. 一致性是关键: 整篇论文中必须保持格式统一。
  2. 核对细节: 从生成器复制后,务必仔细核对作者名、年份、标题、出版社等关键信息是否准确无误。
  3. 学校/期刊要求: 最重要的一点! 不同大学或学术期刊对哈佛格式可能有细微差别(是否使用斜体、URL是否需要加超链接等),在开始写作前,请务必确认你所在机构或目标期刊的具体格式要求,通常可以在学校的官方图书馆网站或写作中心找到详细的指南。

希望这份详细的指南能帮助你轻松搞定哈佛参考文献格式!

分享:
扫描分享到社交APP
上一篇
下一篇