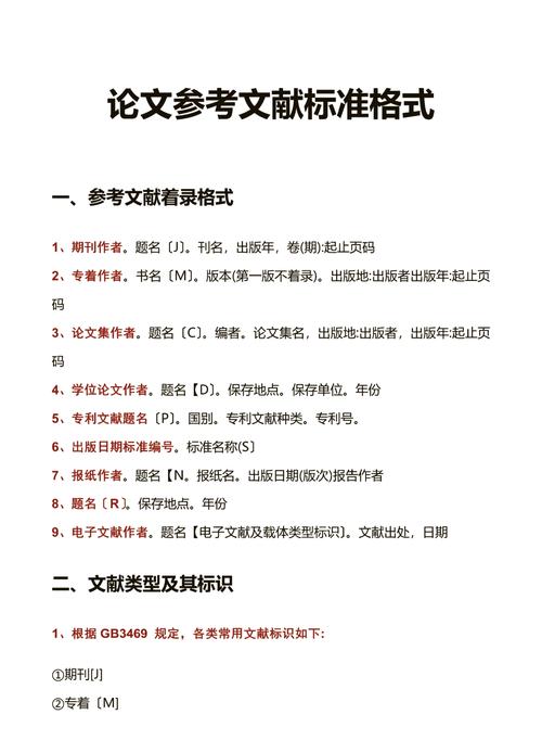
在论文参考文献的格式中,J 是期刊文章的文献类型标识。

下面为您详细解释:
核心含义
J是英文单词 Journal 的首字母。- 在国家标准 GB/T 7714-2025《信息与文献 参考文献著录规则》 中,
J被明确规定为“期刊”的文献类型代码。
当您在参考文献列表中看到一篇文献的标识为 [J] 时,就说明这篇文献是一篇发表在学术期刊上的文章。
常见文献类型标识
在写论文时,您会遇到各种类型的参考文献,除了 J(期刊),还有其他常见的标识符,了解它们有助于您正确地引用文献,以下是一些最常用的标识符:
| 标识符 | 英文全称 | 中文名称 | 说明 |
|---|---|---|---|
| [J] | Journal | 期刊 | 发表在定期或不定期的连续出版物上的文章,这是最常见的一种。 |
| [M] | Monograph | 专著 | 指以单本形式出版的书籍,包括学术专著、教材、编著等。 |
| [C] | Conference | 会议录 | 指国际或国内学术会议的论文集。 |
| [D] | Dissertation | 学位论文 | 指博士或硕士学位论文。 |
| [N] | Newspaper | 报纸文章 | 指发表在报纸上的文章。 |
| [R] | Report | 报告 | 指科技报告、研究报告、调查报告等。 |
| [S] | Standard | 标准 | 指技术标准、规范等。 |
| [P] | Patent | 专利 | 指发明专利、实用新型专利等。 |
| [EB/OL] | Electronic Bulletin / Online | 网上电子公告 | 指在互联网上发布的电子公告、新闻、网页等。 |
实例说明
通过对比,您可以更清晰地理解 J 的用法。

期刊文章 [J]
一篇典型的期刊文章参考文献格式如下:
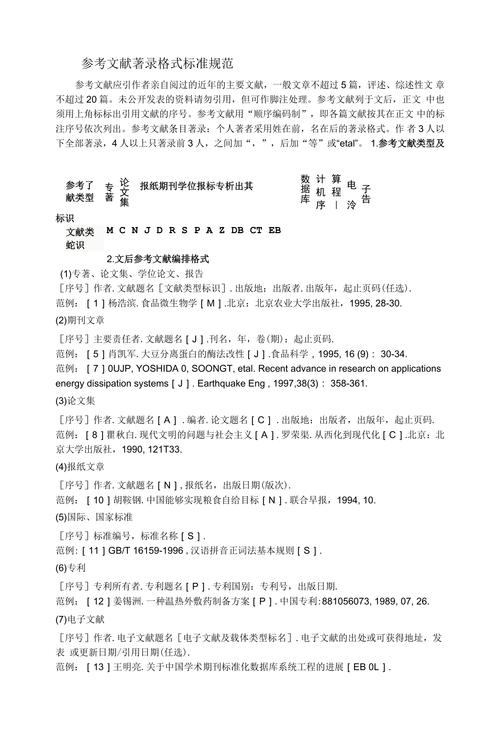
[1] 李晓东, 张庆红, 叶瑾琳. 气候学研究的若干理论问题[J]. 北京大学学报(自然科学版), 1999, 35(1): 101-106.
- [J]: 明确指出这是一篇期刊文章。
- 其他信息:作者、文章标题、期刊名称、年份、卷(期)、页码。
专著 [M]

一本专著的参考文献格式如下:
[2] 刘国钧, 陈绍业, 王凤翥. 图书馆目录[M]. 北京: 高等教育出版社, 1957: 15-18.
- [M]: 明确指出这是一本专著(书)。
- 其他信息:作者、书名、出版地、出版社、出版年、页码。
学位论文 [D]
一篇学位论文的参考文献格式如下:
[3] 张筑生. 微分半动力系统的不变集[D]. 北京: 北京大学数学系数学研究所, 1983.
- [D]: 明确指出这是一篇学位论文。
- 其他信息:作者、论文题目、保存地点、保存单位、年份。
为什么需要这个标识?
- 清晰明了:它能让读者(如审稿人、导师、其他研究者)一眼就看出文献的来源类型,是期刊、书籍、会议论文还是其他,无需通读完整信息。
- 规范统一:遵循国家标准(如GB/T 7714)或特定学术期刊的要求,使参考文献格式统一、专业,便于管理和检索。
- 辅助管理:在文献管理软件(如EndNote, Zotero, NoteExpress)中,这些标识符有助于软件自动识别和分类文献。
当您在参考文献中看到 [J],就请直接将其理解为“这是一篇期刊文章”,这是学术写作中的一个基本规范,掌握它对您撰写规范的论文至关重要。
