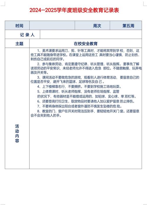
幼儿园日常安全教育记录 (模板)
班级: 记录人: 记录周期: __年月日 至 __年月日

| 日期 | 星期 | 时间 | 教育主题/内容 | 教育形式 | 具体过程与指导要点 | 幼儿反应与表现 | 效果分析与反思 |
|---|---|---|---|---|---|---|---|
| 示例: 2025-09-04 |
一 | 上午 9:00-9:15 |
入园安全: 早上入园不奔跑,排队刷卡。 主动向老师、同伴问好。 |
集体谈话、情景模拟 | 通过提问“早上来幼儿园,我们应该怎么做?”引导幼儿讨论。 请个别幼儿演示正确的入园方式(排队、刷卡、问好)。 强调奔跑容易撞到自己和他人。 |
大部分幼儿能理解并做到排队,个别活泼好动的幼儿仍有奔跑现象,经提醒后能改正。 | 幼儿对情景模拟兴趣浓厚,今后需在晨间入园时持续提醒和监督,特别是对易冲动的幼儿。 |
| 示例: 2025-09-04 |
一 | 下午 2:30-2:45 |
午睡安全: 上下床扶扶手,不推挤。 被子盖到脖颈处,不蒙头睡觉。 |
儿歌、个别提醒 | 教学念安全儿歌:“小床边,扶扶手,不推不挤好朋友,小被子,盖盖好,蒙头睡觉可不好。” 午睡值班老师在幼儿上下床时进行重点看护和提醒。 |
幼儿能跟着念儿歌,上下床时秩序良好,午睡时,有1-2名幼儿习惯性地想把被子拉过头,老师及时轻声纠正。 | 儿歌形式易于幼儿记忆,午睡环节的个别提醒非常必要,需要老师有足够的耐心。 |
| 示例: 2025-09-05 |
二 | 上午 10:00-10:20 |
户外活动安全: 玩大型玩具(如滑梯、秋千)的规则。 不乱跑,远离危险区域(如水池、施工处)。 |
实地演练、规则图示 | 带领幼儿到户外场地,现场讲解滑梯“一坐一滑,不推不挤”的规则。 展示“危险区域”的警示牌,并告知幼儿不能靠近。 游戏中,老师巡回指导,及时表扬遵守规则的幼儿。 |
幼儿在实地讲解中注意力集中,大部分幼儿能遵守滑梯规则,个别幼儿想尝试从滑梯往上爬,被老师及时制止并教育。 | 实地演练比单纯说教更有效,警示牌和老师的实时监督是保障安全的关键。 |
| 示例: 2025-09-06 |
三 | 上午 9:30-9:50 |
食品安全: 饭前便后要洗手。 不吃不认识的食物,不捡掉在地上的食物。 |
故事、图片观察 | 讲述《小手上的细菌》故事,让幼儿了解洗手的重要性。 展示对比图片:干净的食物 vs. 掉在地上的食物,引导幼儿判断哪些能吃,哪些不能吃。 |
幼儿对故事内容很感兴趣,纷纷表示要勤洗手,对于“不捡地上的食物”规则,幼儿都能理解。 | 故事和图片是幼儿易于接受的方式,需将食品安全教育贯穿于每日进餐环节。 |
| 示例: 2025-09-07 |
四 | 下午 3:00-3:20 |
防拐骗/陌生人安全: 不跟陌生人走。 不吃陌生人给的东西。 记住家庭信息和老师电话。 |
角色扮演、讨论 | 老师或扮演“陌生人”的家长进行情景模拟:“小朋友,我妈妈让我来接你,我们走吧。” 引导幼儿讨论:“遇到这种情况,我们应该怎么办?”(大声说“不”、找老师、告诉爸爸妈妈) |
角色扮演让幼儿印象深刻,大部分幼儿能大声拒绝“陌生人”,并知道要找老师,部分幼儿对家庭住址和电话记不牢。 | 情景模拟是防拐骗教育的最佳方式,需定期重复演练,并鼓励家长在家帮助孩子记住关键信息。 |
| 示例: 2025-09-08 |
五 | 上午 10:30-10:50 |
交通安全: 认识红绿灯,知道“红灯停,绿灯行”。 过马路要走斑马线,牵好大人的手。 |
儿歌、交通标志卡片 | 教学念交通安全儿歌:“红灯停,绿灯行,黄灯亮了等一等。” 出示红绿灯、斑马线等卡片,进行“交通小警察”游戏,让幼儿在模拟环境中练习。 |
幼儿对儿歌和游戏非常投入,能快速识别红绿灯卡片,游戏环节气氛热烈,参与度高。 | 游戏化教学能极大激发幼儿学习兴趣,可以结合园内的交通角进行长期巩固。 |
| ... | ... |
如何使用这份记录表
教育内容建议(按周/月规划)
安全教育不是一次性的,而应贯穿于幼儿的一日生活,建议按主题分阶段、有重点地进行。
| 时间/主题 | 重点教育内容 | 具体形式 |
|---|---|---|
| 九月份:常规与基础安全 | 入园/离园安全、午睡安全、如厕安全、进餐安全、户外活动安全规则 | 集体谈话、情景模拟、实地演练、安全儿歌、观看安全教育动画片 |
| 十月份:消防安全 | 认识火警电话“119”、不玩火、不玩电、火灾时如何逃生(弯腰捂鼻)、认识安全出口标志 | 消防知识讲座、消防疏散演练、绘制家庭逃生路线图、认识消防器材图片 |
| 十一月份:交通安全 | 认识红绿灯、斑马线、人行道;遵守交通规则;不在马路上玩耍;乘车安全 | 交通标志认知游戏、“我是小交警”角色扮演、交通安全儿歌、观看交通动画 |
| 十二月份:防拐骗安全 | 不和陌生人说话、不吃陌生人东西、不跟陌生人走、记住家庭信息、遇到危险向警察/老师求助 | 防拐骗情景模拟、观看防拐骗宣传片、学习求助电话(110、119、120) |
| 一月份:冬季安全 | 防滑倒、防烫伤、防一氧化碳中毒、注意保暖、冬季传染病预防 | 故事讲述、图片对比、生活实践(如何安全使用热水) |
| 二月份:假期安全 | 居家安全(门窗、电器、阳台)、外出安全、饮食卫生安全 | 假期安全主题班会、发放《致家长的一封信》 |
| 三月份:春季安全 | 春季传染病预防、踏青安全、不采摘野花野果 | 讲卫生习惯培养、户外活动安全提示 |
| 四月份:防溺水安全 | 不到河边、湖边、水坑边玩耍;游泳必须有大人陪同 | 观看防溺水警示片、学唱防溺水儿歌 |
| 五月份:防灾减灾安全 | 学习地震、台风等自然灾害的自救知识 | 观看科普视频、学习简单的避险动作 |
| 六月份:综合安全与回顾 | 全年安全知识大回顾、评选“安全小卫士” | 安全知识竞赛、情景剧表演、制作安全主题手抄报 |
教育形式多样化
- 集体教学活动: 通过故事、儿歌、谈话、观看视频等形式,集中进行安全知识讲解。
- 情景模拟与角色扮演: 让幼儿在模拟的真实场景中演练,如“陌生人来了”、“着火了怎么办”,效果最好。
- 实地演练: 如消防疏散演练、上下楼梯演练,让幼儿在实践中形成肌肉记忆和行为习惯。
- 环境创设: 在教室、走廊、盥洗室等地方张贴安全警示标志(如“小心地滑”、“请排队”)和图文并茂的安全规则。
- 游戏渗透: 将安全教育融入区角游戏、体育游戏中,如“红绿灯”游戏、“安全标志”配对游戏。
- 家园共育: 通过家长群、家园联系栏、家长会等方式,向家长宣传安全知识,争取家长的配合,形成教育合力。
填写记录表的要点
- 教育主题/内容: 要具体、明确,避免笼统的“安全教育”。
- 具体过程与指导要点: 这是记录的核心,不仅要写“做了什么”,更要写“怎么做”和“重点强调什么”,不要只写“教了消防安全”,而要写“通过《小火苗的故事》让幼儿了解火的危险性,并示范了火灾发生时用湿毛巾捂住口鼻、弯腰低姿逃生的正确方法”。
- 幼儿反应与表现: 客观记录幼儿的真实反应,哪些孩子掌握得好,哪些孩子还需要重点关注,有没有什么突发情况或有趣的童言童语。
- 效果分析与反思: 这是提升教育质量的关键,反思本次教育的优点和不足,思考如何改进,以及下一步的教育计划。“本次活动效果良好,但部分幼儿对家庭住址记忆不牢,下周将重点通过游戏帮助幼儿巩固。”
安全教育的原则
- 反复性原则: 幼儿记忆短暂,安全知识需要反复强调和练习。
- 实践性原则: 让幼儿在做中学,在演练中巩固。
- 一致性原则: 全园、班级内所有老师对安全规则的要求必须保持一致。
- 正面引导原则: 多用鼓励和表扬的方式,强化幼儿的安全行为。
- 家园共育原则: 安全教育离不开家庭的配合和支持。
希望这份详细的模板和指南能对您的工作有所帮助!

