下面我将为您详细解析硕士论文参考文献的格式,包括通用规则、各类文献的具体示例、以及使用与管理建议。

(图片来源网络,侵删)
通用著录规则
无论何种文献类型,都需遵循以下基本规则:
- 标点符号:所有项目之间使用半角符号,作者之间用逗号“,”,其他主要项目用句点“.”。
- 作者:
- 格式:姓, 名.(张三,著录为
ZHANG S)。 - 数量:超过3位时,只著录前3位,后加“, 等”或“, et al.”。
张三, 李四, 王五, 等.或ZHANG S, LI S, WANG W, et al.。 - 责任者:主要责任者(如作者)在前,其他责任者(如译者、编者)在后,用“//”或“,”分隔。
译者:张三或编者:张三。
- 格式:姓, 名.(张三,著录为
- 题名:文章、论文、报告等的标题,不加书名号,书籍、期刊等出版物名称可使用书名号《》或斜体。
- 出版项:包括出版地、出版者、出版年,格式为:出版地: 出版者, 出版年.
- 出版地:城市名,如
北京、上海。 - 出版者:出版社或机构名称,如
高等教育出版社、科学出版社。 - 如果无法获取出版地或出版者,可用
[出版地不详]或[出版者不详]代替。
- 出版地:城市名,如
- 页码:起止页码,用“-”连接,如
15-20。 - 文献类型标识:根据GB/T 7714标准,在文献名称后用方括号标注其类型标识,如
[M](专著)、[J](期刊文章)等。
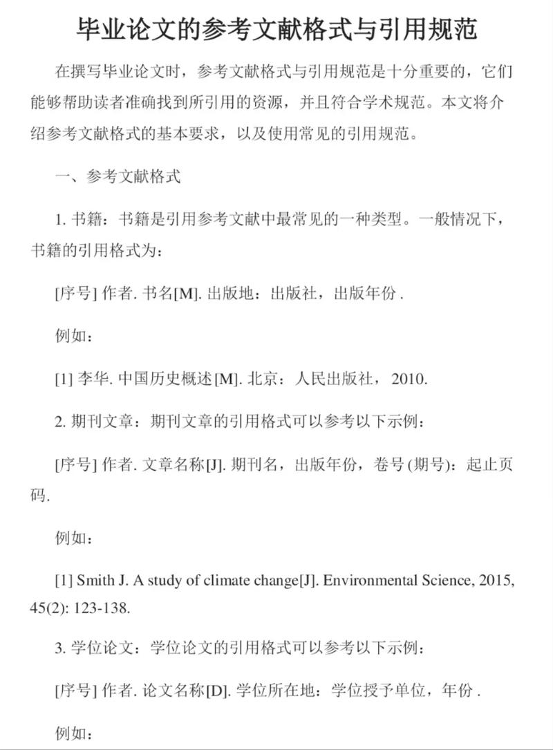
常见文献类型格式示例
以下是硕士论文中最常见的几种文献类型的详细格式和示例。
专著 (Monograph, [M])
包括学术专著、教材、论文集、报告等。
- 格式:
[序号] 作者. 题名[M]. 版本项(初版不写). 出版地: 出版者, 出版年: 引文页码. - 示例:
- 普通图书:
[1] 刘国钧, 陈绍业, 王凤翥. 图书馆目录[M]. 北京: 高等教育出版社, 1957: 15-18. - 译著:
[2] [法]雨果. 悲惨世界[M]. 李丹, 方于, 译. 北京: 人民文学出版社, 1985. - 专著中析出的文献(即论文集中的文章):
[3] 程根伟. 1998年长江洪水的成因与减灾对策[M]//许厚泽, 赵其国. 长江流域洪涝灾害与科技对策. 北京: 科学出版社, 1999: 32-36.析出文献主要责任者. 析出文献题名[文献类型标识]//专著主要责任者. 专著题名. 出版地: 出版者, 出版年: 析出文献的页码.
- 普通图书:
期刊文章 (Journal Article, [J])
- 格式:
[序号] 作者. 题名[J]. 期刊名, 年, 卷(期): 起止页码. - 示例:
[4] 何龄修. 读南明史[J]. 中国史研究, 1998, (3): 167-173.[5] OU J P, YOSHIDA O, SOONG T T. Recent advance in research on applications of passive energy dissipation systems[J]. Earthquake Spectra, 2001, 17(3): 283-323.
学位论文 (Dissertation, [D])
- 格式:
[序号] 作者. 题名[D]. 保存地: 保存单位, 年份. - 示例:
[6] 张志祥. 间断动力系统的随机扰动及其在守恒律方程中的应用[D]. 北京: 北京大学数学学院, 1998.[7] CALMS R B. Infrared spectroscopic studies on solid oxygen[D]. Berkeley: Univ. of California, 1965.
专利文献 (Patent, [P])
- 格式:
[序号] 专利申请者或所有者. 专利题名: 专利国别, 专利号[P]. 公告日期或公开日期. - 示例:
[8] 姜锡洲. 一种温热外敷药制备方案: 中国, 88105607.3[P]. 1989-07-26.
电子文献 (Electronic Resource, [J/OL], [M/OL], [DB/OL]等)
- 格式:
[序号] 作者. 题名[文献类型标识/文献载体标识]. (更新或修改日期)[引用日期]. 获取和访问路径.[文献类型标识/文献载体标识]:如[J/OL](在线期刊)、[M/OL](在线图书)、[DB/OL](在线数据库)。(更新或修改日期):如果有的话。[引用日期]:你查阅该文献的日期。获取和访问路径:通常为网址 (URL)。
- 示例:
[9] 萧钰. 出版业信息化迈入快车道[EB/OL]. (2001-12-19)[2002-04-15]. http://www.creader.com/news/20011219/200112190019.html.[10] Online Computer Library Center, Inc. History of OCLC[EB/OL]. [2000-01-08]. http://www.oclc.org/about/history/default.htm.
报纸文章 (Newspaper Article, [N])
- 格式:
[序号] 作者. 题名[N]. 报纸名, 出版日期(版次). - 示例:
[11] 谢希德. 创造学习的新思路[N]. 人民日报, 1998-12-25(10).
标准 (Standard, [S])
- 格式:
[序号] 主要责任者. 标准名称: 标准编号[S]. 出版地: 出版者, 出版年. - 示例:
[12] 全国信息与文献标准化技术委员会. GB/T 7714-2025 信息与文献 参考文献著录规则[S]. 北京: 中国标准出版社, 2025.
使用与管理建议
-
使用文献管理软件:
(图片来源网络,侵删)- 强烈推荐使用 EndNote, Zotero, Mendeley 等文献管理软件。
- 优点:
- 自动生成:软件可以根据你选择的期刊或学校样式,自动生成符合规范的参考文献列表。
- 边写边插:在Word等文字处理软件中,可以一边写作一边插入引文,软件会自动排序并生成列表。
- 避免错误:大大减少因手动输入导致的格式错误(如标点符号、大小写、页码等)。
- 方便修改:当增减文献时,参考文献列表会自动更新。
-
仔细核对学校规定:
- 在开始写作前,务必找到你所在学校或学院发布的《学位论文撰写规范》或《研究生手册》。
- 注意核对是否有特殊要求,
- 是否要求作者姓名使用全名而非缩写。
- 是否对文献的排列顺序有特殊要求(如按出现顺序,而非按字母顺序)。
- 是否要求DOI号(数字对象标识符)等信息。
-
保持一致性:
全文所有参考文献的格式必须保持一致,无论是标点符号、空格还是大小写,都要统一。
-
信息完整准确:
(图片来源网络,侵删)确保作者、年份、标题、页码等关键信息准确无误,特别是对于网络资源,务必记录下确切的引用日期和访问路径,因为网页内容可能会随时变更。
希望这份详细的指南能帮助您顺利完成硕士论文的参考文献部分!祝您写作顺利!
