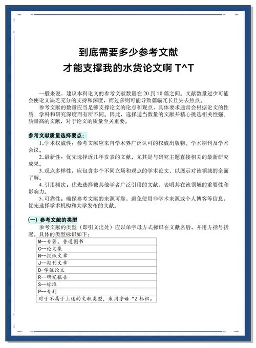
核心参考文献方向与类型
大学生市场研究通常涉及以下几个核心方向,您可以根据自己论文的侧重点来选择和查找相关文献。

大学生消费行为与市场细分
这是最经典和最热门的研究方向,关注大学生的消费观念、消费习惯、消费动机以及不同类型大学生的特征。
学术期刊论文 (推荐)
- 《中国青年研究》: 非常适合研究青年价值观、消费文化、社会心态等。
- 示例:王建民, & 李晓明. (2025). 当代大学生消费行为的代际差异与影响因素研究. 中国青年研究, (5), 45-52.
- 《消费经济》: 专注于消费领域的理论与实践。
- 示例:张华. (2025). 数字化背景下Z世代大学生消费行为特征与营销策略. 消费经济, 37(3), 67-74.
- 《软科学》: 偏重于管理科学、市场营销的定量与定性研究。
- 示例:刘伟, 陈静, & 赵敏. (2025). 基于K-means聚类的大学生市场细分研究——以上海市高校为例. 软科学, 33(8), 89-94.
- 《商业经济研究》: 关注商业模式、市场营销策略等。
- 示例:孙磊. (2025). 社交媒体对大学生冲动消费行为的影响机制研究. 商业经济研究, (15), 111-114.
学位论文 (硕博士论文)
学位论文通常研究更深入、更系统,是极佳的参考文献来源,尤其是其文献综述部分。

- 中国知网 是主要检索平台。
- 示例:[D]. 北京: XX大学, 2025.
- 查找关键词:大学生消费行为、Z世代、消费心理、市场细分、奢侈品消费、国潮消费等。
- 示例论文标题:《“Z世代”大学生消费价值观及其对品牌营销的影响研究》、《社交电商环境下大学生冲动消费行为研究》。
大学生数字生活与社交媒体营销
关注大学生如何使用互联网、社交媒体,以及品牌如何利用这些平台进行营销。
学术期刊论文
- 《新闻与传播研究》: 顶级传播学期刊,研究媒介使用、社交媒体影响等。
- 示例:彭兰. (2025). “Z世代”的媒介使用与社交图景. 新闻与传播研究, 29(1), 5-23.
- 《现代传播(中国传媒大学学报)》: 关注新媒体、传播现象。
- 示例:黄楚新, & 王丹. (2025). 短视频平台大学生用户使用动机与行为意向研究. 现代传播, 43(5), 118-124.
- 《营销科学学报》: 市场营销领域的权威期刊,研究方法严谨。
- 示例:周南, & 范秀成. (2025). 社交媒体意见领袖对大学生购买意愿的影响研究. 营销科学学报, 16(2), 89-105.
行业研究报告
这类报告数据新、案例多,能极大增强论文的现实意义和说服力。

- QuestMobile: 持续发布关于Z世代、大学生群体的移动互联网报告。
- 示例:QuestMobile. (2025). 2025 Z世代洞察报告. [在线报告]. Retrieved from https://www.questmobile.com.cn
- 艾瑞咨询: 覆盖互联网、消费、营销等多个领域。
- 示例:艾瑞咨询. (2025). 中国大学生线上娱乐行为洞察报告. [在线报告]. Retrieved from https://report.iresearch.cn
- CNNIC (中国互联网络信息中心): 每年发布《中国互联网络发展状况统计报告》,其中会有专门章节分析网民结构,包括学生群体。
- 示例:CNNIC. (2025). 第52次中国互联网络发展状况统计报告. [在线报告]. Retrieved from https://www.cnnic.net.cn
大学生价值观与品牌态度
关注大学生的价值观(如国潮文化、个性化、社会责任感等)如何影响他们对品牌的认知和选择。
学术期刊论文
- 《南开管理评论》: 管理学顶级期刊,研究品牌、消费者心理等。
- 示例:符国群, & 张蕾. (2025). 国潮消费的文化心理机制研究. 南开管理评论, 22(4), 4-18.
- 《心理科学》: 心理学领域权威期刊,研究消费心理、决策过程等。
- 示例:李纾. (2025). 消费中的“国货”认同:内涵、测量与影响. 心理科学进展, 29(5), 890-901.
书籍
- 经典理论著作:
- 示例:[美] 所罗门, M. R. (2025). 消费者行为学 (第12版). 张红霞, 等译. 中国人民大学出版社.
- 示例:[美] 希夫曼, L. G., & 卡纽克, L. L. (2025). 消费者行为学 (第12版). 华夏出版社.
- 本土化研究/案例集:
- 示例:吴声. (2025). 场景革命:重构人与商业的连接. 机械工业出版社. (书中对“新消费”、“Z世代”有大量案例和分析)
- 示例:彭兰. (2025). 网络传播概论 (第4版). 中国人民大学出版社. (理解大学生网络生活的基础)
参考文献标准格式示例
请根据您学校或期刊的具体要求选择格式,以下为常见的GB/T 7714-2025格式示例。
期刊文章
[序号] 作者. 题名[J]. 刊名, 年, 卷(期): 起止页码.
- 示例: [1] 王建民, 李晓明. 当代大学生消费行为的代际差异与影响因素研究[J]. 中国青年研究, 2025(5): 45-52.
学位论文
[序号] 作者. 题名[D]. 保存地点: 保存单位, 年份.
- 示例: [2] 张伟. Z世代大学生社交媒体使用与品牌态度关系研究[D]. 上海: 复旦大学, 2025.
普通图书
[序号] 作者. 书名[M]. 版本项(初版不写). 出版地: 出版者, 出版年: 引文页码.
- 示例: [3] 所罗门 M R. 消费者行为学[M]. 张红霞, 译. 北京: 中国人民大学出版社, 2025: 56-60.
报告
[序号] 作者. 题名[R]. 出版地: 出版者, 出版年.
- 示例: [4] QuestMobile. 2025 Z世代洞察报告[R]. 北京: QuestMobile, 2025.
网络资源 (Online)
[序号] 作者. 题名[EB/OL]. (更新或修改日期)[引用日期]. 获取和访问路径.
- 示例: [5] CNNIC. 第52次中国互联网络发展状况统计报告[EB/OL]. (2025-08-28)[2025-10-27]. http://www.cnnic.net.cn/n4/2025/0828/c88-10845.html.
高效查找文献的实用建议
-
核心数据库:
- 中文: 中国知网、万方数据、维普网,这是查找中文期刊和学位论文的首选。
- 英文: Google Scholar (谷歌学术)、Web of Science、Scopus、JSTOR、EBSCOhost,用于查找国际前沿研究。
-
高级检索技巧:
- 关键词组合: 使用“与”、“或”等逻辑运算符组合关键词。
("大学生" OR "高校学生") AND ("消费行为" OR "购买意愿") AND ("社交媒体" OR "抖音")。 - 追踪参考文献: 找到一篇高度相关的“种子论文”后,一定要看它的参考文献列表(向后追溯),以及查看哪些新论文引用了它(通过Google Scholar的“被引”功能向前追溯)。
- 利用筛选功能: 在数据库中,使用“被引频次”、“下载量”、“发表年度”等筛选功能,快速找到高影响力或最新的文献。
- 关键词组合: 使用“与”、“或”等逻辑运算符组合关键词。
-
善用文献管理工具:
- 使用 Zotero (免费)、EndNote 或 Mendeley 等工具来管理你找到的文献,它们可以帮你自动抓取文献信息、生成引用、在Word中插入引文和参考文献列表,能极大提高写作效率。
希望这份详细的参考文献指南能对您的论文写作提供有力的支持!祝您写作顺利!
