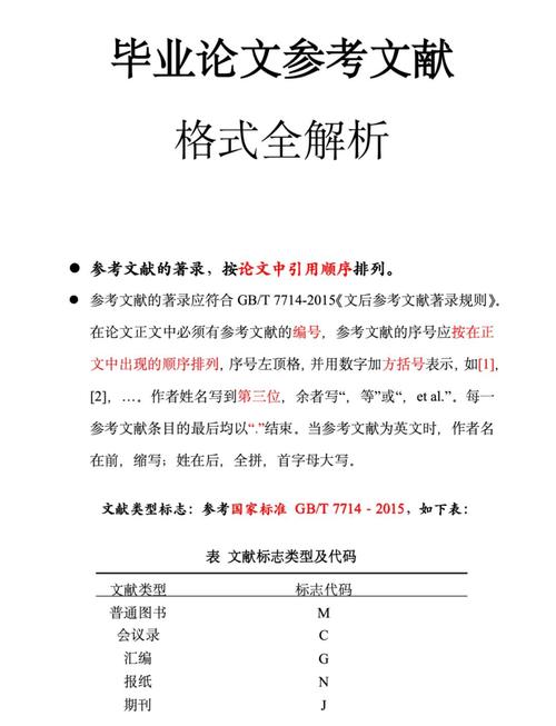
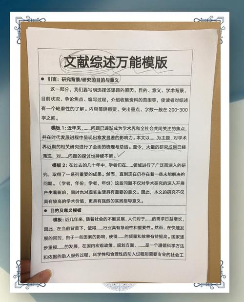
纪录片毕业论文参考文献清单
使用建议:

- 按需筛选: 请根据你论文的具体选题(如:某位导演研究、某类纪录片研究、纪录片叙事、纪录片美学、中国纪录片发展史等)来选择和深入阅读相关文献。
- 追踪溯源: 在阅读一篇文献时,一定要留意它的参考文献列表(References/Bibliography),这是发现更多重要文献的“金矿”。
- 文献管理: 强烈建议使用 Zotero、EndNote 等文献管理工具来整理和引用这些文献,可以大大提高写作效率。
核心理论与基础著作
这类文献是纪录片研究的基石,适合作为论文的理论支撑和开篇立论。
中文经典与理论:
- [法] 安德烈·巴赞 (André Bazin) 著,崔君衍 译. 《电影是什么?》. 江苏教育出版社, 2005.
- 推荐理由: 虽然巴赞主要是电影理论家,但他提出的“摄影影像的本体论”和“木乃伊情结”深刻影响了纪录片,尤其是直接电影和真实电影的美学观念,任何涉及纪录片真实性的论文都绕不开巴赞。
- [法] 克里斯蒂安·麦茨 (Christian Metz) 等著,李幼蒸 译. 《电影与方法:符号学文选》. 生活·读书·新知三联书店, 2002.
- 推荐理由: 麦茨的电影符号学为分析纪录片(包括其旁白、音乐、剪辑等)提供了严谨的理论工具。
- [美] 尼克·布朗 (Nick Browne) 编,徐建生 译. 《电影理论精选》. 中国广播电视出版社, 2007.
- 推荐理由: 收录了包括巴赞、麦茨、克拉考尔在内众多电影理论家的经典文章,是了解电影理论发展脉络的绝佳选本。
- 单万里 主编. 《纪录电影文献》. 中国广播电视出版社, 2001.
- 推荐理由: 国内第一部纪录片文献汇编,收录了大量重要的历史文献、理论文章和访谈,是研究中国纪录片史的必备工具书。
- 单万里 主编. 《中国纪录电影史》. 中国社会科学出版社, 2005.
- 推荐理由: 系统梳理了中国纪录片从早期到21世纪初的发展历程,是研究中国纪录片历史脉络的权威著作。
- 林旭东. 《中国独立影像档案》. 陕西师范大学出版社, 2004.
- 推荐理由: 聚焦于中国90年代以来的独立纪录片,提供了大量一手访谈、导演阐述和作品分析,是研究中国独立纪录片的重要参考。
外文经典与理论:
- [美] 约翰·格里尔逊 (John Grierson) 著. (需查找其散落在各处的文章和演讲)
- 推荐理由: “纪录片之父”格里尔森为纪录片下的定义——“对现实的创造性处理”——至今仍是核心定义,他的文章是理解纪录片社会功能和教育功能的起点。
- [美] 比尔·尼科尔斯 (Bill Nichols) 著,陈犀禾 等译. 《纪录片导论》. 中国电影出版社, 2025. (原书: Introduction to Documentary)
- 推荐理由: 这是全球范围内最权威、最系统、最经典的纪录片理论教科书。 尼科尔斯提出的六种纪录片模式(诗意模式、观察模式、互动模式、阐释模式、参与模式、反身模式)是几乎所有纪录片论文都会引用的理论框架。
- [美] 艾伦·罗斯塔尔 (Alan Rosenthal) 著, 王亚维 译. 《纪录片编导与制作》. 中国电影出版社, 2011. (原书: The Documentary: Storytelling in the Real World)
- 推荐理由: 既是理论著作,也是实践指南,它详细分析了纪录片的叙事策略、伦理问题和制作流程,理论与实践结合得非常好。
按研究方向分类的参考文献
你可以根据自己论文的侧重点,在以下分类中寻找更具体的文献。

纪录片历史研究
- [美] 埃里克·巴尔诺 (Erik Barnouw) 著, 张明莉 译. 《纪录片:非虚构的电影史》. 中国电影出版社, 2025. (原书: Documentary: A History of the Non-Fiction Film)
- 推荐理由: 一部世界纪录片通史的经典之作,脉络清晰,案例丰富,是了解国际纪录片发展史的必读之作。
- [英] 布莱恩·温斯顿 (Brian Winston) 著, 冯欣 译. 《纪录片:真实之境》. 复旦大学出版社, 2025. (原书: Claiming the Real: The Griersonian Documentary and Its Legitimations)
- 推荐理由: 从社会学和传播学角度深入剖析了格里尔森式纪录片的意识形态建构及其合法性,观点犀利,理论性强。
- [美] 迈克尔·雷诺兹 (Michael Renov) 编, 王迟 等译. 《新纪录片的纷争》.* 中国广播电视出版社, 2006. (原书: Theorizing Documentary*)
- 推荐理由: 收录了西方纪录片研究领域顶尖学者的论文,探讨了纪录片的伦理、主体性、政治性等前沿问题,代表了80年代以来的研究转向。
纪录片类型与流派研究
- 直接电影与真实电影:
- [美] 理查德·利科克 (Richard Leacock) 等人的访谈和文章。
- [美] 唐德·怀斯曼 (Frederick Wiseman) 的导演阐述和作品分析。 (可查找关于他的研究论文)
- [美] 让·鲁什 (Jean Rouch) 与埃德加·莫兰 (Edgar Morin) 的文章《真实电影》 (原书: Chronique d'un été)。
- 中国独立纪录片:
- 吴文光. 《现场:我的97》. 天津社会科学院出版社, 2000.
- [美] 白睿文 (Berry, Chris) 著, 黄慧韵 译. 《光影国度:华语电影的历史与记忆》. 麦田出版社, 2025. (其中章节有对中国独立纪录片的讨论)
- 大量期刊论文: 在知网、万方等数据库以“独立纪录片”、“地下纪录片”、“新纪录运动”为关键词搜索。
- 先锋/实验纪录片:
- [美] 威廉·威斯 (William Wees) 著, 胡敏 译. 《手绘电影:先锋动画与实验电影》. 世界图书出版公司, 2025. (其中包含对实验纪录片的分析)
- [美] P. 亚当·西特罗恩 著. 《实验电影:献给电影爱好者的电影史》. (查找其中关于 Stan Brakhage, Stan Vanderbeek 等人的章节)
纪录片叙事与美学研究
- [美] 罗伯特·麦基 (Robert McKee) 著, 周铁东 译. 《故事:材质、结构、风格和银幕剧作的原理》. 中国电影出版社, 2001.
- 推荐理由: 虽然是编剧理论,但其关于故事结构、人物塑造、情节设计的理论对分析纪录片的叙事策略极具启发。
- [美] 比尔·尼科尔斯 著. 《纪录片导论》中关于叙事和模式的章节。
- 王迟. 《记录与真实:世界非虚构电影史》. 北京大学出版社, 2025.
- 推荐理由: 这本书是中国学者在世界纪录片史研究方面的重要成果,对纪录片的叙事和美学有深入且独到的分析。
- 大量期刊论文: 搜索关键词如“纪录片叙事”、“纪录片声音”、“纪录片剪辑”、“纪录片视觉修辞”等。
纪录片伦理与社会学研究
- [美] 简·波特 (Jane M. Porter) 编, 聂欣如 译. 《纪录片伦理》. 华东师范大学出版社, 2025. (原书: Documentary: Ethics, Reality and Representations)
- 推荐理由: 专门探讨纪录片伦理问题的文集,涉及拍摄者与被拍摄者的关系、隐私、真实性、再现等核心伦理困境。
- [美] 卡尔·普兰廷加 (Carl Plantinga) 著, 闰凯 译. 《思考电影:电影理论的七个问题》. 世界图书出版公司, 2025. (其中章节讨论了电影的伦理问题)
- [法] 皮埃尔·布尔迪厄 (Pierre Bourdieu) 著, 刘晖 译. 《关于电视》. 辽宁教育出版社, 2000.
- 推荐理由: 社会学大师对电视媒介(尤其是纪录片类节目)的权力运作和符号暴力进行了深刻的批判性分析。
重要期刊与数据库
查找最新研究成果和学术动态,请务必关注以下期刊和数据库。
中文期刊:
- 《电影艺术》: 国内电影研究的顶级期刊,常有高质量的纪录片研究论文。
- 《当代电影》: 另一本核心电影期刊,内容广泛,理论性强。
- 《世界电影》: 主要翻译和介绍国外电影理论、历史和评论,是了解国际研究前沿的重要窗口。
- 《新闻与写作》: 偏重于纪实类作品的实践和理论,视角独特。
- 各大高校学报: 如《北京电影学院学报》、《现代传播》等也常有相关论文发表。
外文期刊:
- Screen: 文化研究领域最富盛名的期刊,常有从文化研究、理论角度分析纪录片的重磅文章。
- Journal of Documentary Film: 专门研究纪录片的专业期刊,是必读的学术资源。
- Film History: 关注电影的历史、技术和文化背景,适合做历史研究的同学。
- Cinema Journal: 美国电影研究学会的官方期刊,水平很高。
数据库:

- 中文: 中国知网、万方数据、维普资讯。
- 外文: JSTOR, Project MUSE, SAGE Journals, Taylor & Francis Online, Google Scholar (谷歌学术)。
参考文献格式示例
请根据学校或期刊的要求选择合适的格式(如 GB/T 7714-2025, APA, MLA 等)。
GB/T 7714-2025 格式示例:
- 专著: [1] 尼科尔斯, 比尔. 纪录片导论[M]. 陈犀禾, 译. 北京: 中国电影出版社, 2025.
- 译著: [2] 巴赞, 安德烈. 电影是什么?[M]. 崔君衍, 译. 南京: 江苏教育出版社, 2005.
- 期刊论文: [3] 聂欣如. 论纪录片的“在场”[J]. 电影艺术, 2025(3): 67-73.
- 学位论文: [4] 张三. 中国新纪录运动中的身体政治研究[D]. 上海: 复旦大学, 2025.
希望这份详尽的清单能对你的毕业论文写作有所帮助,祝你写作顺利,取得优异的成绩!
