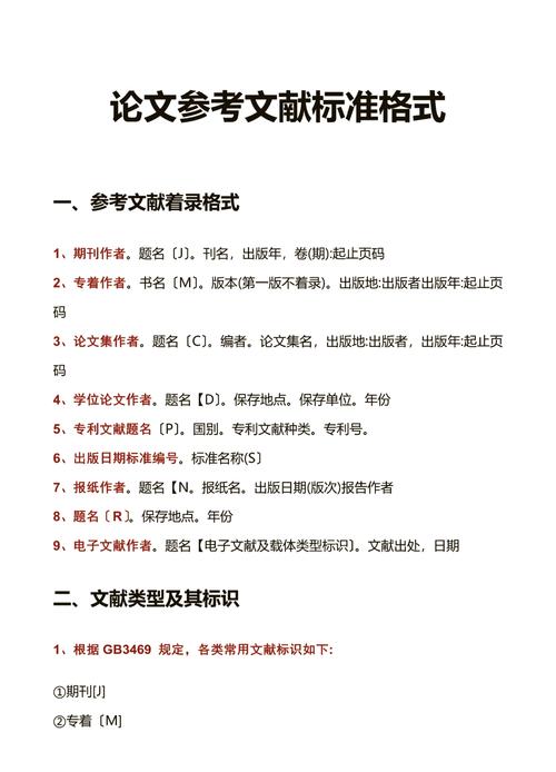
在学术写作和文献管理中,参考文献的规范引用是确保学术诚信的重要环节,百度作为常用的学术资源检索平台,其参考文献分类字母体系主要遵循国家标准《信息与文献 参考文献著录规则》(GB/T 7714-2025),该标准对不同类型文献的标识符进行了统一规定,便于作者和读者快速识别文献来源类型,以下将详细解析百度参考文献分类字母的具体应用场景、分类逻辑及实例说明,帮助用户正确掌握文献引用方法。

参考文献分类字母的基本体系
GB/T 7714-2025标准将常见文献类型分为专著、期刊文章、专利、学位论文、标准等,每种类型对应一个字母标识,这些字母在百度学术等平台中用于文献分类,用户在导出参考文献时可自动匹配对应的标识符,核心分类字母及适用范围如下:
| 文献类型 | 分类字母 | 说明 |
|---|---|---|
| 专著 | M | 包括学术专著、教材、研究报告等,具有独立书号的完整出版物 |
| 期刊文章 | J | 发表在期刊上的学术论文,需注明期刊名称、年卷期、页码等信息 |
| 报纸文章 | N | 登载在报纸上的新闻报道、评论等,需注明报纸名称和出版日期 |
| 专利文献 | P | 包括发明专利、实用新型专利等,需注明专利号、申请日期等 |
| 学位论文 | D | 博士、硕士学位论文,需注明授予单位、年份及保存地点信息 |
| 会议论文 | C | 在学术会议上宣读或发表的论文,需注明会议名称、时间、地点等 |
| 标准文献 | S | 国家标准、行业标准、地方标准等,需注明标准编号、发布机构及年份 |
| 报告 | R | 科技报告、研究报告、调查报告等,通常由研究机构或政府部门发布 |
| 数据库 | DB | 电子数据库中的数据或文献,需注明数据库名称、访问路径及更新日期 |
| 计算机程序 | CP | 计算机软件、程序代码等,需注明程序名称、版本号及开发者信息 |
| 电子公告 | EB | 网络上的公告、新闻动态等,需注明发布日期、访问网址及检索日期 |
分类字母的具体应用规则
-
专著(M)的引用规范
专著的引用需包含作者、书名、出版地、出版社、出版年份及页码。
刘国钧, 陈绍业, 王凤翥. 图书馆目录[M]. 北京: 高等教育出版社, 1957: 15-18.
若引用专著中的析出文献(如章节),需在文献类型标识后加“//[专著作者] 书名”,
瞿秋白. 现代文艺革命论//[ ] 鲁迅. 鲁迅全集(第6卷)[M]. 北京: 人民文学出版社, 1981: 5-8. -
期刊文章(J)的引用要点
期刊文章需注明作者、文章名、期刊名、年卷期、页码。
何龄修. 读南明史[J]. 中国史研究, 1998(3): 167-173.
对于英文期刊,需遵循“作者. 文章名[J]. 期刊名, 出版年, 卷号(期号): 起止页码.”的格式,
SHIMAMURA A P, BAYEN U J. The cognitive neuroscience of human ageing[J]. Nat Rev Neurosci, 1998, 4(1): 37-48. -
电子文献(DB/EB/CP)的特殊处理
随着数字化发展,电子文献的引用日益普遍,百度学术对电子文献的分类要求明确标注载体类型和访问路径。
中国互联网络信息中心. 第52次中国互联网络发展状况统计报告[R/OL]. (2025-08-28)[2025-09-01]. http://www.cnnic.cn/n4/2025/0904/c116-10797.html.
注意:需在文献末尾注明引用日期和获取路径,确保文献可追溯。
(图片来源网络,侵删) -
专利(P)和标准(S)的格式要求
专利引用需包含专利权人、专利名、专利号、公告日期。
张凯, 王磊, 李强, 等. 一种智能垃圾分类装置: 中国, CN202510123456.7[P]. 2025-05-10.
标准引用则需注明标准代号、标准名称、发布机构及年份,
GB/T 7714-2025, 信息与文献 参考文献著录规则[S]. 北京: 中国标准出版社, 2025.
分类字母的常见错误及规避方法
-
文献类型混淆
例如将会议论文(C)误标为期刊文章(J),需根据文献实际来源选择标识符,百度学术在文献导出时会自动匹配类型,但用户需复核原始文献的发表载体。 -
电子文献标识缺失
网络资源未标注[DB/EB]或[CP],导致文献类型不明确,需根据载体性质选择:数据库用DB,公告用EB,程序用CP。 -
英文文献格式不规范
英文作者名应采用“姓全拼+名首字母缩写”(如Smith J),期刊名可使用标准缩写(如N Engl J Med),百度学术提供英文文献格式自动生成功能,建议优先使用。
(图片来源网络,侵删)
百度学术的应用优势
百度学术通过整合海量学术资源,支持用户按文献类型筛选,并一键导出符合GB/T 7714标准的参考文献,其特色功能包括:
- 智能分类:根据文献来源自动匹配M、J、P等分类字母;
- 格式校验:提示用户补充缺失信息(如页码、出版地);
- 多格式导出:支持Word、EndNote等格式,便于直接插入论文参考文献列表。
相关问答FAQs
Q1:百度学术导出的参考文献分类字母错误怎么办?
A1:首先检查文献在百度学术中的分类是否正确(如会议论文误标为期刊文章),可通过手动修改文献类型标识符调整,若导出格式与实际不符,需根据GB/T 7714标准手动修正,例如将“J”改为“C”,并补充会议名称、时间等信息,建议通过“导出参考文献”功能选择“自定义格式”,确保字段完整。
Q2:电子文献的分类字母如何选择?
A2:电子文献的分类字母取决于其原始类型和载体形式,若为期刊文章的电子版,仍用“J”,但需补充引用日期和获取路径(如“[J/OL]”);若为纯网络资源(如公告),则用“EB”;数据库中的数据用“DB”;计算机程序用“CP”。
王明亮. 关于中国学术期刊标准化数据库系统工程的进展[EB/OL]. (1998-08-16)[1998-10-04]. http://www.cajcd.cn/pub/wml.txt/980810-2.html.
通过理解分类字母的逻辑规则并借助百度学术的工具支持,用户可高效完成参考文献的规范引用,提升学术写作的严谨性和专业性。
