会议论文参考文献格式是学术写作中规范引用他人研究成果的重要依据,其严谨性直接影响论文的学术性和可信度,不同学科领域、出版机构或会议主办方可能对参考文献格式有特定要求,但总体上需遵循国家标准(如GB/T 7714-2025)、国际通用规范(如APA、MLA、Chicago等)或会议官方指南,以下从基本要素、常见格式规范、注意事项及示例等方面展开详细说明。

参考文献的基本构成要素
无论采用何种格式,会议论文参考文献通常需包含核心要素,以确保信息完整、可追溯,以中文文献为例,基本要素包括:
- 作者:个人作者需列出全部姓名(超过3人可省略部分,用“等”或“et al.”替代),团体作者需写全称;英文作者姓氏在前、名字缩写在后,姓全大写,名首字母大写(如ZHANG Wei)。
- 题名:论文完整标题,中文不加书名号,英文标题首字母实词大写。
- 会议信息:会议名称(需用全称或通用简称)、会议时间(年月日,可简化为年)、会议地点(城市名,国家名需标注)。
- 出版信息:会议论文集名称(或会议录名称)、卷号(如有)、期号(如有)、页码范围(起止页码,用“-”连接)。
- 获取路径:对于在线会议论文,需补充DOI(数字对象唯一标识符)、网址或数据库名称(如CNKI、IEEE Xplore)。
常见会议论文参考文献格式规范
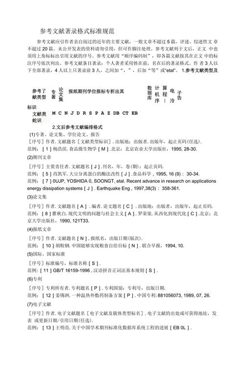
(一)中文会议论文(基于GB/T 7714-2025)
-
论文集析出文献
格式:作者. 题名[C]//论文集编者. 论文集名. 出版地: 出版者, 出版年: 页码.
示例:
李明, 王芳. 人工智能在医疗诊断中的应用研究[C]//张华, 刘伟. 2025年全国智能科技学术会议论文集. 北京: 清华大学出版社, 2025: 156-162. -
在线会议论文
格式:作者. 题名[C]//会议名称. 会议地点, 会议年份[获取日期]. 获取路径.
示例:
陈思. 基于深度学习的图像识别算法优化[C]//2025年国际计算机视觉研讨会. 线上会议, 2025[2025-03-15]. https://doi.org/xxxx.
(二)英文会议论文(基于APA第7版)
-
会议论文集析出文献
格式:Author(s). (Year). Paper title. In Editor(s) (Eds.), Conference title (pp. xx-xx). Publisher.
示例:
Zhang, L., & Wang, H. (2025). Machine learning for climate prediction. In Smith, J., & Johnson, K. (Eds.), Proceedings of the 2025 International Conference on Artificial Intelligence (pp. 45-52). IEEE Press.
(图片来源网络,侵删) -
在线会议论文(无DOI)
格式:Author(s). (Year). Paper title. Conference name, Conference location. URL
示例:
Brown, A., Davis, R., & Miller, S. (2025). Blockchain in supply chain management. Proceedings of the Global Business and Technology Conference, Paris, France. https://conferenceexample.com/paper123
(三)其他常见格式
-
MLA格式(第9版)
格式:Author(s). "Paper Title." Conference Name, Location, Date, Publisher, Page(s).
示例:Garcia, M., et al. "Sustainable Energy Solutions." International Environmental Science Conference, Berlin, Germany, 10 July 2025, Springer, 2025, pp. 78-85. -
Chicago格式(第17版)
格式:Author(s). "Paper Title." In Conference Name, edited by Editor(s), pp. xx-xx. Location: Publisher, Year.
示例:Lee, S., & Park, J. "Urbanization and Housing Policy." In Urban Development in the 21st Century, edited by Kim, T., pp. 112-125. Seoul: Korean Academic Press, 2025.
格式规范中的注意事项
- 作者署名:需与论文作者名单一致,避免遗漏或多写;英文作者姓名之间用逗号分隔,最后两位作者之间用“and”连接。
- 题名准确性:题名需与论文实际内容完全一致,英文题名介词、冠词等大小写需符合规范(如首字母及实词大写)。
- 会议信息完整性:会议名称需用官方全称,若为简称需在首次出现时标注;会议地点需具体到城市,国际会议需补充国家名。
- 页码规范:页码范围需准确,如“10-15”而非“10~15”;若论文为单页,可标注为“10”或“10.”。
- 获取路径:DOI需以“https://doi.org/”开头,网址需稳定(优先推荐DOI);若为数据库论文,需注明数据库名称(如“[DB/OL]. 中国知网”)。
- 标点符号:中英文参考文献标点符号需区分(如中文用全角“.”,英文用半角“.”),注意符号后的空格(英文格式需空一格)。
常见会议论文参考文献格式示例(对比表)
为直观展示不同格式差异,以下以同一篇论文为例,对比GB/T 7714、APA、MLA三种格式:
| 格式类型 | 参考文献示例 |
|---|---|
| GB/T 7714-2025 | 赵阳, 周颖. 新能源汽车动力电池回收技术探讨[C]//王建国, 李强. 2025年全国环境工程学术会议论文集. 上海: 同济大学出版社, 2025: 89-94. |
| APA第7版 | Zhao, Y., & Zhou, Y. (2025). Recycling technology of power batteries for new energy vehicles. In Wang, J., & Li, Q. (Eds.), Proceedings of the 2025 National Environmental Engineering Conference (pp. 89-94). Tongji University Press. |
| MLA第9版 | Zhao, Yang, and Ying Zhou. "Recycling Technology of Power Batteries for New Energy Vehicles." 2025 National Environmental Engineering Conference, Shanghai, 2025, Tongji University Press, pp. 89-94. |
相关问答FAQs
Q1: 会议论文参考文献中,会议名称和论文集名称有何区别?如何区分?
A1: 会议名称是指举办学术会议的机构或组织对会议的正式命名(如“2025年全国智能科技学术会议”),而论文集名称是指收录会议论文的出版物名称(如《2025年全国智能科技学术会议论文集》),在引用时,会议名称需作为独立信息标注(通常在出版信息前),而论文集名称需按“普通图书”格式处理(需标注出版地、出版者等),GB/T 7714格式中,会议名称通过“//”后的会议信息体现,论文集名称则作为“论文集名”出现。
Q2: 如果会议论文仅在线发布,没有正式出版论文集,参考文献应如何著录?
A2: 对于仅在线发布的会议论文,需优先标注DOI(若有),若无DOI则提供稳定网址或数据库名称,格式上,需明确标注“在线会议”或“会议论文集在线版”,并补充获取日期(以方括号标注),GB/T 7714格式可写为:作者. 题名[C]//会议名称. 会议地点, 会议年份[获取日期]. 获取路径.;APA格式需在末尾注明“Retrieved from URL”,需确保网址为直接链接至论文的页面,而非会议主页,以便读者溯源。
