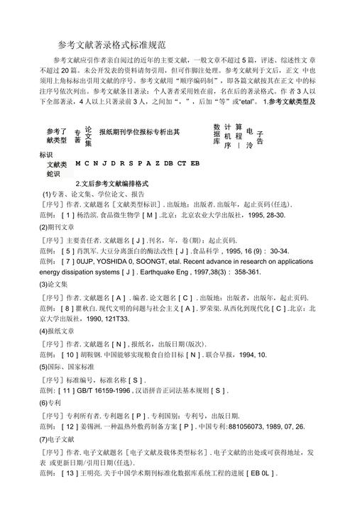
参考文献网站的引用格式是学术写作中规范信息来源、保障学术诚信的重要环节,不同学科领域和出版机构对格式要求略有差异,但核心要素基本一致,以下从通用要素、主流格式规范、注意事项及示例等方面展开详细说明。

参考文献网站引用的通用要素
无论采用何种引用格式,网站文献的引用通常需包含以下核心信息,以确保读者可准确检索原文:
- 作者:个人作者需写全名(姓在前,名在后),多位作者用逗号分隔,最后两位以“and”或“&”连接;若作者为机构,需写机构全称。
- 发布日期:优先选用“年-月-日”格式(如2025-10-15),若只有年份则写“年份”(如2025);若无明确日期,可标注“n.d.”(no date,无日期)。 文章或网页标题需用句子大小写(仅首字母及专有名词大写),加引号;网页整体标题(如网站名称)用斜体,标题大小写格式依格式要求(如APA格式下首字母及主要单词大写)。
- 来源信息:网站名称(斜体)、URL(统一资源定位符,需确保链接有效,避免使用DOI链接代替普通URL)。
- 引用日期:因网页内容可能更新,需注明检索该网页的日期(格式为“Retrieved 月 日, 年,from URL”),APA、MLA等格式均要求补充此项。
主流引用格式规范示例
不同学术场景对引用格式有明确要求,以下列举国际通用的APA第7版、MLA第9版和Chicago第17版格式示例,并对比其差异。
(一)APA第7版格式(常用于社会科学、教育等领域)
个人作者示例:
Smith, J. (2025, September 12). The impact of digital learning on higher education. Retrieved October 20, 2025, from https://www.example.com/digital-learning-impact
机构作者示例:
American Psychological Association. (n.d.). APA Style guidelines. Retrieved October 20, 2025, from https://apastyle.apa.org/style-guidelines

无作者示例:
Digital literacy in the modern era. (2025, August 5). Retrieved October 20, 2025, from https://www.example.com/digital-literacy
核心要点:
- 作者姓在前,名首字母在后; 用斜体,文章标题用普通字体加引号;
- 发布日期后直接接标题,无需“发布于”等介词;
- URL需为完整链接,可省略“https://”。
(二)MLA第9版格式(常用于人文学科,如文学、艺术)
个人作者示例:
Smith, Jane. “The Impact of Digital Learning on Higher Education.” Example Journal, 12 Sept. 2025, www.example.com/digital-learning-impact. Accessed 20 Oct. 2025.
机构作者示例:
American Psychological Association. APA Style Guidelines. APA, n.d., www.apastyle.apa.org/style-guidelines. Accessed 20 Oct. 2025.

无作者示例:
“Digital Literacy in the Modern Era.” Example News Site, 5 Aug. 2025, www.example.com/digital-literacy. Accessed 20 Oct. 2025.
核心要点: 用引号,网站名称用斜体;
- 发布日期格式为“日 月 年”(如12 Sept. 2025);
- 引用日期标注为“Accessed 日 月 年”(“Accessed”为固定表述);
- URL可省略“https://”,但需保留路径及域名。
(三)Chicago第17版格式(常用于历史、艺术等领域,分为注释- bibliography格式和作者-日期格式)
注释- bibliography格式(脚注+参考文献表):
脚注示例:
- Jane Smith, “The Impact of Digital Learning on Higher Education,” Example Journal, September 12, 2025, https://www.example.com/digital-learning-impact.
参考文献表示例:
Smith, Jane. “The Impact of Digital Learning on Higher Education.” Example Journal. Last modified September 12, 2025. https://www.example.com/digital-learning-impact.
作者-日期格式(类似APA,但细节不同):
Smith, Jane. 2025. “The Impact of Digital Learning on Higher Education.” Example Journal. https://www.example.com/digital-learning-impact.
核心要点:
- 注释- bibliography格式中,脚注需标注页码(若有),参考文献表标题用“References”;
- 作者-日期格式需在正文中用括号标注(作者姓, 年),参考文献表格式与APA接近,但发布日期前需加“Last modified”(若网页有更新)。
引用格式的对比与选择
为直观展示差异,以下表格总结三种主流格式的核心区别:
| 要素 | APA第7版 | MLA第9版 | Chicago第17版(作者-日期) |
|---|---|---|---|
| 作者格式 | 姓, 首字母. (Smith, J.) | 姓, 名. (Smith, Jane) | 姓, 名. (Smith, Jane) |
| 发布日期 | (年, 月 日). (2025, September 12) | 日 月 年. (12 Sept. 2025) | 年. (2025) |
| 引用日期标注 | Retrieved 月 日, 年, from URL | Accessed 日 月 年. | 无需单独标注(URL后直接附链接) |
| URL处理 | 可省略“https://” | 可省略“https://” | 需完整URL或保留域名 |
注意事项
- 优先权威来源:优先引用学术机构、政府官网、知名媒体等发布的权威内容,避免使用博客、论坛等非正式来源(除非学科允许)。
- 动态网页处理:若网页为“动态更新”(如新闻、博客),需标注发布日期;若为“静态网页”(如机构简介),无日期则用“n.d.”。
- DOI与URL的选择:若文献有DOI(数字对象标识符),优先用DOI(格式为“https://doi.org/xxxxx”),而非普通URL。
- 格式一致性:同一文档中需统一引用格式,避免混用不同标准(如正文用APA,参考文献表用MLA)。
相关问答FAQs
Q1: 如果网页没有明确的发布日期,应该如何引用?
A: 若网页无具体发布日期,APA和MLA格式均可用“n.d.”(no date)替代日期,例如APA格式:“Smith, J. (n.d.). Title of the web page. Retrieved October 20, 2025, from URL”,MLA格式则需在日期位置标注“n.d.”,如“Smith, Jane. ‘Title of the Article.’ Website Name, n.d., URL. Accessed 20 Oct. 2025.” Chicago格式同理,需在日期后标注“no date”。
Q2: 网站引用中,什么时候需要标注引用日期(如Retrieved/Accessed日期)?
A: 当网页内容可能随时间更新或修改时(如新闻、博客、行业报告等),必须标注引用日期,说明检索该网页的具体时间,若网页为静态内容(如机构章程、经典文献)且明确标注“archived”(存档),则可省略引用日期,例如APA格式中,存档网页可引用为“Smith, J. (2025). Title. Archived from the original on October 20, 2025, from URL”,无需“Retrieved”标注。
