在学术写作中,参考文献的规范引用是保证论文学术性和严谨性的重要环节,尤其对于发表在论文增刊上的内容而言,由于增刊可能具有特定的出版周期或主题定位,其参考文献格式的要求往往更为严格,本文将围绕论文增刊参考文献格式的核心要素、常见规范、注意事项及实践应用展开详细说明,帮助作者准确把握增刊参考文献的写作要点。

论文增刊参考文献格式的核心要素
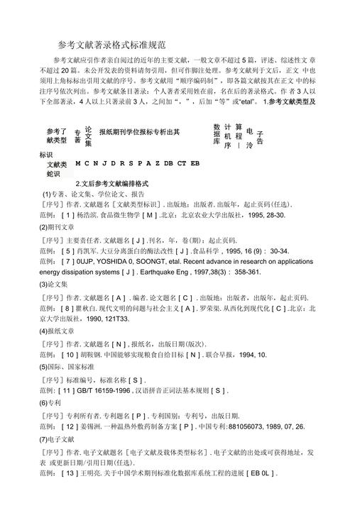
论文增刊作为学术期刊的补充出版形式,其参考文献格式需遵循国家标准化指导文件(如GB/T 7714-2025《信息与文献 参考文献著录规则》)及目标期刊的具体要求,核心要素包括文献类型标识、责任者、题名、出版项、获取路径等,期刊类文献需标注文献类型标识“[J]”,专著需标注“[M]”,学位论文需标注“[D]”,增刊文献本身若属于期刊增刊,则需在文献题名后注明“增刊”字样,并标注增刊的卷号(如有)、期号和页码,责任者部分需包括主要作者(不超过3位时全部列出,超过3位时列前3位并加“等”),作者姓名之间用逗号分隔,最后两位作者之间用“和”或“&”连接,题名需使用全称,不省略副标题,英文题名首字母大写(实词首字母大写,虚词小写),出版项需明确出版社、出版年份、页码等信息,对于电子资源,还需补充引用日期和获取路径(如DOI号或URL链接)。
常见文献类型的格式规范
(一)期刊文献
期刊文献是最常见的参考文献类型,增刊引用时需特别注意增刊的标注方式,基本格式为:[序号] 作者. 题名[J]. 期刊名, 出版年, 卷号(期号): 起止页码. 若为增刊,则需在期号后标注“增刊”,[1] 张三, 李四, 王五. 增刊文献的引用规范研究[J]. 中国科技期刊研究, 2025, 34(增刊1): 50-55. 英文期刊格式需将作者姓名拼音首字母大写(姓氏全大写,名字首字母大写),期刊名斜体,[2] SMITH J, LEE A, ZHANG W. Research on Reference Format in Supplements[J]. Journal of Academic Publishing, 2025, 45(S1): 120-125.
(二)专著与专著中的析出文献
专著文献的格式为:[序号] 作者. 书名[M]. 版本项(第1版不标注). 出版地: 出版社, 出版年: 引文页码. [3] 李华. 学术写作指南[M]. 2版. 北京: 高等教育出版社, 2025: 156-160. 若引用专著中的析出文献,格式为:[序号] 析出作者. 析出题名[M]//专著主要作者. 专著书名. 出版地: 出版社, 出版年: 析出页码. [4] 王明. 参考文献著录规则详解[M]//张华. 编辑出版实务. 上海: 上海人民出版社, 2025: 89-95.
(三)学位论文与会议文献
学位论文格式为:[序号] 作者. 题名[D]. 保存地点: 保存单位, 年份. [5] 陈晨. 增刊对学术评价的影响研究[D]. 北京: 北京大学图书馆, 2025. 会议文献格式为:[序号] 作者. 题名[C]//会议名称. 会议地点, 会议年份: 起止页码. [6] 刘洋. 学术期刊增刊质量控制策略[C]//中国编辑学会学术年会. 西安, 2025: 200-205.

(四)电子资源
电子资源需标注引用日期和获取路径,格式为:[序号] 作者. 题名[文献类型标识/文献载体标识]. (更新或修改日期)[引用日期]. 获取路径. [7] 中国科学技术期刊编辑学会. 期刊出版规范[EB/OL]. (2025-09-15)[2025-10-01]. http://www.cste.org.cn/standard/2025/0915/123.html. 文献载体标识如联机网络[OL]、光盘[CD]、磁盘[DK]等。
增刊参考文献的特殊注意事项
- 增刊标识的规范性:部分期刊将增刊标注为“S”或“Suppl”,需根据目标期刊要求统一格式,避免混用“增刊”“S”“增刊1”等不同表述。
- 页码的准确性:增刊页码通常与正刊连续或单独编码,需核对实际页码,避免引用“起始页-终止页”时出现错误。
- 英文增刊的格式:英文期刊增刊常用“Suppl”或“Supplement”标注,Journal of Biology, 2025, 15(Suppl 2): 30-35”,需注意斜体和大小写的规范。
- 避免引用非正规增刊:部分增刊可能因出版周期短、审稿宽松而影响学术质量,作者应优先选择核心期刊或正规出版机构的增刊,并在参考文献中注明增刊的出版信息以供核查。
参考文献格式的实践应用示例
以下通过表格对比不同文献类型在增刊中的正确格式与常见错误:
| 文献类型 | 正确格式示例 | 常见错误示例 |
|---|---|---|
| 期刊增刊 | [1] 赵敏, 钱强. 增刊学术价值探讨[J]. 图书情报工作, 2025, 66(增刊3): 45-50. | [1] 赵敏, 钱强. 增刊学术价值探讨[J]. 图书情报工作, 2025, 66(3): 45-50. (漏标“增刊”) |
| 专著析出文献 | [2] 吴刚. 数字时代的出版变革[M]//周斌. 编辑学概论. 北京: 商务印书馆, 2025: 112-118. | [2] 吴刚. 数字时代的出版变革[M]//周斌. 编辑学概论. 北京: 商务印书馆, 2025: 112-118. (析出作者漏写) |
| 电子资源 | [3] 国家新闻出版署. 期刊增刊管理规定[EB/OL]. (2025-07-01)[2025-10-01]. http://www.nppa.gov.cn/ | [3] 国家新闻出版署. 期刊增刊管理规定[EB/OL]. (2025-07-01). http://www.nppa.gov.cn/ (缺引用日期) |
论文增刊参考文献格式的规范不仅体现了作者的学术素养,也是确保论文被检索和引用的基础,作者在撰写时需严格遵循国家标准和期刊要求,注意增刊标识的特殊性,核对文献信息的准确性,并通过工具(如EndNote、NoteExpress)辅助格式排版,避免因细节错误影响论文的学术质量。
相关问答FAQs
Q1: 增刊参考文献是否需要标注“增刊”字样?
A1: 是的,增刊参考文献必须在题名或出版项中明确标注“增刊”字样(如“2025, 34(增刊1)”),以便读者和评审机构区分正刊与增刊内容,避免因增刊的学术认可度差异引发误解。

Q2: 英文期刊增刊的“Suppl”和“Supplement”如何选择?
A2: 需根据目标期刊的惯用格式选择,部分期刊要求使用“Suppl”(如“2025, 15(Suppl 2)”),部分则要求全称“Supplement”,建议查阅期刊的《作者指南》或参考该刊已发表的增刊文献格式,确保统一性。
