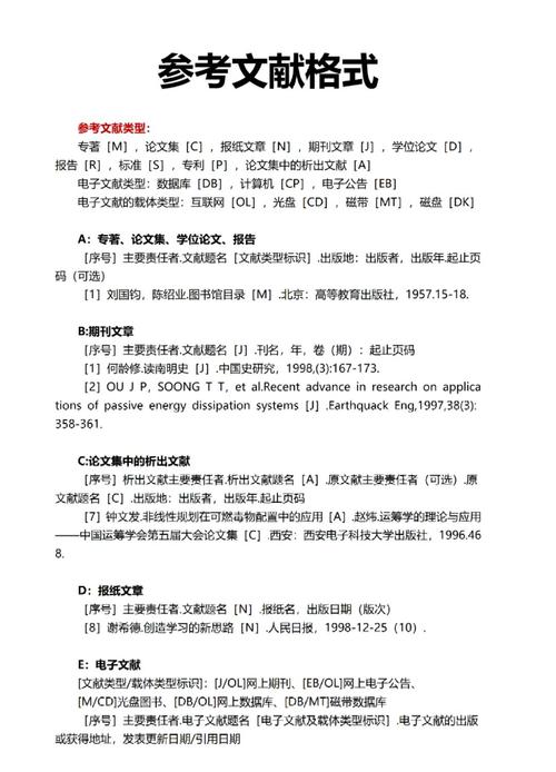
在学术研究和写作中,参考文献的规范著录是保证学术成果严谨性、可追溯性的重要环节,尤其对于“论述选编”类文献——即由编者选取多位作者的相关论述汇编而成的作品,其参考文献格式的特殊性更需要明确把握,论述选编通常包含编者的整体策划、选文标准以及可能添加的导读或评论,因此在引用时需同时体现原始作者、选编者及出版信息,确保信息链条完整,以下将从基本要素、常见类型格式规范、注意事项及示例等方面,详细论述论述选编的参考文献格式。

论述选编参考文献的基本要素
论述选编的参考文献著录需包含核心要素,以区分普通专著、期刊文章等文献类型,根据国家标准《信息与文献 参考文献著录规则》(GB/T 7714—2025),论述选编的参考文献通常需明确以下信息:
- 责任者:包括原始论述的作者(若引用具体选文)和选编者(即编者),若引用选编中的整篇文章,需同时列出原始作者与选编者;若引用选编者的整体性内容(如前言、导读),则仅列选编者。
- 题名:需区分“选编题名”与“原始选文题名”,若引用具体选文,题名部分应包含“选编题名”及“原始选文题名”,并用“//”连接,《中国现代文学选编//鲁迅小说选》。
- 出版信息:包括出版地、出版社、出版年份,对于多卷本或分册的论述选编,需注明卷(册)号。
- 页码:若引用选编中的具体选文,需注明原始选文的起止页码;若引用选编者的整体内容,则注明在选编中的起止页码。
论述选编参考文献的常见类型及格式规范
根据论述选编的载体形式(如纸质图书、电子资源等)及引用内容(具体选文或编者整体内容),其格式存在差异,以下分类型说明:
(一)纸质论述选编的引用格式
-
引用选编中的具体选文
当引用选集中某位作者的单篇论述时,需同时体现原始作者与选编者信息,格式为:
原始作者. 原始选文题名[M]//选编者. 选编题名. 出版地: 出版社, 出版年份: 原始选文起止页码.
示例:
鲁迅. 狂人日记[M]//钱理群, 主编. 中国现代文学三十年(选编本). 北京: 北京大学出版社, 2008: 45-50.
说明:此处“鲁迅”为原始选文作者,“钱理群”为选编者,“中国现代文学三十年(选编本)”为选编题名,引用内容为《狂人日记》在选编本中的第45-50页。 -
引用选编者的整体性内容
若引用选编者的前言、导读、编后记等整体性内容,格式为:
选编者. 整体内容题名[M]//选编题名. 出版地: 出版社, 出版年份: 该内容在选编中的起止页码.
示例:
李泽厚. 中国古代思想史论(导读)[M]//张岱年, 主编. 中国哲学史史料学选编. 南京: 江苏教育出版社, 2006: 1-10.
说明:此处“李泽厚”为导读作者,“中国古代思想史论(导读)”为整体内容题名,引用内容为导读部分在选编中的第1-10页。
(图片来源网络,侵删) -
多卷本论述选编的引用
若选编为多卷本,需注明卷(册)号及总卷数,格式为:
原始作者. 原始选文题名[M]//选编者. 选编题名(卷号). 出版地: 出版社, 出版年份: 原始选文起止页码.
示例:
梁启超. 变法通议[M]//舒新城, 主编. 中国近代教育史料(第三卷). 北京: 人民教育出版社, 1961: 112-120.
(二)电子论述选编的引用格式
随着数字化出版的发展,论述选编也常以电子资源形式存在(如数据库收录的选编 eBook、在线专题汇编等),其格式需在纸质基础上补充获取路径和引用日期。
-
引用数据库中的电子论述选编
格式为:
原始作者. 原始选文题名[M/OL]//选编者. 选编题名. 出版地: 出版社, 出版年份: 原始选文起止页码[引用日期]. 获取和访问路径.
示例:
胡适. 文学改良刍议[M/OL]//陈平原, 钱理群, 主编. 二十世纪中国小说理论资料(第一卷). 北京: 北京大学出版社, 1997: 25-30[2025-10-01]. http://www.cnki.net/kcms/detail/11.2756.G.19970101.1125.002.html. -
引用网络公开的论述选编
对于无明确出版信息、发布于网络平台的论述选编(如学术机构官网发布的专题汇编),格式为:
原始作者. 原始选文题名[M/OL]//选编者. 选编题名[引用日期]. 获取和访问路径.
示例:
王国维. 人间词话[M/OL]//叶嘉莹, 主编. 王国维文学美学论著集. 2025-05-10[2025-10-01]. http://www.nlc.gov.cn/special/wangguowei/.
(图片来源网络,侵删)
论述选编参考文献的注意事项
-
责任者的区分与标注
- 若选编中未明确原始选文作者,仅注明“佚名”或选编者整理,则责任者仅列选编者,格式为:“选编者. 选编题名[M]. 出版地: 出版社, 出版年份: 页码.”
- 若选编者为多人,需全部列出,用“,”分隔;超过三人时,可列前三人后加“等”,“陈独秀, 李大钊, 胡适, 等. 新青年选编[M]. 北京: 生活·读书·新知三联书店, 1987.”
-
题名的准确性
- 选编题名通常包含“选编”“精选集”“文选”等标识,若原书题名未体现,需在著录时补充说明,《论语译注》(选编本)或直接著录为《论语选编》。
- 原始选文题名需与选编中一致,若选编对原始标题有修改,需以选编中的标题为准,并在注释中说明原始标题。
-
页码的对应关系
- 引用具体选文时,页码应为原始选文在选编中的实际页码,而非选编的总页码,若选编为合订本,需注明选文所在分册的页码。
- 对于电子资源,若页码固定(如 PDF 版本),需注明具体页码;若为流式文本(如 HTML 版本),可注明章节编号或段落编号。
-
版本信息的标注
若选编有修订版、增订版等,需在出版年份后注明版本,“钱穆. 国学概论(选编本)[M]. 2版. 北京: 生活·读书·新知三联书店, 2005.”
论述选编参考文献格式示例汇总
为便于理解,以下通过表格形式总结常见论述选编类型的参考文献格式:
| 引用类型 | 格式示例 |
|---|---|
| 引用选编中的具体选文 | 鲁迅. 狂人日记[M]//钱理群, 主编. 中国现代文学三十年(选编本). 北京: 北京大学出版社, 2008: 45-50. |
| 引用选编者的整体内容 | 李泽厚. 中国古代思想史论(导读)[M]//张岱年, 主编. 中国哲学史史料学选编. 南京: 江苏教育出版社, 2006: 1-10. |
| 多卷本论述选编 | 梁启超. 变法通议[M]//舒新城, 主编. 中国近代教育史料(第三卷). 北京: 人民教育出版社, 1961: 112-120. |
| 数据库中的电子论述选编 | 胡适. 文学改良刍议[M/OL]//陈平原, 钱理群, 主编. 二十世纪中国小说理论资料(第一卷). 北京: 北京大学出版社, 1997: 25-30[2025-10-01]. http://www.cnki.net/kcms/detail/11.2756.G.19970101.1125.002.html. |
| 网络公开的论述选编 | 王国维. 人间词话[M/OL]//叶嘉莹, 主编. 王国维文学美学论著集. 2025-05-10[2025-10-01]. http://www.nlc.gov.cn/special/wangguowei/. |
相关问答FAQs
Q1:引用论述选编时,若原始选文作者与选编者为同一人,格式如何处理?
A:若原始选文作者与选编者为同一人,需在责任者中同时体现作者和编者身份,格式为:“作者(编者). 原始选文题名[M]//作者(编者). 选编题名. 出版地: 出版社, 出版年份: 页码.” 鲁迅. 狂人日记[M]//鲁迅编. 中国小说史略选编. 北京: 鲁迅博物馆出版社, 2025: 30-35.
Q2:论述选编中引用了其他文献的内容(如选编中某篇文章引用了某篇论文),如何处理二次引用的问题?
A:若引用论述选编中的内容,而该内容本身是选编者对其他文献的引用(即二次引用),建议优先查找原始文献并直接引用原始文献;若无法获取原始文献,需在参考文献中标注论述选编,并在正文注释中说明“转引自”,格式为:“原始作者. 文献题名[M]//选编者. 选编题名. 出版地: 出版社, 出版年份: 页码(转引自选编者,年份).” 马克思. 资本论[M]//马克思, 恩格斯, 选编. 马克思恩格斯文集(第一卷). 北京: 人民出版社, 2009: 50(转引自马克思,1867).
