在学术研究和论文写作中,查阅参考文献是确保研究严谨性、创新性和科学性的关键环节,但许多研究者常面临查阅困难的问题,主要表现为文献获取渠道有限、文献筛选效率低下、文献质量难以把控、跨语言文献阅读障碍以及参考文献管理混乱等,针对这些痛点,需结合具体场景采取系统性解决方案,以下是详细应对策略:

明确文献需求,精准定位检索方向
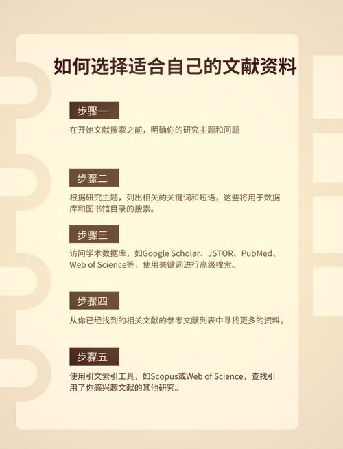
查阅文献前需先梳理研究主题的核心关键词、所属学科领域、时间范围及文献类型(如期刊论文、会议论文、专著、专利等),若研究“人工智能在医疗诊断中的应用”,可拆解为“人工智能(AI)”“医疗诊断”“深度学习”“医学影像”等关键词组合,并限定近5年的核心期刊文献,避免关键词过于宽泛或模糊,例如仅搜索“AI应用”会导致结果冗余,可结合布尔逻辑运算符(AND、OR、NOT)缩小范围,如“AI AND 医疗诊断 AND NOT 机器人”。
拓展文献获取渠道,突破资源壁垒
利用学术数据库与平台
- 综合性数据库:如Web of Science、Scopus、PubMed(生物医学)、IEEE Xplore(工程技术)等,覆盖多学科高质量文献,支持引文跟踪和趋势分析。
- 开放获取资源:可通过Google Scholar、DOAJ(开放获取期刊目录)、arXiv(预印本)等免费获取文献,尤其适合预算有限或机构订阅不足的研究者。
- 机构权限与馆际互借:充分利用高校或研究机构的图书馆数据库权限,若本地数据库缺失,可通过馆际互借或文献传递服务(如CALIS、CASHL)获取。
挖掘灰色文献
政府报告、行业白皮书、会议论文集等灰色文献常包含前沿数据但未被数据库收录,可通过行业协会官网(如中国知网会议论文库)、学术会议官网(如ACM Digital Library)或专业智库网站(如麦肯锡、波士顿咨询)检索。
社交网络与学术社区
利用ResearchGate、Academia.edu等平台直接联系作者索取文献,或通过学术微信群、知乎专栏等社群求助,许多研究者愿意分享个人收藏的PDF文件。
优化文献筛选策略,提升效率
面对海量检索结果,需通过分层筛选快速定位核心文献:

- 与摘要:排除与主题无关或重复性研究,重点关注文献综述、高被引论文及方法论创新的论文。
- 精读引言与结论:快速判断文献的研究目标、方法及结论是否与自身研究契合,避免全文阅读耗时。
- 利用文献管理工具筛选:通过EndNote、Zotero等工具标记文献重要性(如星级分类),并添加标签(如“核心文献”“方法参考”),便于后续整理。
把控文献质量,确保学术严谨性
评估期刊与出版社权威性
- 优先选择SCI/SSCI、EI收录期刊或中科院分区1-2区的期刊,可通过期刊官网的“Aims & Scope”了解其研究领域和审稿标准。
- 警惕掠夺性期刊(Predatory Journals),可通过Think. Check. Submit.等工具验证期刊合法性。
批判性阅读文献内容
关注文献的研究方法是否科学、样本量是否充足、数据是否可靠、结论是否有充分论证支持,若某临床研究未提及随机双盲试验或样本量小于30,需谨慎参考其结论。
追踪文献的引用网络
通过Google Scholar的“被引”功能,查看后续研究对该文献的评价,若多篇高影响力论文引用并认可其结论,则文献可信度较高;反之若被质疑或反驳,需结合其他文献综合判断。
克服跨语言文献障碍
对于非英语文献(如中文、日文文献),可采用以下方法:
- 机器翻译辅助:使用DeepL、Google Translate等专业工具翻译全文,但需注意专业术语的准确性,关键部分建议结合人工校对。
- 优先阅读摘要与图表:文献的摘要、图表及公式通常具有普适性,即使语言不通也可通过数据可视化内容快速理解研究核心。
- 利用双语数据库:如CNKI(中国知网)支持中英文双语检索,SpringerLink等平台提供多语言文献分类,便于跨语言文献整合。
规范文献管理,避免引用混乱
文献管理工具是解决引用混乱的高效手段:

- Zotero:免费开源,支持浏览器插件一键抓取文献信息,自动生成引文格式(如GB/T 7714、APA),并与Word/LaTeX无缝集成。
- EndNote:功能强大,适合大规模文献管理,可通过“分组”功能按研究主题分类文献,并同步云端备份。
- Mendeley:侧重社交功能,可组建文献共享小组,适合团队协作研究。
通过以上策略,研究者可系统性地解决查阅参考文献中的各类困难,从精准检索、高效筛选到质量把控与管理规范,全面提升文献利用效率,为学术研究奠定坚实基础。
相关问答FAQs
Q1: 如何判断一篇文献是否值得精读?
A1: 可从三方面判断:① 相关性、摘要和关键词确认文献与研究主题的直接关联度;② 权威性:查看期刊影响因子、作者团队背景(如是否为领域专家)及发表机构;③ 价值性:关注文献的创新点(如新方法、新发现)或对研究问题的针对性解答,若文献被后续高被引论文频繁引用,或被列为“必读文献”,则需优先精读。
Q2: 遇到付费墙无法下载文献时,有哪些合法替代方案?
A2: 合法获取途径包括:① 机构权限:通过所在高校或图书馆的数据库入口访问,或使用VPN激活校外权限;② 开放获取版本:在Google Scholar或Unpay等平台搜索作者上传的预印本或开放获取版本;③ 作者求助:通过ResearchGate或邮件联系作者,多数研究者愿意分享个人副本;④ 文献传递:通过图书馆的馆际互借服务(如国内CALIS、国外Subito)申请付费文献,通常费用较低且合法合规,避免使用盗版链接,以尊重知识产权。
