儿童文学作为儿童成长过程中重要的精神食粮,对儿童的认知发展、情感培养、价值观塑造具有不可替代的作用,近年来,随着教育理念的更新和阅读推广的深入,儿童文学阅读研究逐渐成为学术界和教育界关注的热点,本文将从儿童文学阅读的价值、现状分析、影响因素及优化策略等方面展开探讨,以期为儿童文学阅读实践提供理论参考。

儿童文学阅读对儿童发展的价值是多维度的,从认知发展角度看,童话、寓言、科普故事等体裁的作品能够激发儿童的想象力,丰富其词汇量,提升语言表达能力。《安徒生童话》中富有诗意的语言和奇幻的情节,不仅能让儿童感受文学之美,还能培养其逻辑思维和抽象思维能力,从情感教育层面看,儿童文学作品中的人物形象和故事情节往往蕴含着丰富的情感体验,儿童通过共情角色的喜怒哀乐,学会理解他人、表达情感,形成健康的心理状态,如《小王子》中对友谊、责任的探讨,能够引导儿童思考生命的意义,儿童文学还承载着文化传承的功能,传统神话、民间故事等作品能够让儿童了解本民族的文化基因,增强文化认同感。
当前儿童文学阅读实践中存在一些不容忽视的问题,通过对部分小学和家庭的调研发现,儿童文学阅读现状呈现出以下特点:阅读功利化倾向明显,部分家长和教师更倾向于选择“教辅类”儿童读物,忽视文学作品本身的审美价值;阅读内容同质化严重,经典作品与流行读物占比失衡,部分儿童沉迷于快餐式漫画,缺乏深度阅读体验;阅读指导方式单一,许多家庭和学校将阅读任务简单化为“读书打卡”,缺乏对儿童阅读兴趣和方法的引导,数字媒体的冲击也使得传统阅读受到挑战,儿童更倾向于通过短视频、游戏等碎片化方式获取信息,专注阅读的能力有所下降。
影响儿童文学阅读的因素可分为个体、家庭、学校和社会四个层面,个体因素主要包括儿童的年龄、兴趣和认知水平,不同年龄段的儿童对文学作品的接受能力存在差异,如低龄儿童偏好图画书,而高年级学生则开始尝试长篇小说,家庭因素中,父母的阅读习惯和家庭阅读氛围至关重要,研究表明,父母经常阅读的儿童,其阅读频率和阅读量显著高于其他儿童,学校因素方面,课程设置、教师推荐和阅读活动直接影响儿童的阅读选择,目前许多学校的阅读课程仍以应试为导向,缺乏系统的儿童文学阅读指导,社会因素则包括出版市场的导向、阅读推广活动的普及程度等,部分出版社为追求经济效益,过度娱乐化、低俗化的儿童读物充斥市场,不利于儿童阅读品味的培养。
针对上述问题,可以从以下方面优化儿童文学阅读实践,应构建多元化的阅读推广体系,家庭、学校和社会需形成合力,家庭中,父母应通过亲子共读等方式营造阅读氛围,学校可开设专门的儿童文学阅读课程,组织读书会、戏剧表演等活动,社会层面则需加强公共图书馆、儿童阅读空间的建设,举办儿童文学节、作家见面会等活动,应精选阅读内容,平衡经典与流行的关系,教育者和家长可根据儿童年龄特点,推荐兼具文学性与趣味性的作品,如低年级段推荐《猜猜我有多爱你》《爷爷一定有办法》,中高年级段推荐《夏洛的网》《草房子》等经典作品,还需创新阅读指导方法,采用“问题导向”“情境创设”等策略,引导儿童主动思考,而非被动接受信息,在阅读《汤姆·索亚历险记》时,可设计“如果你是汤姆,会怎样选择”的讨论话题,激发儿童的批判性思维。

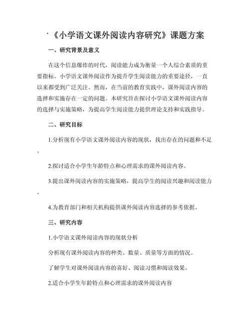
为更直观展示不同年龄段儿童文学阅读的推荐书目及教育目标,以下表格列举了部分典型案例:
| 年龄段 | 推荐书目 | 教育目标 |
|---|---|---|
| 3-6岁 | 《好饿的毛毛虫》《猜猜我有多爱你》 | 培养语言感知能力,建立安全感与情感认知 |
| 7-9岁 | 《了不起的狐狸爸爸》《长袜子皮皮》 | 激发想象力,培养独立思考能力和勇气 |
| 10-12岁 | 《城南旧事》《哈利·波特》系列 | 理解社会与人性,形成初步的价值观判断 |
在数字化时代,儿童文学阅读也面临着新的机遇与挑战,电子书、有声读物等新型阅读媒介为儿童提供了更多便捷的阅读方式;碎片化阅读可能导致儿童深度思考能力的弱化,需引导儿童合理利用数字资源,将传统阅读与数字阅读相结合,例如在阅读纸质书的同时,通过动画、互动游戏等形式辅助理解,提升阅读的趣味性和有效性。
儿童文学阅读研究是一项系统工程,需要教育者、家长和社会各界共同努力,通过科学的阅读引导、丰富的阅读资源和良好的阅读环境,让儿童在文学的世界中感受美、思考人生,为其全面发展奠定坚实基础。
FAQs

-
问:如何培养儿童对儿童文学的兴趣?
答:培养儿童兴趣需从“选对书”和“用对方法”两方面入手,根据儿童年龄和兴趣选择贴近其生活的作品,如喜欢动物的儿童可推荐《西顿动物故事集》;通过亲子共读、角色扮演、故事续写等方式增强互动性,让阅读过程充满乐趣,鼓励儿童自主选择读物,避免强迫阅读,以保护其阅读积极性。 -
问:儿童文学阅读是否需要强调教育意义?
答:儿童文学阅读应兼顾文学性与教育性,但需避免过度强调教育意义而忽视审美体验,优秀的儿童文学作品往往通过潜移默化的方式传递价值观,如《窗边的小豆豆》通过巴学园的故事自然展现了对儿童天性的尊重,家长和教师在引导阅读时,应注重让儿童感受故事的魅力,而非生硬地说教,让教育意义在阅读过程中自然渗透。
