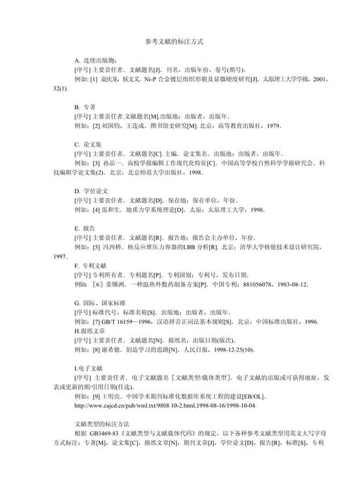
在学术写作和新闻研究中,参考文献的标注是确保信息可追溯、尊重原创性并提升内容可信度的关键环节,新闻类文献因其时效性强、来源多样(如报纸、新闻网站、电视报道、社交媒体等),标注方式需兼顾规范性与灵活性,以下从标注原则、常见类型及格式要求、实际应用场景等方面展开说明。

参考文献标注的核心原则
无论采用何种标注体系,新闻文献的标注需遵循三个核心原则:准确性(确保作者、日期、标题、来源等信息无误)、一致性(全文统一标注风格)、可追溯性(读者能通过标注信息找到原始文献),对于网络新闻,需标注具体URL访问日期(因网页内容可能更新或删除);对于纸质报纸,需注明版次和出版日期,以便读者核对原文。
常见标注类型及格式规范
不同学科或出版机构对新闻文献的标注要求略有差异,以下列举国际通用的APA格式(第7版)、MLA格式(第9版)以及国内常用的GB/T 7714-2025标准,供参考。
APA格式(美国心理学会,适用于社会科学、教育学等领域)
-
报纸文章(纸质)
格式:作者. (年, 月 日). 文章标题. 报纸名称, 版次.
示例:张伟. (2025, 10 15). 数字经济对就业结构的影响研究. 经济日报, A3版. -
网络新闻
格式:作者. (年, 月 日). 文章标题. 报纸/网站名称. URL
注意:需注明“Retrieved from”及访问日期(仅当网页内容可能变动时,如新闻动态、博客等)。
示例:李静. (2025, 10 20). 全球气候峰会达成新共识. 新华网. https://www.xinhuanet.com/2025-10/20/c_1129891234.htm
(图片来源网络,侵删) -
电视/广播新闻
格式:作者. (年, 月 日). 节目名称 [节目类型]. 制作公司/播出平台.
示例:王磊. (2025, 10 18). 新闻调查:乡村振兴中的产业困境 [电视新闻片]. 中央电视台新闻中心.
MLA格式(现代语言协会,适用于人文学科)
-
报纸文章(纸质)
格式:作者. “文章标题.” 报纸名称, 日 月 年, 版次.
示例:Zhang, Wei. “Digital Economy’s Impact on Employment Structure.” Economic Daily, 15 Oct. 2025, p. A3. -
网络新闻
格式:作者. “文章标题.” 报纸/网站名称, 日 月 年, URL.
示例:Li, Jing. “Global Climate Summit Reaches New Consensus.” Xinhua News, 20 Oct. 2025, www.xinhuanet.com/2025-10/20/c_1129891234.htm.
GB/T 7714-2025(中国国家标准,适用于国内学术写作)
-
报纸文章
格式:作者. 文章标题[N]. 报纸名称, 出版日期(版次).
示例:刘芳. 我国新能源汽车产业进入快速发展期[N]. 人民日报, 2025-10-16(05). -
网络新闻(连续出版物)
格式:作者. 文章标题[EB/OL]. (更新日期)[引用日期]. URL.
示例:陈晨. 人工智能在医疗领域的应用前景[EB/OL]. (2025-10-18)[2025-10-20]. https://www.chinanews.com.cn/tech/2025/10-18/10123456.shtml.
不同新闻来源的标注注意事项
新闻来源的多样性决定了标注细节的灵活性,以下针对常见类型补充说明:
| 新闻来源类型 | 标注要点 |
|---|---|
| 社交媒体动态 | 需标注用户名、发布时间、平台名称及具体内容(如微博、Twitter等),示例:@人民日报. (2025, 10 20). “二十大报告全文发布”. 微博. https://weibo.com/1631234567 |
| 通讯社稿件 | 注明“电头”(如新华社、路透社)及发稿日期,示例:新华社. (2025, 10 19). 我国成功发射遥感卫星. 新华网. |
| 访谈类新闻 | 需标注受访者姓名、身份、访谈日期及发布媒体,示例:[访谈] 诺贝尔文学奖得主莫言谈文学创作[N]. 南方周末, 2025-10-17(02). |
| 转引新闻 | 尽量查阅原始文献,若无法获取,需注明“转引自”,示例:王明. 经济形势分析[N]. 经济观察报, 2025-10-10(03). 转引自:中国知网《经济研究》2025年第5期. |
实际应用场景示例
假设撰写一篇关于“媒体融合发展趋势”的论文,需引用以下新闻文献:
-
纸质报纸报道:引用《光明日报》2025年9月25日第07版文章《传统媒体转型的路径探索》,作者为赵阳。
- APA格式:赵阳. (2025, 9 25). 传统媒体转型的路径探索. 光明日报, 07版.
- GB/T 7714:赵阳. 传统媒体转型的路径探索[N]. 光明日报, 2025-09-25(07).
-
网络新闻视频:引用央视新闻2025年10月1日发布的视频《媒体融合十年:从“相加”到“相融””,时长5分32秒。
APA格式:中央电视台新闻中心. (2025, 10 1). 媒体融合十年:从“相加”到“相融” [视频新闻]. https://news.cctv.com/2025/10/01/VIDEo1234567890.shtml
-
社交媒体评论:引用“澎湃新闻”官方微博2025年10月5日关于“媒体融合”的评论,内容为“媒体融合需技术赋能与内容创新并重”。
APA格式:澎湃新闻. (2025, 10 5). 媒体融合需技术赋能与内容创新并重 [微博]. https://weibo.com/hotnews/2025/10/5/987654321
相关问答FAQs
Q1: 网络新闻标注时,是否需要添加“Retrieved from”和访问日期?
A1: 在APA格式中,若网页内容为静态(如学术论文、官方报告),无需标注访问日期;若为动态内容(如新闻动态、博客、社交媒体帖子),需标注“Retrieved from”及具体访问日期,因这类内容可能被修改或删除,新闻网站的文章通常标注访问日期,而政府官网的静态报告则可不标,MLA格式中,网络新闻一般直接标注URL,无需访问日期,除非网页内容易变动。
Q2: 如果新闻没有明确作者,如何标注?
A2: 当新闻无作者时,需用“文章标题”开头,并按标题字母顺序(APA/MLA)或拼音顺序(GB/T 7714)排列在参考文献列表中。
- APA格式:传统媒体转型的路径探索. (2025, 9 25). 光明日报, 07版.
- GB/T 7714:传统媒体转型的路径探索[N]. 光明日报, 2025-09-25(07).
注意:避免使用“佚名”或“Anon.”,直接以标题开头即可。
