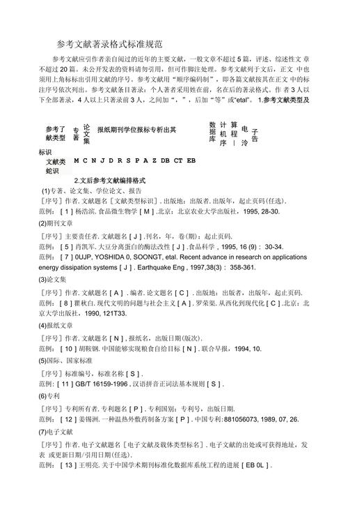
硕士论文参考文献的排序是学术写作中的重要环节,它不仅体现了作者对学术规范的遵循,也反映了研究的严谨性和条理性,参考文献的排序主要遵循一定的规则,常见的包括按引用顺序排序、按作者姓氏字母排序、按出版时间排序等,具体采用哪种排序方式,需根据所在学科领域的要求或学校的规定来确定,以下将详细阐述硕士论文参考文献排序的相关内容。

参考文献排序的基本原则
-
一致性原则:参考文献的排序应全文统一,避免在同一篇论文中出现多种排序方式,若采用引用顺序编码制,则全文所有参考文献均需按在正文中出现的先后顺序连续编码;若采用著者-出版年制,则需按作者姓氏字母顺序或出版时间排序,并保持全文一致。
-
规范性原则:排序需符合国家标准(如GB/T 7714-2025《信息与文献 参考文献著录规则》)或学科通用规范,理工科多采用引用顺序编码制,而社科领域可能更常用著者-出版年制。
-
相关性原则:排序应突出参考文献与论文研究内容的关联性,将核心、权威、最新的文献优先展示,帮助读者快速把握研究背景和理论基础。
常见的参考文献排序方法
引用顺序编码制
引用顺序编码制是按参考文献在正文中出现的先后顺序进行编号,序号用方括号括起(如[1]、[2]),并在文中的引用处标注相应序号,这种排序方式常见于自然科学、工程技术等领域。

排序规则:中首次引用的文献编为序号1,后续引用的文献按出现顺序依次递增。
- 同一处引用多篇文献时,序号需连续排列,如“张三[1]和李四[2]的研究表明……”或“已有研究表明[1-3,5-7]……”。
- 文献列表中的序号需与正文中的引用序号一一对应,按序号顺序排列。
示例: | 序号 | 文献作者 | 文献标题 | 出版信息 | |------|--------------------|------------------------------|------------------------| | [1] | 王伟, 李静 | 人工智能在医疗诊断中的应用 | 中国科学, 2025, 52(3): 1-10 | | [2] | Smith J, Brown A | Machine Learning in Healthcare | Nature, 2025, 590(7846): 123-130 | | [3] | 刘芳, 陈明, 张华 | 大数据分析技术综述 | 计算机学报, 2025, 46(1): 45-58 |
著者-出版年制
著者-出版年制是按作者姓氏的字母顺序(中文按拼音首字母)或文献出版时间排序,文中的引用处标注作者姓氏和出版年份,如(张三, 2025;Smith, 2025),这种方式常见于社会科学、人文学科等领域。
排序规则:

- 中文文献按作者姓氏拼音首字母顺序排列,首字母相同则按第二个字母排序,以此类推;英文文献按作者姓氏字母顺序排列,忽略大小写。
- 同一作者的多篇文献按出版年份由近及远排序;同一作者同年的多篇文献,需在年份后加a、b、c等区分,如(张三, 2025a;张三, 2025b)。
- 文献列表中,每条文献需标注作者、出版年份、标题、出版信息等,且与正文引用一一对应。
示例: | 作者 | 出版年份 | 文献标题 | 出版信息 | |---------------------|----------|------------------------------|------------------------| | 李静 | 2025 | 社会网络分析的理论与方法 | 北京: 社会科学文献出版社 | | Smith J | 2025 | Data Mining Techniques | New York: Springer | | 王伟 | 2025 | 人工智能伦理研究 | 上海: 上海人民出版社 | | 张华 | 2025a | 大数据时代的信息安全 | 北京: 科学出版社 | | 张华 | 2025b | 数据隐私保护技术进展 | 计算机研究与发展, 39(5): 112-120 |
其他排序方式
- 按文献类型排序:将期刊论文、学位论文、会议论文、专著等分别归类,再在各类型内按引用顺序或作者顺序排序,这种方式适用于文献类型较多的论文,但需注意保持分类逻辑清晰。
- 按研究主题排序:将参考文献按论文的研究主题或章节内容分组,如“理论基础部分”“实证分析部分”等,每组内按引用顺序排序,这种方式能突出文献与研究主题的关联性,但需确保分组合理。
参考文献排序的注意事项
-
优先引用权威文献:排序时可将领域内权威期刊、经典著作或高被引文献靠前排列,体现研究的学术深度。
-
避免遗漏或重复:确保文中的引用均能在参考文献列表中找到对应条目,且无重复条目,可通过文献管理软件(如EndNote、NoteExpress)辅助检查。
-
格式统一规范:参考文献的著录格式(如作者姓名、期刊名、出版年份、页码等)需严格按照国家标准或学校要求统一,避免因格式混乱影响论文质量。
-
及时更新调整:在论文修改过程中,若增删或调整参考文献,需同步更新正文中的引用序号或作者-年份标注,确保文内与文外的一致性。
相关问答FAQs
问题1:硕士论文参考文献中,若多篇文献的作者相同,应如何排序?
解答:若多篇文献的作者完全相同,则按文献出版年份由近及远排序;若为同一年出版的多篇文献,需在年份后加字母后缀(如a、b、c)以区分,并在参考文献列表中按后缀顺序排列,张华2025年发表的两篇文献,可分别标注为(张华, 2025a)和(张华, 2025b),并在文献列表中按a、b顺序排列。
问题2:采用引用顺序编码制时,正文中的引用序号需要连续吗?能否跳号?
解答:在引用顺序编码制下,正文中的引用序号应按文献出现的先后顺序连续编号,通常不建议跳号,第一篇引用文献为[1],第二篇为[2],若中间某处引用了另一篇文献,则应编为[3],而非跳过[2]直接编为[4],跳号可能导致文献列表与正文引用对应混乱,影响论文规范性,但若因文献删除需调整序号,可通过文献管理软件自动更新,确保序号连续且准确。
