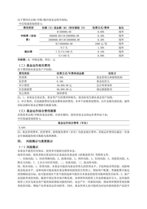
关于股市投资的参考文献,涵盖了从经典理论到现代实践、从基础分析到行为金融的多个维度,为投资者提供了系统性的知识框架和决策依据,以下从核心理论、技术分析、基本面分析、行为金融及实践指南五个类别,梳理关键参考文献及其核心观点,并结合表格对比不同流派的适用场景。

经典投资理论与市场效率奠基
股市投资的理论根基始于对市场运行规律的探索,其中尤以有效市场假说(EMH)和现代投资组合理论(MPT)影响最为深远。
尤金·法玛(Eugene Fama)在1970年发表的《有效资本市场:理论与实证研究回顾》中系统提出了有效市场假说,将市场分为弱式、半强式和强式有效三类,认为股价已充分反映所有可得信息,投资者难以通过公开信息获得超额收益,这一理论成为指数基金投资的逻辑基石,后续如伯顿·马尔基尔(Burton Malkiel)在《漫步华尔街》(A Random Walk Down Wall Street)中进一步用实证数据支持“随机游走”理论,建议普通投资者通过低成本指数基金获取市场平均回报。
哈里·马科维茨(Harry Markowitz)的《投资组合选择》(1952)开创了现代投资组合理论,通过数学模型证明投资者可通过资产配置在风险和收益间取得平衡,其核心思想“不要把所有鸡蛋放在一个篮子里”成为分散投资的经典准则,威廉·夏普(William Sharpe)在此基础上提出的资本资产定价模型(CAPM),则进一步量化了单一资产的预期收益与系统性风险(β系数)的关系,为资产定价提供了基础工具。
技术分析:市场行为与价格趋势研究
技术分析聚焦历史价格与交易量数据,通过图表指标预测未来走势,其经典文献强调“市场行为包容一切信息”。

罗伯特·爱德华(Robert Edwards)和约翰·迈吉(John Magee)合著的《股市趋势技术分析》(Technical Analysis of Stock Trends)被奉为技术分析“圣经”,系统阐述了趋势线、支撑阻力、形态分析(如头肩顶、双底)等核心方法,强调“顺势而为”的重要性,史蒂夫·尼森(Steve Nison)的《日本蜡烛图技术》(Japanese Candlestick Charting Techniques)则将蜡烛图分析法引入西方,通过实体、影线组合解读多空力量对比,成为短线交易者的必备工具。
技术分析指标方面,约翰·墨菲(John Murphy)的《金融市场技术分析》(Technical Analysis of the Financial Markets)全面梳理了移动平均线、相对强弱指数(RSI)、MACD等指标的原理与应用,并强调指标需结合市场趋势综合判断,值得注意的是,技术分析的有效性存在争议,如安德鲁·罗(Andrew Lo)与克雷格·麦金利(Craig MacKinlay)在《非随机游走华尔街》(A Non-Random Walk Down Wall Street)中通过实证指出,短期价格波动可能存在可预测性,但长期仍趋向随机,需辩证看待其适用性。
基本面分析:企业价值与内在评估
基本面分析的核心是通过财务数据、行业前景、管理层质量等判断企业内在价值,经典文献强调“价格围绕价值波动”。
本杰明·格雷厄姆(Benjamin Graham)作为“价值投资之父”,其著作《证券分析》(1934,与戴维·多德合著)奠定了基本面分析的方法论,提出“安全边际”原则,即以低于内在价值的价格买入股票以控制风险,其后续著作《聪明的投资者》(The Intelligent Investor)进一步区分了“防御型投资者”与“积极型投资者”的策略,强调市场波动是“市场先生”的情绪化表现,投资者需保持理性。

沃伦·巴菲特(Warren Buffett)作为格雷厄姆的学生,将价值投资理念发展为“护城河”理论,强调企业可持续竞争优势(如品牌、网络效应)的重要性,其致股东的信(由劳伦斯·坎宁安整理为《巴菲特致股东的信》)中,通过案例详解了如何通过财务报表(尤其是自由现金流、ROE)识别优质企业,菲利普·费雪(Philip Fisher)在《怎样选择成长股》(Common Stocks and Uncommon Profits)中提出“定性分析”的重要性,强调与管理层深度沟通、洞察行业趋势,弥补了格雷厄姆对成长股关注的不足。
行为金融:非理性心理与市场异象
传统金融理论假设“理性人”,但行为金融通过心理学研究揭示了投资者的认知偏差,解释了市场泡沫与崩盘的深层原因。
丹尼尔·卡尼曼(Daniel Kahneman)与阿莫斯·特沃斯基(Amos Tversky)的前景理论(Prospect Theory)是行为金融的基石,指出人们在决策时更倾向于规避损失而非获取收益(损失厌恶),且对概率的判断存在锚定效应、可得性偏差等,这一理论解释了为何投资者往往“止盈不止亏”,导致追涨杀跌。
理查德·塞勒(Richard Thaler)在《助推》(Nudge)和《错误的行为》(Misbehaving)中,将行为金融理论应用于投资实践,提出通过“架构选择”帮助投资者克服非理性行为,如设置自动定投避免情绪化交易,罗伯特·席勒(Robert Shiller)在《非理性繁荣》(Irrational Exuberance)中,通过历史数据指出股市泡沫往往源于投资者对未来的过度乐观,其“叙事经济学”理论强调故事和情绪对市场的影响力远超基本面数据。
实践指南与综合策略
对于普通投资者,综合类文献提供了从入门到进阶的实操路径,强调纪律与长期视角。
约翰·博格尔(John Bogle)作为指数基金之父,在《博格尔指南共同基金》(The Little Book of Common Sense Investing)中,用数据证明主动管理基金长期难以跑赢指数,建议投资者以低成本指数基金为核心构建投资组合,彼得·林奇(Peter Lynch)在《战胜华尔街》(One Up On Wall Street)中提出“投资自己熟悉的行业”,鼓励普通投资者通过日常生活发现牛股,其“10倍股”理论强调企业增长潜力与估值的平衡。
针对风险控制,塞思·卡拉曼(Seth Klarman)的《安全边际》(Margin of Safety)被誉为“投资界禁书”,书中强调风险来源于价格而非价值,投资者需在不确定性中预留足够安全边际,本·格雷厄姆的《聪明的投资者》中提出的“防御型投资”策略(如股息率、市盈率筛选)和“积极型投资”策略(如深度价值挖掘),至今仍是不同风险偏好投资者的参考框架。
不同投资流派文献适用场景对比
| 流派 | 核心文献举例 | 适用场景 | 优势 | 局限 |
|---|---|---|---|---|
| 价值投资 | 《证券分析》《聪明的投资者》 | 长期持有、追求安全边际的投资者 | 逻辑严谨,风险可控 | 对短期市场波动不敏感 |
| 成长股投资 | 《怎样选择成长股》《巴菲特致股东的信》 | 能承受高波动、聚焦企业长期增长的投资者 | 潜在回报高 | 对企业判断要求极高 |
| 指数基金投资 | 《漫步华尔街》《博格尔指南共同基金》 | 时间有限、追求市场平均回报的普通投资者 | 成本低、分散风险 | 难以获得超额收益 |
| 技术分析 | 《股市趋势技术分析》《日本蜡烛图技术》 | 短期交易、趋势跟踪者 | 直观易学,适合短线决策 | 长期有效性存疑,易受噪音干扰 |
| 行为金融 | 《非理性繁荣》《错误的行为》 | 希望克服认知偏差的理性投资者 | 解释市场异象,帮助控制情绪 | 需结合基本面分析,避免过度交易 |
相关问答FAQs
Q1:新手投资者应该先读哪本书入门?
A1:建议从《漫步华尔街》(伯顿·马尔基尔)或《聪明的投资者》(本杰明·格雷厄姆)入手。《漫步华尔街》用通俗语言介绍了市场运行规律和指数基金投资逻辑,适合建立基础认知;《聪明的投资者》则侧重价值投资理念和风险控制,虽然部分内容较深,但“防御型投资者”章节对新手极具指导意义,若偏好实操,可结合彼得·林奇的《战胜华尔街》,学习从生活中发现投资机会的方法。
Q2:技术分析和基本面分析,哪种更适合普通投资者?
A2:对普通投资者而言,基本面分析更适合长期投资目标,技术分析依赖历史数据预测短期走势,需要大量时间盯盘和经验积累,且易受市场噪音干扰,普通投资者较难掌握;而基本面分析通过研究企业财务、行业前景等核心要素,判断长期价值,更适合“用闲钱投资、长期持有”的策略,建议以基本面分析为主(如阅读《证券分析》《巴菲特致股东的信》),技术分析为辅(参考《金融市场技术分析》中的趋势判断),避免过度关注短期波动。
