,分为核心基础研究、前沿探索研究、应用落地研究以及面临的挑战与未来方向四个部分。

核心基础研究
这是智能问答系统的基石,旨在解决“如何让机器理解问题并找到答案”这一根本问题。
问答对获取与构建
这是所有研究的数据基础,研究如何高效、高质量地获取和构建问答语料库。
- 语料库类型研究:
- 社区问答数据: 如 Stack Overflow、Quora、知乎、百度知道等,研究重点在于如何从海量非结构化的用户对话中提取出高质量的“问题-答案-投票”三元组。
- 阅读理解数据集: 如 SQuAD, MS MARCO, RACE 等,这类数据集通常以篇章为背景,要求模型从文本中抽取或生成答案,是衡量模型阅读理解能力的标准。
- 知识图谱问答数据: 如 WebQSP, LC-QuAD 等,这类数据集将问题映射到知识图谱的查询语言(如 SPARQL),研究结构化知识的问答。
- 对话式问答数据: 如 Ubuntu Dialogue Corpus, DailyDialog,研究多轮、上下文相关的问答。
- 数据增强与合成: 当特定领域数据稀少时,如何利用现有数据通过回译、模板生成、对抗样本等方式生成新的、高质量的问答对。
问题理解
机器需要像人一样“读懂”问题。
- 问题分类: 判断问题的类型,如:事实型(“中国的首都是哪里?”)、定义型(“什么是人工智能?”)、列表型(“《三体》的作者是谁?”)、推理型(“如果今天下雨,明天会怎么样?”)、意见型(“买iPhone还是安卓手机?”)等,不同类型的问题需要不同的答案生成策略。
- 问题实体识别与链接: 从问题中抽取出关键实体(如人名、地名、机构名),并将其链接到知识库中的唯一标识符,问题“爱因斯坦的生日是?”中的“爱因斯坦”需要链接到知识库中的
Einstein节点。 - 问题意图识别: 理解用户提问的真实意图。“今天天气怎么样?”意图是获取天气信息;“帮我订一张去北京的票”意图是完成预订任务。
- 问题分解与复杂度分析: 对于复杂问题(如“第一部获得奥斯卡最佳影片的电影是什么?它的导演还导演过哪些其他获奖电影?”),需要将其分解为一系列更简单的子问题,并按顺序解决。
答案检索与生成
这是问答系统的核心引擎,研究如何从海量信息中找到并生成答案。

A. 基于检索的方法
先从海量候选中找到最相关的信息片段,再从中抽取或生成答案。
- 信息检索:
- 传统方法: 如 TF-IDF, BM25 等,用于计算问题与候选文本的相关性。
- 深度学习方法: 如 DPR (Dense Passage Retrieval),使用双塔神经网络将问题和文档编码到同一向量空间,通过向量内积来衡量相关性,实现大规模、高精度的语义检索。
- 篇章检索: 从整个文档、网页或知识库中找到最相关的篇章。
- 答案片段抽取: 在检索到的相关文本中,使用序列标注模型(如 BERT+CRF)或抽取式模型直接定位答案的起始和结束位置。
B. 基于生成的方法
不依赖外部检索,直接通过语言模型生成答案。
- Seq2Seq 模型: 早期使用 RNN, LSTM, 后来被 Transformer 架构取代,将问题作为输入,直接生成答案序列。
- 预训练语言模型: 以 GPT、BERT、T5、LLaMA 等为代表的模型,通过在海量文本上进行预训练,学习到了强大的语言理解和生成能力。
- 微调: 在特定领域的问答数据集上对 PLM 进行微调,使其适应特定任务。
- 提示: 设计精巧的提示词,让模型在不进行或进行少量微调的情况下完成问答任务。
- 思维链: 对于需要推理的复杂问题,通过在提示中加入“让我们一步一步地思考”等引导,激发模型展现出类似人类的推理过程,显著提升复杂任务的准确率。
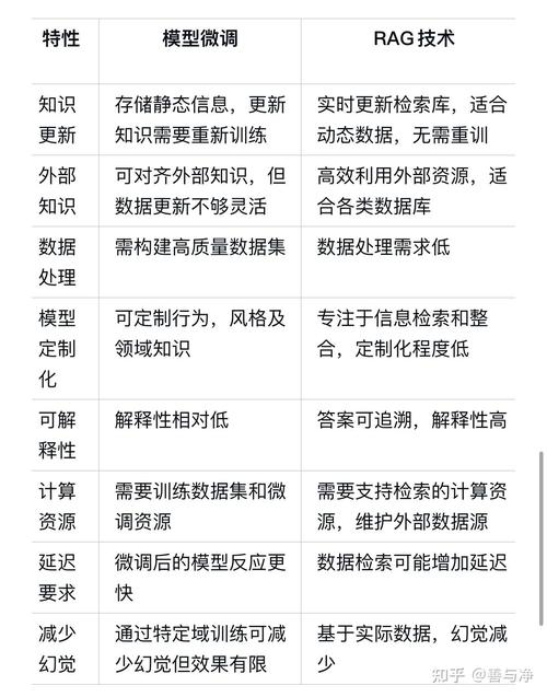
C. 检索增强生成
这是目前最主流和最有效的方法,结合了检索和生成的优点。
- 工作原理:
- 检索: 使用 DPR 等方法,从外部知识库(如维基百科、企业内部文档)中检索出与问题最相关的 K 个文档片段。
- 增强: 将这 K 个片段与原始问题一起拼接成新的输入,格式通常为:“[检索文档1] [检索文档2] ... [问题] 请根据以上信息回答:”。
- 生成: 使用一个强大的生成模型(如 GPT-4, LLaMA 2)来处理这个增强后的输入,生成最终答案。
- 研究热点:
- 如何优化检索: 提升检索的准确性和召回率。
- 如何优化融合: 如何更好地将检索到的信息与问题融合,避免信息冗余或冲突。
- 如何处理检索失败: 当检索不到相关信息时,模型应如何处理(如承认不知道,或基于自身知识回答)。
前沿探索研究
这些是当前学术界和工业界研究的热点和难点。

多模态智能问答
研究如何理解和处理包含文本、图像、音频、视频等多种模态信息的问题。
- 视觉问答: 给定一张图片,回答关于图片内容的问题(如“图中有几只猫?”)。
- 视觉推理: 结合多张图片或视频进行推理(如“根据这两张图,发生了什么变化?”)。
- 跨模态问答: 问题用文字描述,但答案需要从图像或视频中获取,反之亦然。
- 技术挑战: 模态间的对齐、信息融合、统一的表示学习。
知识增强与可解释性
让问答系统不仅给出答案,还能解释答案的来源,并利用结构化知识提升能力。
- 知识图谱增强: 将知识图谱作为外部知识源,通过 RAG 或图神经网络技术,让生成的答案更加准确、全面且可溯源,回答“爱因斯坦的生日”时,可以直接引用知识图谱中的事实。
- 可解释性 XAI: 研究如何让模型“说出”它得出某个答案的理由,高亮显示生成答案时依赖的输入文本片段,或展示其在知识图谱上的推理路径。
- 事实性校验: 大型语言模型可能会“一本正经地胡说八道”(幻觉),研究如何自动检测和纠正生成答案中的事实性错误,使其与外部知识库保持一致。
对话式与多轮问答
将问答从单次交互升级为持续的对话。
- 上下文理解: 理解对话历史,处理指代消解(如“他”指代谁)、共指消解、省略等问题。
- 对话状态跟踪: 在多轮任务型对话中,跟踪用户当前的目标、已提供的信息和未满足的需求。
- 对话策略学习: 决定在当前轮次应该采取什么行动(如提问、回答、请求澄清、完成任务等)。
- 个性化问答: 根据用户的画像、历史交互记录,提供定制化的答案推荐。
开放域与特定领域问答
- 开放域/通用型问答: 覆盖广泛的知识领域,如 ChatGPT,研究重点在于知识的广度、通用推理能力和安全性。
- 特定领域/垂直领域问答: 针对医疗、法律、金融、教育等专业领域,研究重点在于:
- 领域知识的注入: 如何将专业领域知识高效地融入模型。
- 专业术语的理解: 准确理解和使用领域内的专业词汇。
- 高风险决策支持: 在医疗、法律等领域,答案的准确性和可靠性至关重要,需要严格的验证机制。
应用落地研究
将研究成果转化为实际产品,解决真实世界的问题。
企业知识库问答
- 场景: 员工通过自然语言查询公司内部规章制度、项目文档、IT 故障解决方案等。
- 技术核心: 企业私有文档的向量化、RAG 架构、权限控制、数据安全。
智能客服与虚拟助手
- 场景: 替代人工客服,回答用户关于产品、订单、账户的常见问题,完成订票、查天气等任务。
- 技术核心: 意图识别、多轮对话管理、任务型对话、与后端系统的 API 对接。
智能教育
- 场景: 作为AI助教,回答学生的学科问题,提供个性化的学习资料和讲解。
- 技术核心: 领域知识图谱构建、个性化推荐、学习路径规划。
智能医疗
- 场景: 辅助医生诊断,回答患者的健康咨询,普及医学知识。
- 技术核心: 医疗知识图谱、病历信息检索、严格的隐私保护和安全性校验。
搜索引擎增强
- 场景: 将传统的关键词搜索升级为直接给出答案的“即时答案”。
- 技术核心: 篇章理解、答案片段抽取、答案质量排序。
面临的挑战与未来方向
核心挑战
- 幻觉问题: 模型生成看似合理但不符合事实的内容。
- 鲁棒性: 对问题的表述方式、噪声、歧义敏感,抗干扰能力弱。
- 时效性: 知识库和模型参数的更新滞后于现实世界的变化。
- 偏见与公平性: 模型可能学习并放大训练数据中存在的社会偏见。
- 可解释性与可信度: 用户难以信任一个“黑箱”系统给出的答案。
- 安全性与伦理: 防止被用于生成有害、误导性信息,保护用户隐私。
未来方向
- 自主智能体: 问答系统不再局限于被动回答,而是能主动理解用户目标,规划步骤,调用工具(如搜索引擎、计算器、API),自主完成复杂任务。
- 持续学习: 模型能够像人一样,在不遗忘旧知识的前提下,持续学习新知识。
- 多模态融合的深化: 实现更自然、更深入的多模态交互,如根据一段视频内容进行创作或深度分析。
- 人机协同: 问答系统作为人类专家的智能助手,提供信息检索、草稿生成、初步分析等功能,最终由人类做决策。
- 更强的因果推理能力: 从相关性走向因果性,能回答“为什么”这类深层次问题。
智能问答是一个高度交叉的研究领域,它融合了自然语言处理、信息检索、知识图谱、机器学习、认知科学等多个学科,未来的研究将更加注重准确性、可靠性、可解释性和实用性,目标是构建出更智能、更可信、更安全的下一代人机交互入口。
