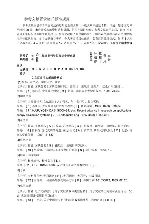
研究类论文参考文献格式是学术写作的重要组成部分,它不仅体现了研究的严谨性和规范性,也是对他人研究成果的尊重与认可,不同学科领域、不同出版机构对参考文献格式的要求可能存在差异,但核心原则一致,即确保信息完整、准确、可追溯,常见的参考文献格式包括APA格式、MLA格式、Chicago格式、GB/T 7714格式等,以下将结合通用规则与具体示例,详细说明研究类论文参考文献的格式规范。

参考文献的基本构成要素包括作者、出版年份、文献标题、出版信息(如期刊名称、卷号、期号、页码,或出版社、出版地等)、获取路径(如DOI、URL等)等,根据文献类型的不同,格式要求也会有所调整,期刊文章、专著、会议论文、学位论文、专利文献等的格式各有特点。
期刊文章的参考文献格式
期刊文章是最常见的参考文献类型之一,其通用格式为:作者. (出版年份). 文章标题. 期刊名称, 卷号(期号), 页码. DOI或URL.
- APA格式:Smith, J. D., & Lee, A. B. (2025). The impact of climate change on biodiversity. Nature Climate Change, 12(3), 145-160. https://doi.org/10.1038/s41558-020-0762-9
- GB/T 7714格式:Smith JD, Lee AB. 气候变化对生物多样性的影响[J]. 自然气候变化, 2025, 12(3): 145-160. DOI:10.1038/s41558-020-0762-9.
专著的参考文献格式
专著包括图书、报告等,其通用格式为:作者. (出版年份). 书名. 出版社.(若为译著,需注明译者;若为第N版,需注明版本信息)
- APA格式:Johnson, M. R. (2025). Research methods in social sciences (4th ed.). Pearson Education.
- GB/T 7714格式:Johnson MR. 社会科学研究方法[M]. 4版. 北京: 高等教育出版社, 2025.
会议论文的参考文献格式
会议论文通常需注明会议名称、时间、地点等信息,通用格式为:作者. (出版年份). 文章标题. In 会议名称 (会议编号, 页码). 会议地点: 出版社.

- APA格式:Brown, K. L., & Davis, P. T. (2025). Artificial intelligence in healthcare. In Proceedings of the International Conference on AI in Medicine (pp. 78-92). Berlin: Springer.
- GB/T 7714格式:Brown KL, Davis PT. 人工智能在医疗领域的应用[C]// 国际医学人工智能会议论文集. Berlin: Springer, 2025: 78-92.
学位论文的参考文献格式
学位论文需注明授予单位、城市等信息,通用格式为:作者. (出版年份). [学位论文类型]. 授予单位所在地: 授予单位.
- APA格式:Wilson, E. S. (2025). Sustainable urban development [Doctoral dissertation]. University of California, Berkeley.
- GB/T 7714格式:Wilson ES. 可持续城市发展[D]. Berkeley: 加利福尼亚大学, 2025.
网络资源的参考文献格式
网络资源需注明获取日期和URL,通用格式为:作者. (出版年份). 文章标题. 网站名称. URL(若为动态网页,建议注明引用日期)
- APA格式:World Health Organization. (2025, March 15). COVID-19 weekly epidemiological update. https://www.who.int/publications/m/item/weekly-epidemiological-update-on-covid-19
- GB/T 7714格式:世界卫生组织. COVID-19每周流行病学更新[EB/OL]. (2025-03-15)[2025-10-01]. https://www.who.int/publications/m/item/weekly-epidemiological-update-on-covid-19.
参考文献格式的注意事项
- 作者署名:超过三位作者时,可只列出前三位,后加“等”或“et al.”;作者姓名需姓在前、名在后,姓名之间用逗号分隔。
- 标点符号:不同格式对标点符号的要求不同,需注意中英文标点的区分(如中文用全角逗号、句号,英文用半角逗号、句号)。
- :中文文献标题无需使用书名号,英文文献标题需用斜体;期刊文章标题和专著章节标题需用引号。
- 页码标注:期刊文章需注明起止页码,专著需注明总页码(可选)。
- DOI与URL:DOI是数字对象唯一标识符,优先使用DOI;若无DOI,则使用URL,并建议引用日期。
以下为常见文献类型格式对比表:

| 文献类型 | APA格式示例 | GB/T 7714格式示例 |
|---|---|---|
| 期刊文章 | Smith, J. D. (2025). Title. Journal Name, 12(3), 145-160. DOI:xxx | Smith JD. 标题[J]. 期刊名称, 2025, 12(3): 145-160. DOI:xxx. |
| 专著 | Johnson, M. R. (2025). Book Title (4th ed.). Publisher. | Johnson MR. 书名[M]. 4版. 出版地: 出版社, 2025. |
| 会议论文 | Brown, K. L. (2025). Title. In Conference Name (pp. 78-92). Location: Publisher. | Brown KL. 标题[C]// 会议名称. 出版地: 出版社, 2025: 78-92. |
| 学位论文 | Wilson, E. S. (2025). Title [Doctoral dissertation]. University. | Wilson ES. 标题[D]. 授予单位所在地: 授予单位, 2025. |
| 网络资源 | Author. (2025). Title. Website Name. URL | 作者. 标题[EB/OL]. (发表日期)[引用日期]. URL. |
相关问答FAQs
问题1:参考文献中的作者超过三位时,如何规范书写?
解答:根据APA格式,超过三位作者时,需列出前三位作者,后加“et al.”;Smith, J. D., Lee, A. B., Johnson, M. R., et al. (2025)...,而GB/T 7714格式要求列出前三位作者,后加“等”;Smith JD, Lee AB, Johnson MR, 等. (2025)...,需注意,中文文献用“等”,英文文献用“et al.”,且“et al.”为斜体。
问题2:如何处理参考文献中的DOI和URL格式?
解答:DOI(数字对象唯一标识符)是文献的永久链接,优先使用,格式为“DOI:10.xxxx/xxxxx”;DOI:10.1038/s41558-020-0762-9,若无DOI,则使用URL,并建议在末尾注明引用日期(格式为“[引用日期]”);https://www.example.com(2025-10-01),URL需确保完整,避免使用短链接,且DOI和URL均不添加句号结尾。
