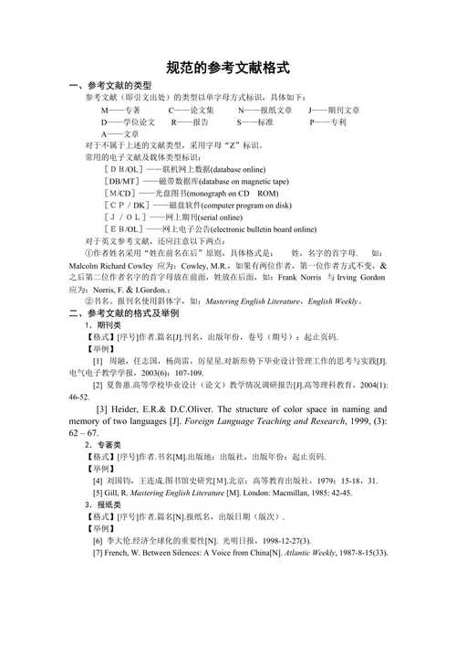
硕士论文中的参考文献格式是学术规范的重要组成部分,它不仅体现了作者的研究严谨性,也是对他人研究成果的尊重,不同高校或学科领域可能对参考文献格式有具体要求,但普遍遵循国家标准(如GB/T 7714-2025)、APA格式、MLA格式或Chicago格式等,本文将结合国内高校常见的GB/T 7714-2025格式,详细说明硕士论文参考文献的构成要素、著录规则及常见问题,并辅以示例帮助理解。

参考文献的基本构成要素
参考文献的著录应包含必要的信息,以便读者准确查找原文,通常包括:主要责任者(作者)、题名(文章标题或书名)、文献类型标识、出版项(出版地、出版社、出版年)、页码、获取路径等,期刊论文需注明期刊名称、年卷期及页码,学位论文需注明授予单位及年份,电子文献需添加引用日期和获取路径。
常见文献类型的著录规则
期刊论文
格式:[序号] 作者. 题名[J]. 期刊名, 出版年, 卷号(期号): 起止页码.
示例:[1] 张伟, 李红. 人工智能在教育领域的应用研究[J]. 中国电化教育, 2025, 41(5): 12-20.
注意:作者超过3人时,只列前3名,后加“等”;期刊名可使用简称,但需统一;期号标注需包含括号和数字,如“(5)”。
专著(图书)
格式:[序号] 作者. 书名[M]. 版本项(第1版不注). 出版地: 出版社, 出版年: 引文页码.
示例:[2] 王晓明. 教育心理学[M]. 3版. 北京: 人民教育出版社, 2025: 56-60.
注意:版次为第2版及以上时需注明;出版地通常为出版社所在地;引用具体页码时需标注“:”后直接跟页码。
学位论文
格式:[序号] 作者. 题名[D]. 保存地点: 保存单位, 年份.
示例:[3] 刘芳. 大学生自主学习能力培养策略研究[D]. 上海: 华东师范大学, 2025.
注意:保存地点指学位授予单位所在城市;保存单位为大学全称。

电子文献
格式:[序号] 作者. 题名[文献类型标识/OL]. (更新或修改日期)[引用日期]. 获取路径.
示例:[4] 李明. 在线学习平台的用户体验分析[EB/OL]. (2025-03-15)[2025-10-01]. http://www.example.com.
注意:电子文献需标注引用日期和获取路径,文献类型标识如[EB/OL](联机网络公告)、[J/OL](网络期刊)等。
会议论文
格式:[序号] 作者. 题名[C]//会议名称. 会议地点: 主办方, 年份: 起止页码.
示例:[5] 陈强, 赵琳. 数字化转型对企业绩效的影响[C]//中国管理科学学会年会. 北京: 中国管理科学学会, 2025: 78-85.
著录中的注意事项
- 作者姓名:需采用“姓前名后”格式,作者之间用逗号分隔,最后两位作者之间用“和”或“&”连接。“张三, 李四, 王五”。
- 标点符号:所有标点符号需使用半角格式,如逗号“,”、句点“.”、冒号“:”等;题名后不加书名号或引号。
- 文献类型标识:根据文献类型使用大写字母,如[M](专著)、[J](期刊)、[D](学位论文)等。
- 排序规则:参考文献按在正文中出现的先后顺序编号,序号用方括号标注,如[1]、[2],并与正文引用处一一对应。
参考文献格式常见错误示例
| 错误类型 | 错误示例 | 正确格式 |
|---|---|---|
| 作者格式错误 | 张三,李四,王五 | 张三, 李四, 王五 |
| 缺少文献类型标识 | [1] 人工智能在教育领域的应用研究 | [1] 人工智能在教育领域的应用研究[J] |
| 页码标注错误 | 2025, 41(5): 12-20. | 2025, 41(5): 12-20. |
| 电子文献缺少引用日期 | [4] 李明. 在线学习平台的用户体验分析[EB/OL]. | [4] 李明. 在线学习平台的用户体验分析[EB/OL]. (2025-03-15)[2025-10-01]. http://www.example.com. |
硕士论文参考文献的格式规范直接影响论文的学术质量,作者需严格按照学校或学科要求的格式标准进行著录,确保信息完整、准确、统一,建议在写作过程中使用文献管理工具(如EndNote、NoteExpress)辅助整理,避免手动输入导致的错误,需定期核对参考文献的原始信息,尤其是电子文献的获取路径和引用日期,以保证文献的可追溯性。
相关问答FAQs
Q1: 参考文献中的作者超过3人时,如何规范著录?
A1: 根据GB/T 7714-2025标准,作者超过3人时,只列出前3位作者,其后加“, 等”或“, et al.”。“张三, 李四, 王五, 等.”

Q2: 如何处理参考文献中的重复引用或同一作者多篇文献的情况?
A2: 重复引用时,需使用相同的序号;同一作者的多篇文献,按出版年排序,出版年相同的按题名字母顺序排列,并在出版年后加a、b等区分。“[3] 张三. 2025a. 文献A...”“[4] 张三. 2025b. 文献B...”
