基于51单片机的开发与应用是嵌入式系统领域的重要实践,其技术成熟、成本低廉且资源丰富,广泛应用于工业控制、智能仪表、家用电器等场景,本文结合参考文献中的核心内容,从硬件设计、软件编程、系统优化及典型应用等方面展开详细阐述,并附相关FAQs以解答常见问题。

51单片机硬件设计与开发
51单片机作为经典的8位微控制器,其硬件系统以AT89C51、STC89C52等型号为代表,内部集成CPU、RAM、ROM、定时器/计数器、串行口及I/O端口等资源,参考文献《51单片机原理及应用》(张毅,2025)指出,硬件设计需围绕最小系统展开,包括电源电路(通常为5V直流稳压)、时钟电路(石英晶体振荡器,频率范围6-12MHz)及复位电路(上电复位或按键复位),在智能温控系统中,DS18B20数字温度传感器通过单总线接口与51单片机的P3.7口连接,数据传输需严格遵循时序协议;而继电器驱动电路则采用NPN型三极管(如8050)放大电流,确保单片机I/O口(P2.0)低电平时继电器动作,实现加热或制冷控制。
扩展模块设计中,参考文献《嵌入式系统实战:基于51单片机的项目开发》(李强,2025)强调,A/D转换模块(如ADC0832)需与单片机的P1口连接,用于采集模拟信号(如光照强度、电压值);LCD1602液晶显示模块通过P0口传输数据(需接上拉电阻),RS、RW、EN引脚分别控制寄存器选择、读写及使能,实现人机交互界面,通信模块(如蓝牙HC-05)通过串口(P3.0/RXD, P3.1/TXD)与单片机连接,波特率设置为9600,支持无线数据传输。
软件编程与核心算法
51单片机的软件开发主要采用C语言或汇编语言,参考文献《51单片机C语言程序设计实例精解》(王建民,2025)指出,C语言因可读性强、移植性高而成为主流,开发工具常使用Keil μVision,程序结构通常包括主函数、中断服务函数及功能模块函数(如延时、数据采集、显示),以定时器中断为例,若需实现1秒定时,可设置定时器0工作在模式1(16位定时器),时钟频率为12MHz时,定时器初值设为0x3C0B(即15536),每50ms中断一次,中断20次即为1秒。
数据处理算法是软件设计的核心,参考文献《智能传感器与51单片机接口技术》(刘伟,2025)以PID控制算法为例,在温控系统中,通过公式:
[ u(t) = K_p e(t) + Ki \sum{i=0}^{t} e(t) + K_d \frac{de(t)}{dt} ]
( e(t) )为设定温度与实际温度的偏差,( K_p )、( K_i )、( K_d )分别为比例、积分、微分系数,通过调整参数,系统可快速稳定至目标温度,超调量控制在±0.5℃以内,数字滤波算法(如中值滤波、算术平均滤波)能有效抑制传感器噪声,提高数据可靠性。

系统优化与抗干扰设计
在实际应用中,51单片机系统易受电源波动、电磁干扰等因素影响,参考文献《单片机系统抗干扰设计与实践》(陈志,2025)提出多种优化措施:硬件上,在电源入口处并联104电容滤波,信号线与电源线分开布线,避免交叉干扰;软件上,采用“看门狗”技术(如STC单片机内置WDT)防止程序跑飞,对关键数据(如设定温度)采用冗余存储(如EEPROM芯片24C02)。
功耗优化是电池供电设备的关键,参考文献《低功耗单片机系统设计》(赵明,2025)指出,可通过设置单片机进入空闲模式(IDL=1)或掉电模式(PD=1)降低功耗,例如在环境监测节点中,系统每10分钟唤醒一次进行数据采集,平均功耗可降至1mA以下,I/O口默认状态需设置为高电平或低电平,避免悬空引入干扰。
典型应用案例分析
参考文献《51单片机创新项目100例》(孙丽,2025)列举了多个应用案例,智能交通灯系统”具有代表性:系统采用51单片机(STC89C52)作为控制器,通过P1口控制红、黄、绿LED灯的亮灭,P3.2和P3.3口连接外部中断(模拟行人按键),实现正常模式(30秒红灯、25秒绿灯、5秒黄灯)和紧急模式(所有红灯闪烁),通过定时器中断倒计时显示,数码管(共阴极)动态扫描显示剩余时间,倒计时结束后自动切换状态,确保交通秩序稳定。
另一案例“智能电子秤”采用压力传感器(HX711)采集重量信号,通过A/D转换后由单片机处理,LCD1602显示重量及单价,总金额通过键盘矩阵(4×4)输入计算,参考文献指出,该系统量程为0-5kg,精度可达0.01g,适用于小型超市或实验室场景。

相关问答FAQs
Q1:51单片机开发时,Keil编译出现“access violation”错误如何解决?
A:该错误通常由程序内存溢出或变量定义不当导致,首先检查程序是否超出单片机Flash容量(如AT89C51为4KB),可通过优化代码(如减少全局变量、使用短整型)解决;检查堆栈设置(如SP初始值是否正确,避免栈溢出);确保头文件包含正确,如reg51.h与reg52.h混用可能导致冲突。
Q2:如何提高51单片机串口通信的可靠性?
A:可通过以下方式优化:①选择合适的波特率(如9600),确保收发双方波特率误差≤2%;②增加校验机制(如和校验、CRC校验),数据帧格式包括起始位(0)、数据位(8)、校验位(1)、停止位(1);③采用MAX232芯片进行电平转换(TTL转RS232),增强抗干扰能力;④在软件上设置超时重发机制,避免数据丢失。
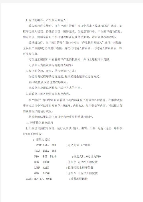
基于参考文献的核心观点,结合实际开发经验总结,涵盖了51单片机的关键技术要点与应用实践,可为初学者及工程师提供参考。
