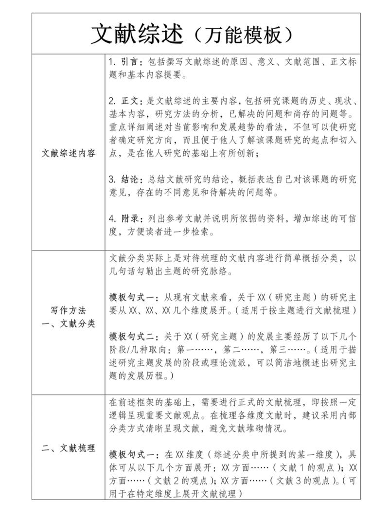
研究生论文研究综述是梳理某一领域已有研究成果、发现研究空白、明确自身研究定位的重要环节,其质量直接影响论文的科学性和创新性,以下从结构框架、内容要点、撰写技巧及注意事项等方面,提供详细模板及说明,并附相关问答。

研究综述的整体结构
研究综述通常包括引言、主体(按主题/方法/时间等维度划分)、总结与展望三大部分,具体框架如下:
(一)引言部分
- 研究背景与意义
简述研究主题的学科背景、现实需求及理论价值,说明为何该领域值得综述。“随着人工智能技术在医疗领域的广泛应用,辅助诊断系统的准确性成为研究热点,但其临床应用仍面临数据隐私、模型泛化性等挑战,亟需对现有研究进行系统梳理。” - 核心概念界定
明确综述中涉及的关键术语(如“深度学习”“循证医学”等),避免歧义。 - 综述范围与目标
说明文献筛选标准(时间范围、数据库、文献类型等)、综述目标(如“总结现有方法、识别研究趋势、指出不足”)。“本文以2010-2025年Web of Science核心合集为数据源,聚焦于基于深度学习的医学图像分割研究,旨在归纳主流技术路径,分析当前瓶颈,为未来研究提供方向。”
(二)主体部分(核心内容)
主体需按逻辑主线组织文献,避免简单堆砌,常见组织方式包括:
- 按研究主题划分:如“基于CNN的分割方法”“基于Transformer的分割方法”“多模态融合方法”等。
- 按研究方法划分:如“定性研究”“定量研究”“混合研究”等。
- 按时间演进划分:如“早期探索阶段(2010-2025)”“快速发展阶段(2025-2025)”“成熟创新阶段(2025至今)”。
各子部分撰写要点:
-
研究现状概述
每个子主题下先简要介绍该方向的整体进展,可用表格对比代表性研究(见表1),在“基于CNN的分割方法”中,可列举U-Net、FCN、DeepLab等经典模型的核心创新点、适用场景及局限性。
(图片来源网络,侵删)表1:主流医学图像分割模型对比
| 模型名称 | 核心创新点 | 优势 | 局限性 |
|----------------|-----------------------------------|-----------------------------|---------------------------|
| U-Net | 引入跳跃连接,融合低层与高层特征 | 小样本数据表现优异,适合医学图像 | 对复杂结构分割精度有限 |
| DeepLabv3+ | 空间金字塔模块+ASPP模块 | 多尺度特征捕获能力强 | 计算复杂度高,训练资源需求大 |
| TransUNet | 结合Transformer与CNN | 长距离依赖建模能力突出 | 需大规模数据训练,易过拟合 | -
关键争议与共识
总结领域内存在争议的问题(如“监督学习与无监督学习的适用性对比”)及广泛认可的结论(如“多模态数据融合可提升分割鲁棒性”)。 -
研究方法评述
分析不同研究方法的优劣,实验研究法在验证模型有效性方面更具说服力,但缺乏对实际临床场景的模拟;质性研究法能深入挖掘用户需求,但样本量较小,结论普适性受限”。
(三)总结与展望部分
- 主要结论总结
简要概括综述的核心发现,如“当前研究主要集中在模型结构优化,但对临床落地中的实时性、可解释性关注不足”。 - 研究空白识别
明确指出尚未解决的问题,针对罕见病数据的分割模型研究较少”“缺乏统一的医学图像分割评估标准”。 - 未来研究展望
结合自身研究定位,提出可能的研究方向,如“未来可探索轻量化模型在移动设备上的部署,或结合联邦学习解决数据隐私问题”。
撰写技巧与注意事项
- 逻辑连贯性:各部分之间需有过渡句,在模型结构优化的同时,数据预处理方法的研究也逐步深入”。
- 批判性思维:避免单纯描述文献,需评价其贡献与不足,如“虽然该研究提出了新损失函数,但仅在公开数据集上验证,未在真实临床数据中测试”。
- 文献权威性与时效性:优先引用领域内高影响力期刊(如IEEE Transactions on Medical Imaging)及近3年的研究成果,经典文献可追溯至关键节点。
- 避免抄袭:需用自己的语言概括文献内容,并规范标注引用(如“张三等(2025)指出……”)。
相关问答FAQs
问题1:研究综述是否需要包含自己的观点?
解答:研究综述以梳理和评述他人研究为主,但需融入批判性观点,在总结文献时,可指出“多数研究忽略了模型在不同医院设备间的泛化能力,这可能是未来重要突破点”,自己的观点需基于文献分析,避免主观臆断,且需与后续章节的研究设计形成呼应。

问题2:如何处理综述中的矛盾结论?
解答:若不同研究对同一问题得出相反结论,需分析原因并客观呈现。“标注噪声对模型性能的影响’,李四团队(2025)认为噪声率低于10%时影响不显著,而王五团队(2025)则发现即使5%的噪声也会导致精度下降15%,这种差异可能源于数据集类型(前者使用合成数据,后者使用真实临床数据)或评估指标的不同,未来研究需统一实验条件以验证结论的普适性。”
通过以上框架和要点,可系统、高效地完成研究综述的撰写,既体现对领域的全面把握,也为自身研究奠定坚实基础。
